Fig. 3: DARPin-P+ vRNPs give rise to successful infections.
From: Pre-assembly of biomolecular condensate seeds drives RSV replication

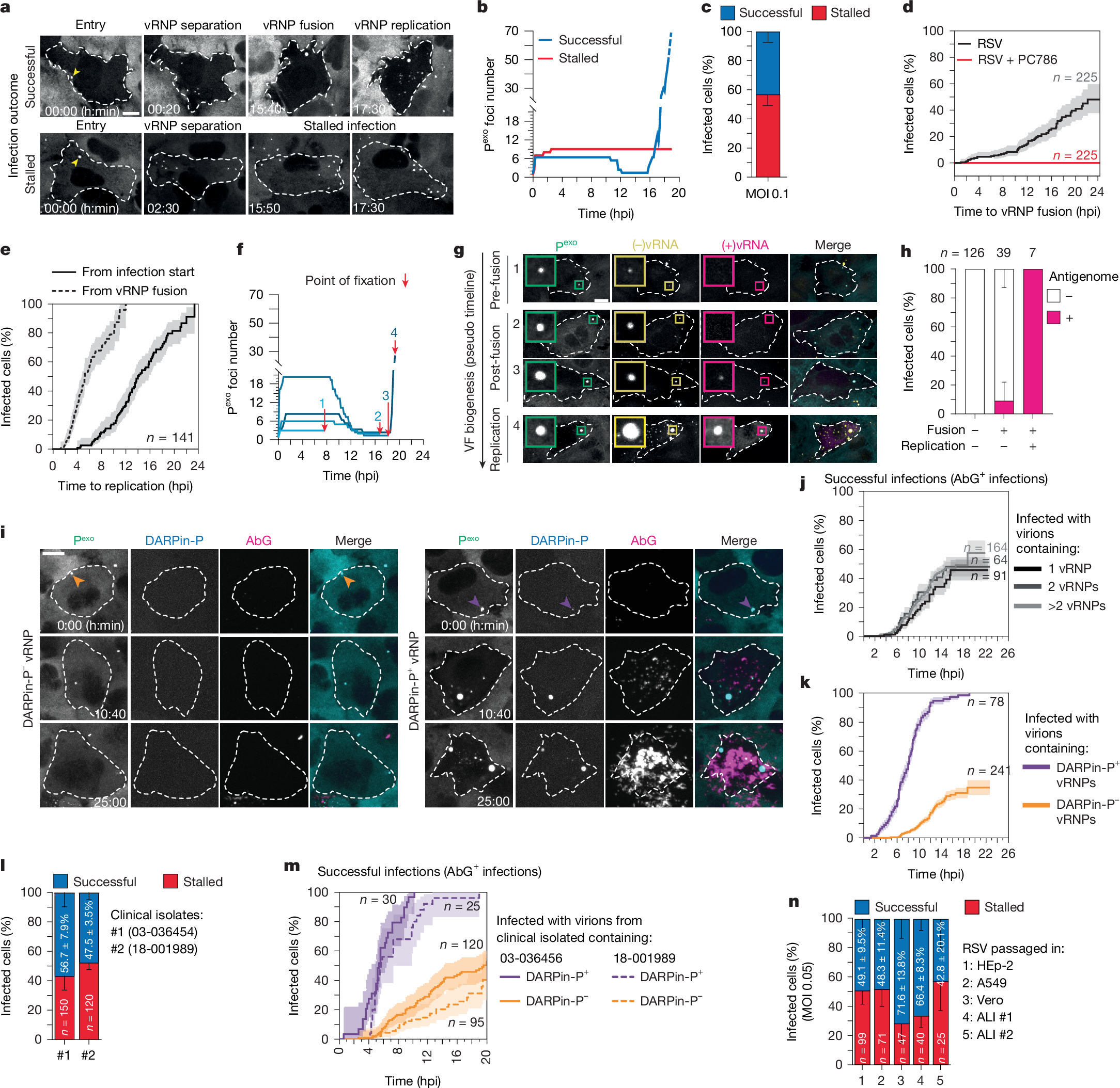
a–c, Timelapse imaging of Pexo-fluoro cells infected with WT RSV. Representative images from two videos (a) and corresponding Pexo-fluoro foci counts (b) over time are shown. The top image series shows a successful infection and the bottom image series shows a stalled infection (a). The arrowheads mark initial Pexo-fluoro foci. See also Supplementary Video 3. The frequency of successful and stalled infections is also shown (c). Data are mean ± s.d.; n = 225 cells (c). d,e, vRNP fusion (d) and replication dynamics (e) in infections with more than one infecting vRNP. The graphs show time from cell entry to vRNP fusion (d). For infections showing fusion, the time from vRNP entry (solid line) or fusion (dashed line) to replication, indicated by an increase in Pexo-fluoro foci number, is shown (e). vRNP fusion always precedes replication. f–h, Dynamics of vRNP fusion (f), VF formation (g) and viral replication (h). Following Pexo-fluoro imaging, genomes ((−)vRNA) and antigenomes ((+)vRNA) were detected by smFISH. Time traces of Pexo-fluoro foci in four representative cells; the fixation point (red arrows) is shown (f). Representative images (g) and quantification (h) indicate antigenome appearance timing. Data are mean ± s.d. (h). i–k, Infection outcomes in relation to vRNP number and DARPin-P state. Representative timelapse images of infections with a single DARPin-P− (orange arrowheads) or DARPin-P+ (purple arrowheads) vRNP (i). See also Supplementary Video 4. The graphs display infection success relative to vRNP number (j) and DARPin-P state (k). l,m, Infection dynamics of clinical RSV isolates showing infection success frequency (l) and its dependence on the vRNP DARPin-P state (m). Data are mean ± s.d. (l). n, Infection outcomes for RSV produced in different cell lines and primary cultures (see also Extended Data Fig. 4a,b,f). Data are mean ± s.d. Infection success was defined by AbG-fluoro labelling (j,k,m). Cumulative incidence graphs show lines and shaded areas for mean ± s.e., respectively (d,e,j,k,m). Scale bars, 10 µm (a,g,i). Experimental repeats and fluorophores are listed in Supplementary Table 1.