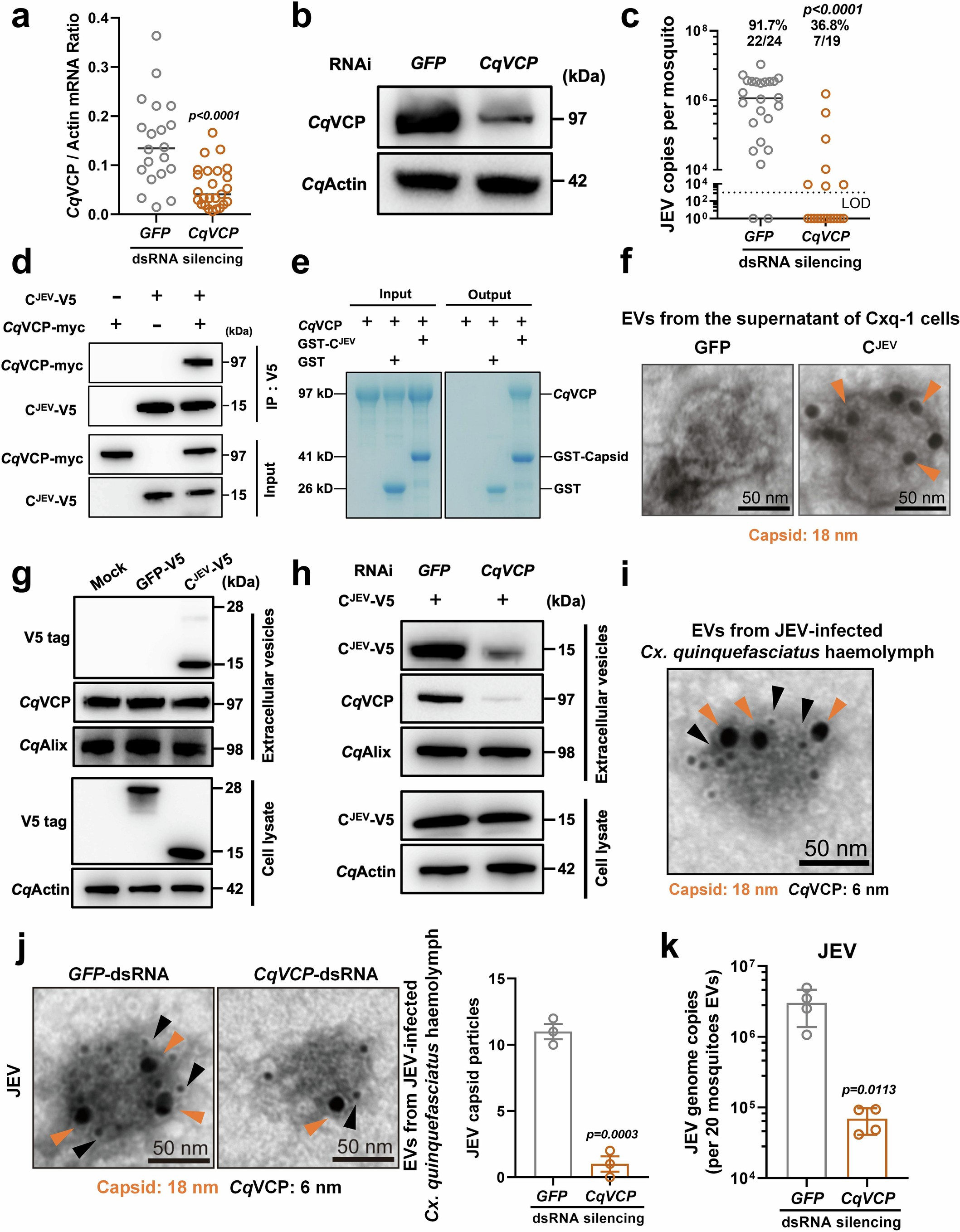
Extended Data Fig. 7: Culex VCP governs the incorporation of JEV nucleocapsids into EVs.
From: Mosquito–capsid interactions contribute to flavivirus vector specificity

a,b, Knockdown of CqVCP expression in Cx. quinquefasciatus. Mosquitoes were microinjected with CqVCP dsRNA. GFP dsRNA served as a control. CqVCP abundance was assessed by RT-qPCR (a) and western blotting (b) at 3 days postinjection. CqVCP mRNA level was normalized to that of Cx. quinquefasciatus actin (CPIJ012570). The results are representative of 3 independent biological replicates. c, Silencing CqVCP inhibited JEV infection in Cx. quinquefasciatus. A mixture containing fresh human blood (50% v/v) and supernatant from JEV-infected Vero cells (50% v/v) was used for in vitro blood feeding. Mosquito infectivity was determined by RT-qPCR at 8 days after oral infection. The data were pooled from 2 independent biological replicates. d, The interaction between CqVCP and CJEV was detected by coimmunoprecipitation assay. Aag2 cells were cotransfected with expression plasmids encoding CJEV and CqVCP. The cell lysates were incubated with anti-V5 antibody-conjugated beads. The protein interactions were analysed by western blotting. e, The direct interaction between CqVCP and CJEV was detected by GST pull-down assay. Both CqVCP and CJEV were expressed and purified in E. coli. The GST or GST-CJEV fusion proteins were immobilized on glutathione beads, and 30 μg of purified CqVCP protein was incubated for a pull-down assay. The protein interactions were then detected by Coomassie blue in an SDS–PAGE gel. f,g, Detection of CJEV in EVs isolated from Cxq-1 cell supernatants by immunogold staining (f) and western blotting (g). Cxq-1 cells were transfected with a plasmid encoding CJEV. EVs were isolated from the supernatant by differential ultracentrifugation at 48 h posttransfection. Cxq-1 cells transfected with a GFP-expressing plasmid served as a negative control. h, Silencing CqVCP reduced the abundance of CJEV in mosquito EVs. Cxq-1 cells were transfected with CqVCP dsRNA. GFP dsRNA served as a control. At 48 h posttransfection, Cxq-1 cells were transfected with a plasmid encoding CJEV. EVs were isolated from the supernatant by differential ultracentrifugation at 48 h posttransfection and then assessed by western blotting. The results are representative images of 4 independent biological replicates. i, Co-localization of CqVCP (6 nm) with CJEV (18 nm) in EVs isolated from the haemolymph of JEV-infected Cx. quinquefasciatus, as detected by immunogold staining. j,k, Silencing CqVCP reduced the levels of JEV capsid proteins and genomes in EVs. Cx. quinquefasciatus were inoculated with 10 MID50 JEV via thoracic microinjection, and EVs were isolated from the haemolymph of infected mosquitoes by differential ultracentrifugation at 6 days postinfection. (j) Representative TEM images of immunogold staining (left panel) and quantitative analysis of TEM images (right panel) showed the presence of viral capsids in mosquito EVs. (k) The JEV genomes in mosquito EVs were detected by RT-qPCR. The data are presented as the mean ± s.e.m. from 4 independent biological replicates. Each dot represents data from a pool of EVs collected from the haemolymph of 20 JEV-infected mosquitoes. The P values were analysed with a two-tailed t test. a,c, Each dot represents data from an individual mosquito. The horizontal line represents the median. Statistical significance was evaluated with a two-tailed Mann–Whitney test. c, The number at the top of each column represents the number of infected mosquitoes/total number of mosquitoes. The limit of detection is illustrated by black dotted lines. d-g,i,j, The results are representative images of 3 independent biological replicates. f,i,j, Orange arrowheads indicate the JEV capsid, whereas black arrowheads indicate CqVCP. Scale bar, 50 nm. For quantitative analysis (j), randomly selected infectious EVs fields (n = 3) were analysed for statistical evaluation. The data are presented as the mean ± s.d. and were pooled from 3 independent biological replicates. Statistical significance was evaluated with the two-tailed t test.