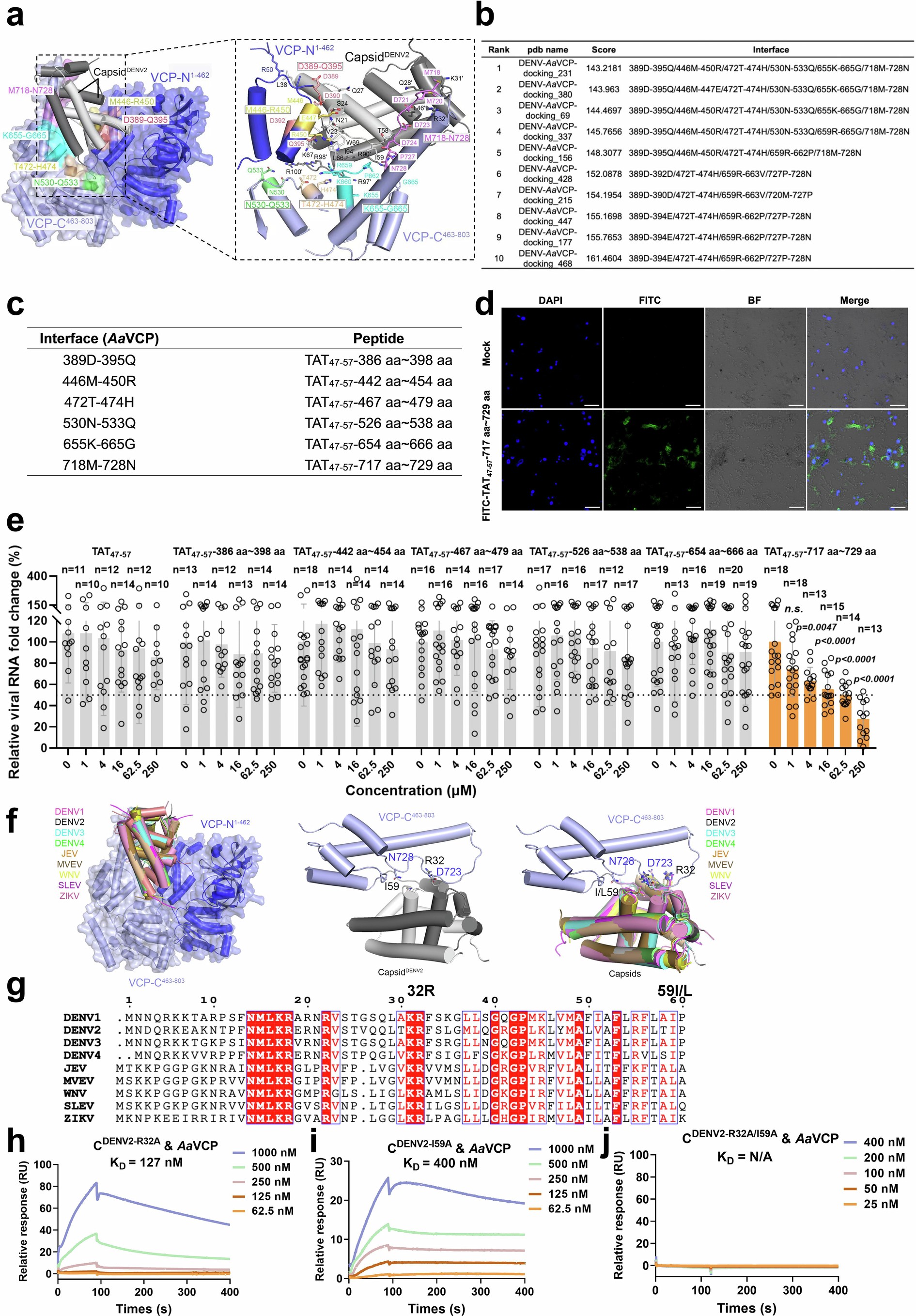
Extended Data Fig. 10: Predicted modelling for the AaVCP and CDENV2 interaction.
From: Mosquito–capsid interactions contribute to flavivirus vector specificity

a, Predicted interaction model between AaVCP and CDENV2. The monomeric structure of AaVCP was predicted by AlphaFold 2, and the structure of CDENV2 was available in the PDB database (PDB: 1R6R). The docking model of the AaVCP–CDENV2 complex was generated by PyRosetta. Residues with interatomic distances within 3 Å were selected for further analysis. b, The top 10 predicted models ranked by score. The potential interfaces of each model are presented in the table. c, Presentation of potential interfaces and corresponding peptides based on the predicted model. d, The N-terminally conjugated TAT47-57 confers cell-penetrating properties to peptides, as measured by fluorescence microscopy. Ae. aegypti mosquitoes were microinjected with 250 μM FITC-labelled TAT47-57-717 aa~729 aa peptide. Haemocytes were collected at 12 h postinjection followed by fluorescence microscopy detection. Mosquitoes microinjected with TAT47-57-717 aa~729 aa peptide served as a mock control. Nuclei were stained with DAPI. Scale bar, 20 μm. Representative fluorescence images from 2 independent biological replicates are shown. e, Regulation of DENV2 infection in Ae. aegypti by the introduction of peptides targeting the potential interfaces. A mixture of 10 MID50 DENV2 with the indicated peptides at various concentrations was intrathoracically inoculated into Ae. aegypti. f, Structural superposition of multiple flaviviral capsid proteins onto the predicted VCP-CDENV2 complex. Each capsid protein is colour-coded as shown. The corresponding residues of the capsids that interact with the VCP 723rd and 728th residues are labeled. g, Partial sequence alignment of capsid proteins from multiple mosquito-borne flaviviruses. The red-highlighted regions indicate completely identical amino acids and the blue-bordered region denotes amino acid residues with high evolutionary conservation. MVEV, Murray Valley encephalitis virus; WNV, West Nile virus; SLEV, St. Louis encephalitis virus. The accession numbers are as follows: DENV1 (P33478), DENV2 (P29991), DENV3 (P27915), DENV4 (Q2YHF2), JEV (P0DOH8), MVEV (P05769), WNV (P06935), SLEV (QJD26115), ZIKV (Q32ZE1). h-j, The binding affinity between AaVCP and the CDENV2 mutants was measured by SPR assay. AaVCP and CDENV2 mutant proteins were expressed and purified in E. coli. The results are representative of 3 independent biological replicates.