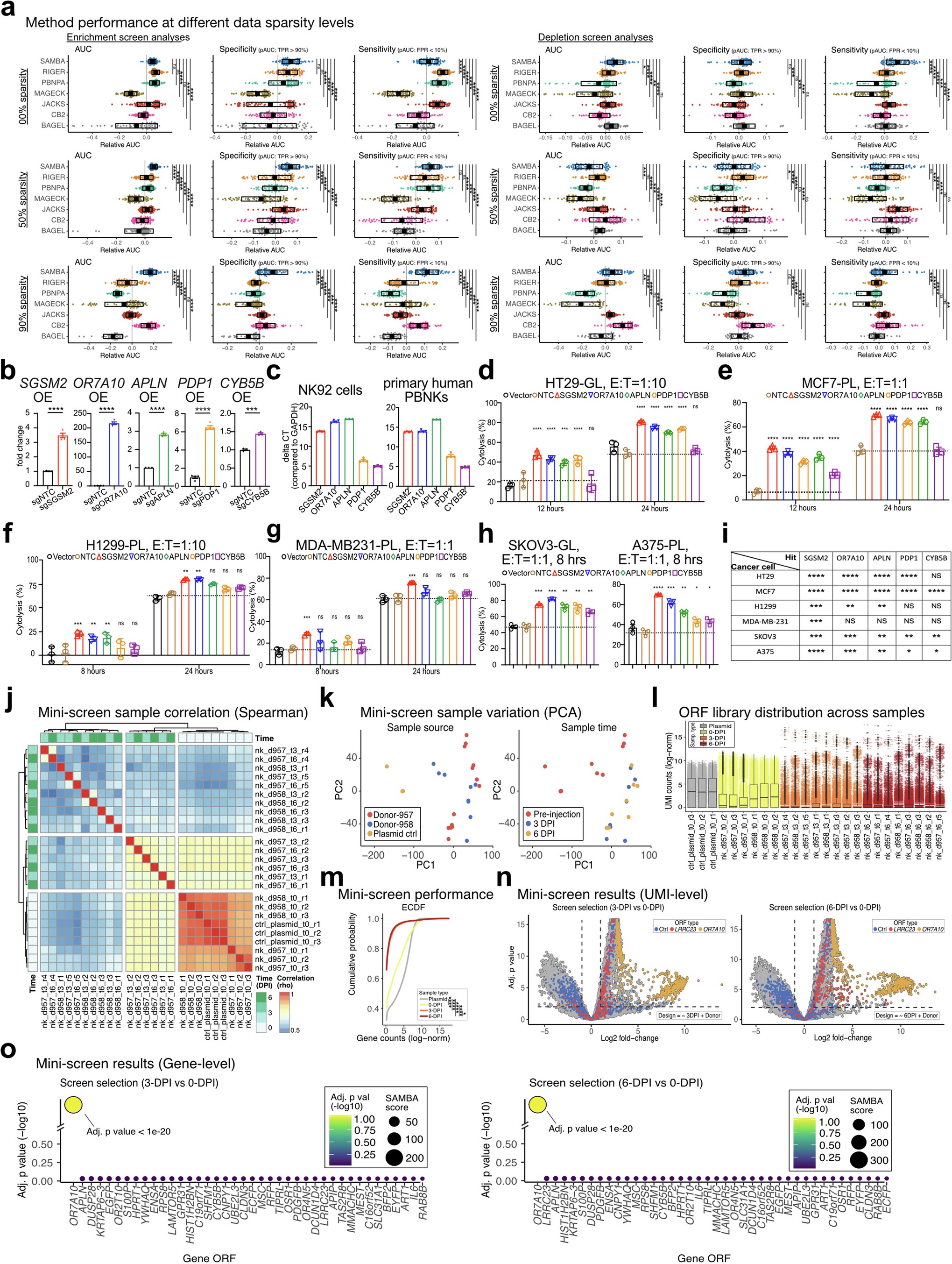
Extended Data Fig. 2: Additional in vitro assays of hit validation for lead selection, and barcoded ORF mini-screen analysis in primary human CAR-NK cells.
From: OR7A10 GPCR engineering boosts CAR-NK therapy against solid tumours

a, Box plots showing the performance characteristics of different analysis methods at different levels of data sparsity. Performance is presented with relative AUC (rAUC) values, representing the AUC log2 fold-change to the mean AUC for each screen. Each screen analysis result is shown by a dot, the mean +/− standard error is depicted by the boxes, and error bars are shown for the ANOVA analysis of rAUCs with post-hoc analysis using the Tukey method. Error bars are only shown for comparisons with SAMBA, and significance is based on FDR-adjusted p values. b, RT-qPCR for overexpression of SGSM2, OR7A10, APLN, PDP1, and CYB5B after lentiviral transduction (n = 4 for SGSM2, OR7A10, and PDP1; n = 3 for APLN and CYB5B). c, Delta CT values for SGSM2, OR7A10, APLN, PDP1, and CYB5B compared to GAPDH in NK92 cells and primary human PBNKs (n = 4 for SGSM2, OR7A10, and PDP1; n = 3 for APLN and CYB5B). d-h, Co-culture assays of SGSM2/OR7A10/APLN/PDP1/CYB5B-OE CAR-NK92 cells and Vector/NTC controls with indicated cancer cells, with indicated E: T ratios at indicated time points. Individual replicate data points were shown (n = 3). The statistical significance levels are compared to the NTC control groups. i, Summary of statistical results from co-culture assays for the top five CAR-NK hyperbooster candidates tested. Statistical significance was assessed using Two-way ANOVA (d-g) or two-sided unpaired t test (h). ns, not significant; *, p < 0.05; **, p < 0.01; ***, p < 0.001; ****, p < 0.0001. Exact p-values and detailed statistics are provided in the Source Data Excel file. j, Heat map of the between-sample correlation (Spearman rho) for the ORF mini-screen data. Sample IDs are presented with cell/plasmid type, donor ID, time of cell extraction from tumors, and replicate number. Cell extraction times are also shown in the plot margins. k, Plots of between-sample variation, based on the first two principal components of PCA. Each sample is presented as a dot, color-coded by plasmid/donor (left) and the time of NK cell extraction from tumors (right). l, Box-whisker plots of the ORF-UMI count distributions across screen samples. Boxes are drawn for the 25th, 50th, and 75th percentile, color-coded by sample type and tumor-extraction time. Counts were presented as the log2 counts-per-million reads (log-norm). m, Plots of screen performance via empirical cumulative distribution function lines, color-coded by sample type and tumor-extraction time. Sample distributions were compared using two-sample Wasserstein tests, and p values were adjusted for FDR. n, Volcano plots of the UMI-level results of the ORF mini-screen, highlighting ORF-UMIs for the control genes (blue dots) and the top two significant hits: LRRC23 and OR7A10 (red and yellow dots, respectively). The data were analyzed by SAMBA to compare 3-DPI vs 0-DPI and 6-DPI vs 0-DPI (left and right plots, respectively). Significant ORF-UMIs were those with an adjusted (adj.) p < 0.01 and an absolute log2-fold-change > 1. o, Bubble plot of the gene-level results of the ORF mini-screen with genes ordered by decreasing significance. The data were analyzed by SAMBA to compare 3-DPI vs 0-DPI and 6-DPI vs 0-DPI (left and right plots, respectively), and results for each gene were presented with adj. p value and screen-enrichment score by dot color and size, respectively. Note: in all bar blots, data are shown as mean ± SEM. The statistical significance levels are indicated in the plots by Two-way ANOVA with Sidak post-hoc analysis and FDR-correction to p values (d-g) or unpaired t test (b, h). Statistical tests are two-sided other than SAMBA gene-level results (o), which use one-sided directional tests. ns, not significant; *, p < 0.05; **, p < 0.01; ***, p < 0.001; ****, p < 0.0001. Exact p-values and detailed statistics are provided in the Source Data Excel file.