Extended Data Fig. 4: OR7A10 ORF engineering enhances effector functions of human primary CAR-CBNK cells and exploration of GPCR signaling components in relation to OR7A10-driven effects in human primary CAR-NK cells.
From: OR7A10 GPCR engineering boosts CAR-NK therapy against solid tumours

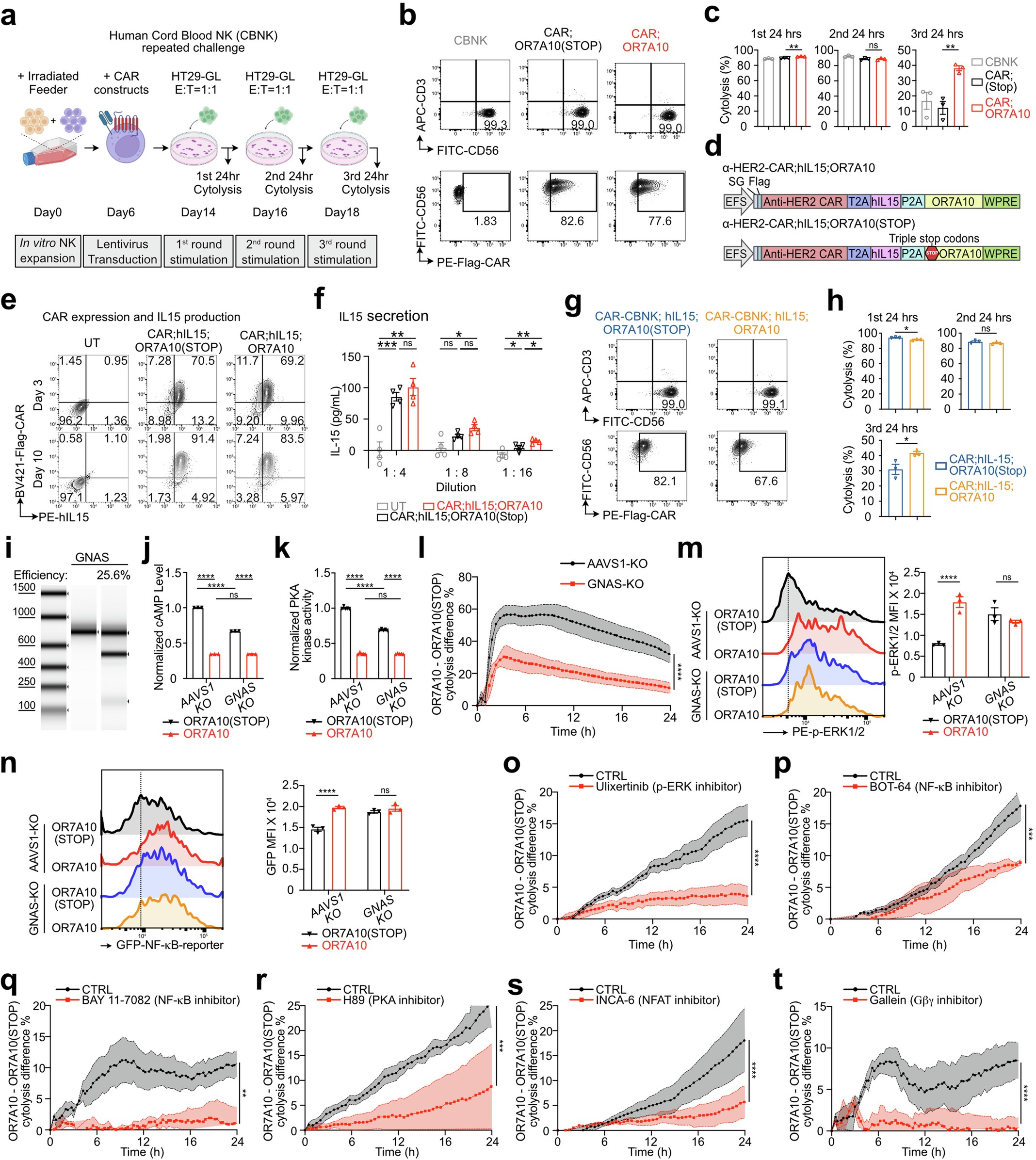
a, Schematic representation of production process for human Cord blood-derived CAR-NK;OR7A10 cells and experimental design for repeated challenge. E: T ratio was maintained at 1: 1 across 3 rounds of stimulation, with each round lasting 48 h. b, Flow cytometry of NK purity and CAR expression of CBNK, CAR-CBNK;OR7A10(STOP) and CAR-CBNK;OR7A10 cells. c, Cytolysis of CBNK, CAR-CBNK;OR7A10(STOP) and CAR-CBNK;OR7A10 cells with HT29-GL cells at 24 h post each round stimulation with HT29 cells (n = 3). d, Schematic illustration of the “all-in-one” constructs α-HER2-CAR;hIL-15;OR7A10 and α-HER2-CAR;hIL-15;OR7A10(STOP). e, Flow cytometry analysis of CAR expression and hIL-15 production in untransduced NK cells, CAR-NK;hIL15;OR7A10(STOP), and CAR-NK;hIL15;OR7A10 cells. Cells were collected on day 3 and 10 after lentivirus transduction. f, ELISA analysis of human IL-15 levels in the supernatant of untransduced NK cells, CAR-NK;hIL15;OR7A10(STOP), and CAR-NK;hIL15;OR7A10 cells. A total of 0.05 M cells were cultured per well in a 96-well plate, and supernatants were collected after 3 days. g, Flow cytometry analysis of NK cell purity and CAR expression in CAR-CBNK;hIL15;OR7A10(STOP) and CAR-CBNK;hIL15;OR7A10 cells. h, Cytotoxicity of CAR-CBNK;hIL15;OR7A10(STOP) and CAR-CBNK;hIL15;OR7A10 cells against HT29-GL target cells 24 h after each round stimulation (n = 3). i, T7E1 assay on AAVS1/GNAS KO human primary NK cells. j-k, Effects of knockout of GNAS on cAMP level (b, n = 3) and PKA activity (c, n = 5) of CAR-NK;OR7A10 or Stop control cells. l, Effects of knockout of GNAS on the cytotoxicity of OR7A10 or OR7A10(STOP)-OE HER2-CAR-NK cells against HT29-GL cells with E: T = 1: 2 (n = 4). m, Effects of knockout of GNAS on ERK1/2 phosphorylation (pT202/pY204) of CAR-NK;OR7A10(STOP) or CAR-NK;OR7A10 cells upon HT29 stimulation with E: T = 1: 1 at 5 min (n = 4). n, Effects of knockout of GNAS on NF-kB activity of CAR-NK;OR7A10(STOP) and CAR-NK;OR7A10 cells upon HT29 stimulation with E: T = 1: 1 at 6 h (n = 3). o, Effects of p-ERK inhibitor Ulixertinib (5 \(\mu \)M) on cytotoxicity of CAR-NK;OR7A10(STOP) and CAR-NK;OR7A10 cells upon HT29 stimulation with E: T = 1: 2 (n = 4). p, Effects of NF-kB inhibitor BOT-64 (100 \(\mu \)M) on cytotoxicity of CAR-NK;OR7A10(STOP) and CAR-NK;OR7A10 cells upon HT29 stimulation with E: T = 1: 2 (n = 4). q, Effects of NF-kB inhibitor BOY 11-7082 (5 \(\mu \)M) on cytotoxicity of CAR-NK;OR7A10(STOP) and CAR-NK;OR7A10 cells upon HT29 stimulation with E: T = 1: 5 (n = 3). r, Effects of PKA inhibitor H89 (30 \(\mu \)M) on cytotoxicity of CAR-NK;OR7A10(STOP) and CAR-NK;OR7A10 cells upon HT29 stimulation with E: T = 1: 2 (n = 4). s, Effects of NFAT inhibitor INCA-6 (25 \(\mu \)M) on cytotoxicity of CAR-NK;OR7A10(STOP) and CAR-NK;OR7A10 cells upon HT29 stimulation with E: T = 1: 2 (n = 4). t, Effects of Gβγ inhibitor Gallein (10 \(\mu \)M) on cytotoxicity of CAR-NK;OR7A10(STOP) and CAR-NK;OR7A10 cells upon HT29 stimulation with E: T = 1: 5 (n = 3). Note: data are shown as mean ± SEM. The statistical significance levels are indicated in the plots by unpaired t test (c, f, h, j, k, m, and n) or Two-way ANOVA with Sidak post-hoc analysis and FDR-correction to p values (l, o-t). Statistical tests are two-sided unless otherwise noted. ns, not significant; *, p < 0.05; **, p < 0.01; ***, p < 0.001; ****, p < 0.0001. Exact p-values and detailed statistics are provided in the Source Data Excel file. The schematic in a was created using BioRender (https://biorender.com).