Extended Data Fig. 7: Transcriptional regulation of TCP differentiation.
From: Ontogeny and transcriptional regulation of Thetis cells

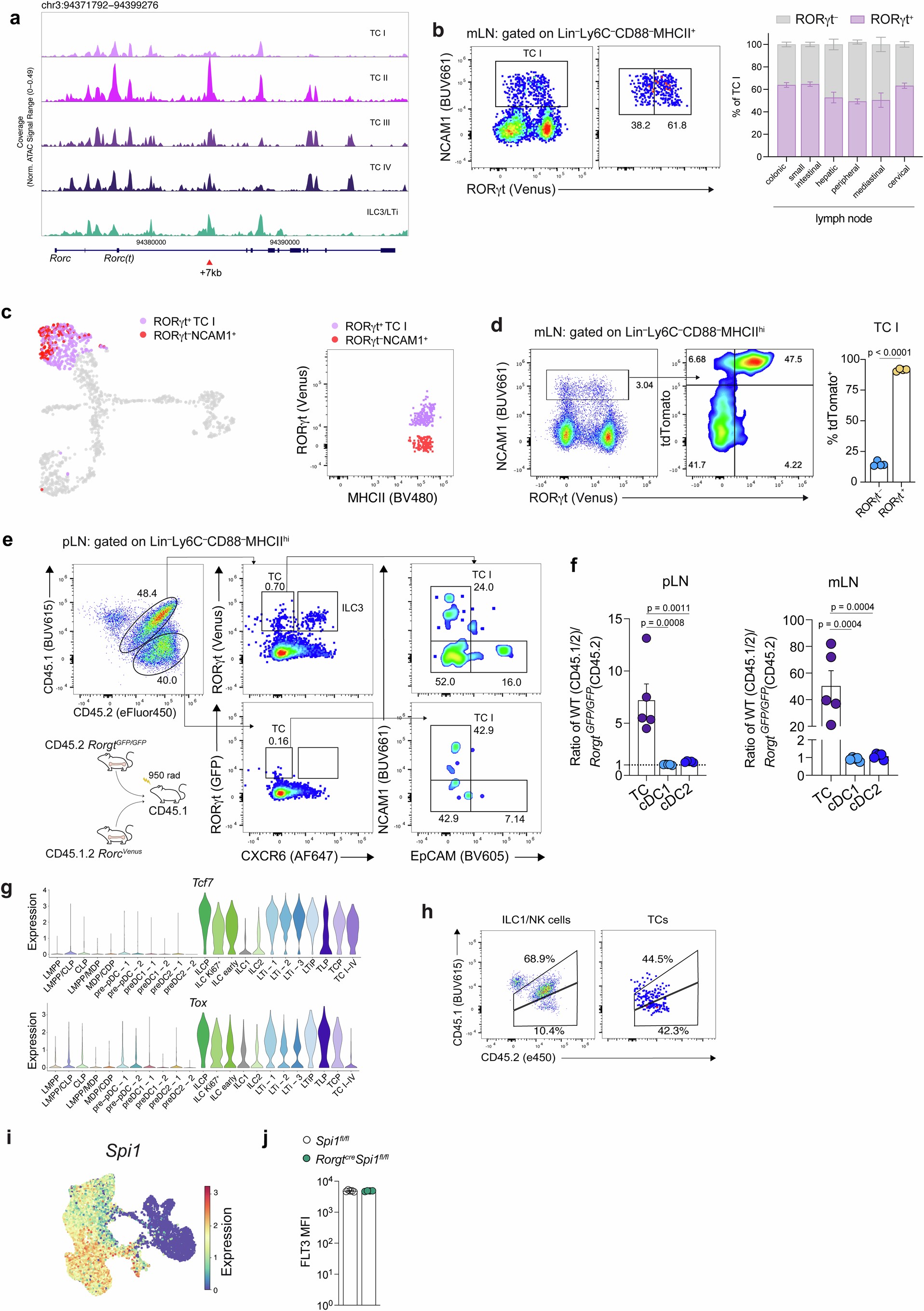
a, Chromatin accessibility at the Rorc locus. b, Expression of RORγt (Venus) by Lin−MHCIIhiNCAM1+ cells (TC I) in mLN of P14 RorcVenusAireGL mice and summary graph of proportion of RORγt(Venus)+ and RORγt(Venus)− cells among Lin−MHCIIhiNCAM1+ across indicated lymph nodes (n = 3). c, UMAP of RORγt+ TCs (as in Fig. 2a) and RORγt−MHCII+NCAM1+ profiled by SS3 (left) and flow plot of RORγt(Venus) expression. d, Expression of RORγt (Venus) and tdTomato in Lin−MHCIIhiNCAM1+ cells from mLN of P15 RorcVenusRorgtcreR26lsl-tdTomato mice (n = 4) and summary graph of proportion of tdTomato+ cells (right). e, Mixed BM chimeras were generated with a 1:1 mix of CD45.2 RorgtGFP/GFP and CD45.1/2 RorcVenus (wildtype) BM transplanted into lethally irradiated CD45.1 recipients and analyzed 3 weeks later. Representative flow cytometry of Venus+ (wildtype) or GFP+ (RORγt-null) TC subsets and LTi cells in pLN. f, Summary graphs of ratio of CD45.1.2 wildtype cells over CD45.2 RORγt-deficient cells among indicated cell types (n = 5). Each symbol represents an individual mouse. g, Expression of Tox and Tcf7 across clusters defined in Fig. 1h. h, Mixed BM chimeras were generated with a 1:1 mix of CD45.2+ Il7rcreToxfl/fl and CD45.1/2 wildtype BM transplanted into lethally irradiated CD45.1 recipients and analyzed 4 weeks later. Representative flow plot of CD45.1/2 and CD45.2 cells gated on NK/ILC1 or TCs. i, UMAP as in Fig. 1h colored by unimputed expression of Spi1 (PU.1). j, Expression of FLT3 by FL TLP in RorgtcreSpi1fl/fl or littermate control mice. Data in b, d, and e are representative of three or more independent experiments, data in e and h are representative of two independent experiments. Error bars: means ± s.e.m. Two-tailed unpaired t-test (d) or one-way ANOVA (f). All P values are indicated on the corresponding graph.