Extended Data Fig. 8: Postnatal regulation of TC differentiation.
From: Ontogeny and transcriptional regulation of Thetis cells

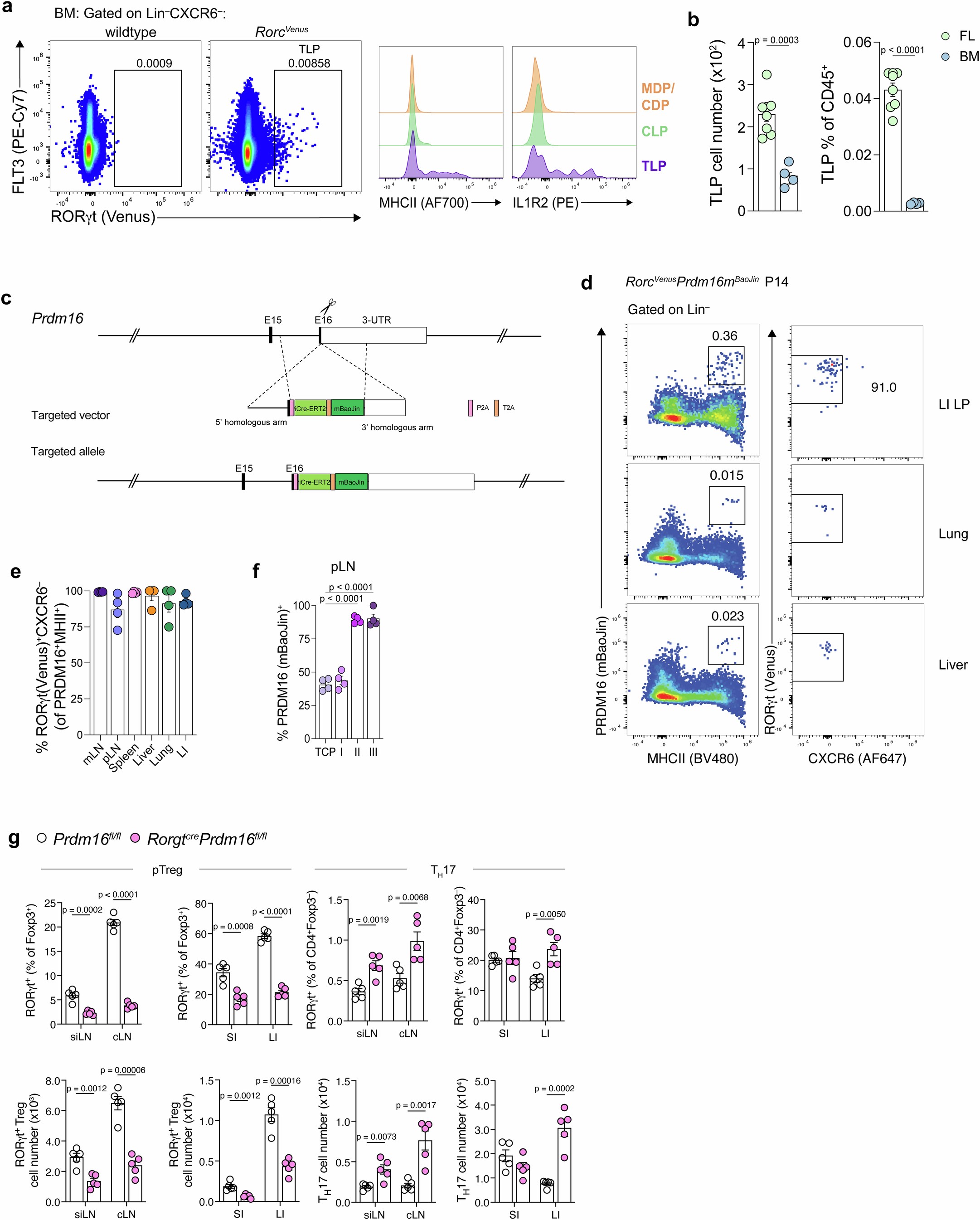
a, Representative flow plot of TLP in BM of adult (13 week) RorcVenus mice and expression of TLP marker genes. Representative of n = 3 mice. b, Absolute number and frequency of TLP in E18.5 FL (n = 8) or adult (8-week-old) BM (n = 4) from RorcVenus mice. c, Targeting strategy for the Prmd16 locus. d, Representative flow cytometry of PRDM16(mBaoJin)-expressing antigen presenting cells in large intestine lamina propria (LI), lung, and liver of P14 RorcVenusPrdm16creERT2-mBaoJin mice. Representative of n = 4 mice. e, Frequency of RORγt(Venus+)CXCR6− TCs among all PRDM16(mBaoJin)+ APCs. f, Summary graph of frequency of PRDM16(mBaoJin)+ cells among TC subsets within pLN of RorcVenusPrdm16 creERT2-mBaoJin P14 mice (n = 4). g, Frequency and number of RORγt+Foxp3+ pTreg cells and CD4+Foxp3–CD44hiRORγt+ TH17 cells in colonic LN (cLN), small intestinal LN (siLN), small intestine lamina propria (SI) and LI of P28 RorgtcrePrdm16fl/fl mice (n = 5 mice per group). Each symbol represents an individual mouse. Data in d–g are representative of two-three independent experiments. Each symbol represents an individual mouse. Error bars: means ± s.e.m. Two-tailed unpaired t-test (b, g) or one-way ANOVA (d). All P values are indicated on the corresponding graph.