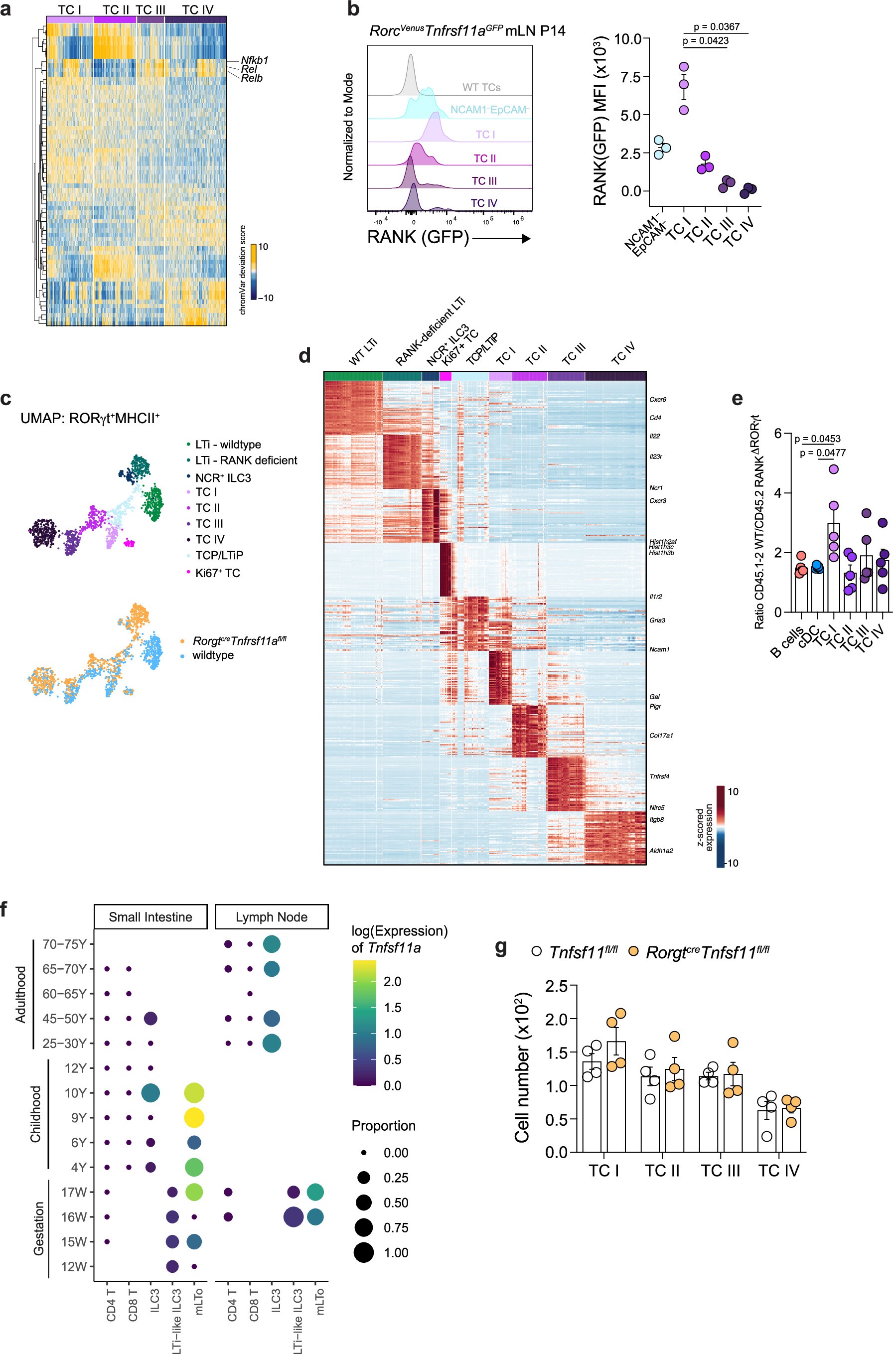
Extended Data Fig. 9: TC I differentiation is dependent on LTo-derived RANKL.
From: Ontogeny and transcriptional regulation of Thetis cells

a, Heatmap reporting scaled chromVAR deviation transcription factor (TF) motif scores for top TF gene-motif pairs in TCs in scATAC-seq data from Akagbosu et al. b, Expression of RANK(GFP) by TC subsets within mLN of P14 RorcVenusTnfrsf11aGFP (n = 4) mice and summary graph of median fluorescence intensity (MFI). c, UMAP of 1505 RORγt+MHCII+ cells from mLN of P14 RorcVenusRorgtcreTnfrsf11afl/fl (n = 6) or littermate RorcVenusTnfrsf11afl/fl (wildtype; n = 4) mice colored by cluster annotation (top) or genotype (bottom). d, Heatmap showing scaled, imputed expression of top 50 differentially expressed genes (one vs the rest, FC > 1.5, adj. P < 0.01) for each cluster. e, Mixed BM chimeras were generated with a 1:1 mix of CD45.2+ RorgtcreTnfrsf11afl/fl and CD45.1/2 wildtype BM transplanted into lethally irradiated CD45.1 recipients. Proportion of CD45.1 and CD45.2 cells among indicated TC subsets, 4 weeks post reconstitution (n = 5 recipients). f, Dot plot of Tnfsf11 expression by indicated cell types within lymph nodes and intestinal tissue, profiled across development (Human Gut Atlas). g, Summary graph of TC subset numbers within mLN of P14 RorgtcreTnfsf11fl/fl mice and littermate controls (n = 4 per group). Each symbol represents an individual mouse. Data are representative of two (e), three (g) or four (b) independent experiments. Error bars: means ± s.e.m. One-way ANOVA (b, e). All P values are indicated on the corresponding graph.