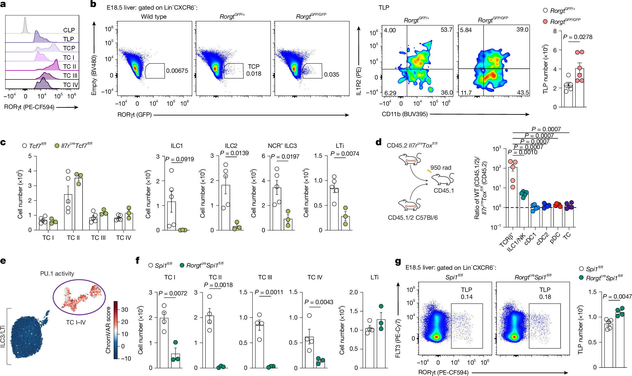
Fig. 4: PU.1 is required for TC I–IV differentiation.
From: Ontogeny and transcriptional regulation of Thetis cells

a, Flow cytometry of RORγt expression among TC subsets from mLNs of P18 or TLPs from FL of E18.5 C57Bl/6 mice. Representative of n = 4 mice. b, Flow cytometry of GFP+ (RORγt ‘wannabe’) TLPs in FL of E18.5 RorgtGFP/GFP mice (n = 5) or littermate RorgtGFP/+ controls (n = 6), and summary graph of TLP cell numbers. c, Number of TCs and ILCs in mLNs of 2-week-old Il7rcreTcf7fl/fl mice (n = 5) or littermate controls (n = 3). d, Mixed BM chimeras were generated with a 1:1 mix of CD45.2+ Il7rcreToxfl/fl and CD45.1/2 wild-type BM transplanted into lethally irradiated CD45.1 recipients and analysed 4 weeks later. The ratio of CD45.1.2 wild-type cells to CD45.2 Tox-deficient cells among indicated cell types is shown. e, UMAP of RORγt+MHCII+ cells profiled by scRNA/ATAC-seq1 coloured by the chromVAR deviation score for the PU.1 motif. f, Number of TCs and LTi cells in mLNs of P14 RorgtcreSpi1fl/fl mice (n = 4) or littermate controls (n = 3). g, Representative flow cytometry of TLPs in FL of E18.5 RorgtcreSpi1fl/fl mice (n = 4) or littermate controls (n = 5), and summary graph of TLP numbers. Data in a, c and g are representative of two independent experiments; data in d and f are representative of three independent experiments; data in b are pooled from two independent experiments. Error bars: mean ± s.e.m.; two-tailed unpaired t-test (b, c, e and g) or one-way ANOVA (d). All P values are indicated on the corresponding graphs.