Extended Data Fig. 4: TCP represents the immediate TC progenitor.
From: Ontogeny and transcriptional regulation of Thetis cells

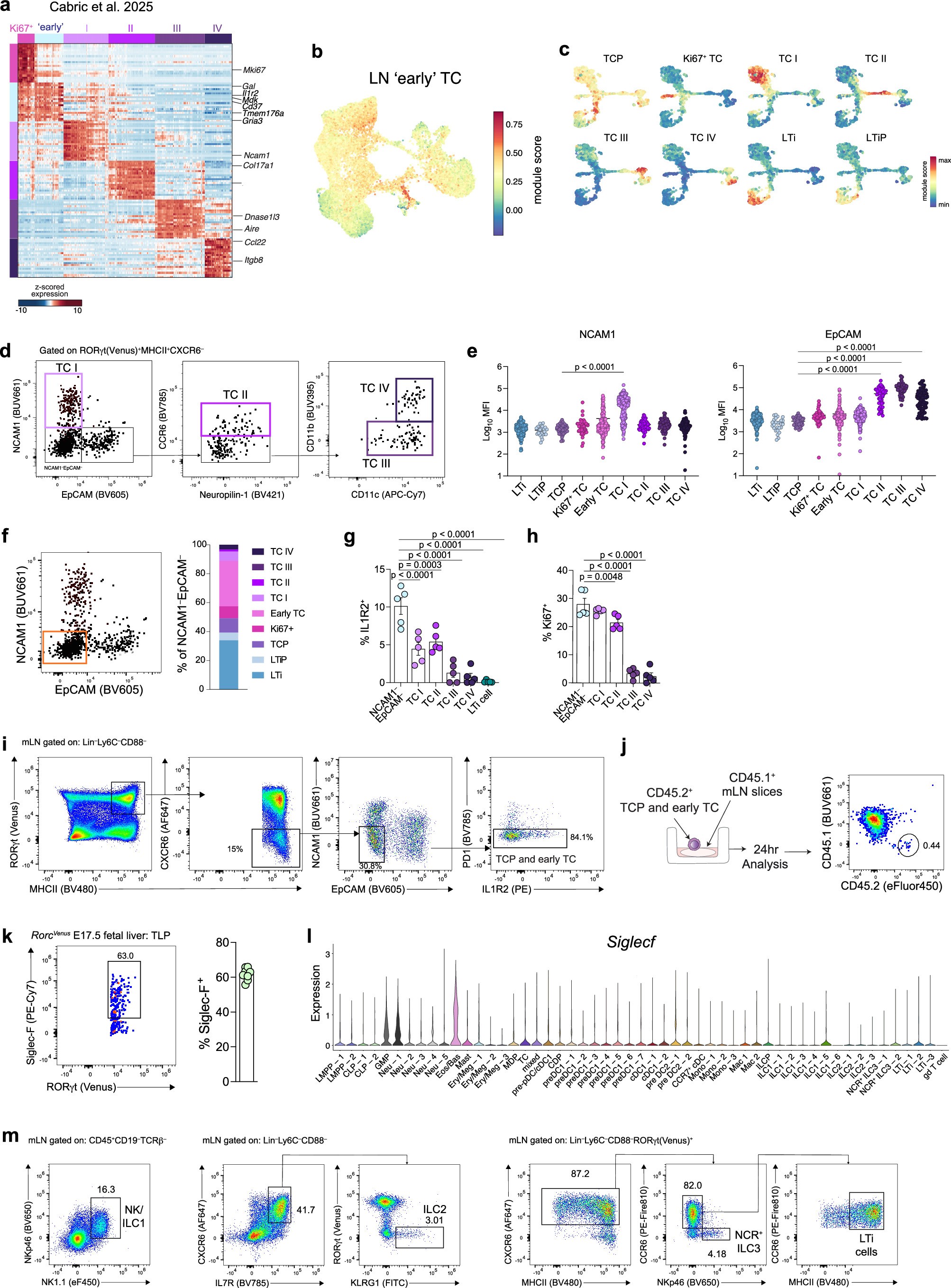
a, Heatmap showing scaled, imputed expression of top 20 differentially expressed genes (one vs the rest, FC > 1.5, adj. P < 0.01) for each cluster of TCs previously identified by Cabric et al.5, TCP signature genes highlighted in red. b, UMAP of FL progenitors, TCs and ILCs from Fig. 1h, colored by expression of ‘early TC’ module score. c, UMAP as in Fig. 2a colored by TC I-IV or LTi gene module scores5 or TCP or LTiP gene module scores defined in this study. d, Gating strategy for identification of TC subsets based on index-sorting analysis Fig. 2c. e, Summary graphs for NCAM1 and EpCAM cell surface protein expression (MFI, median fluorescence intensity). Each symbol represents an individual cell. f, Proportion of each cluster among index-sorted CXCR6−RORγt(Venus)+MHCII+NCAM1−EpCAM− cells. g, Frequency of IL1R2+ cells among indicated TC subsets in mLN of P14 RorcVenus (n = 4) mice. h, Frequency of Ki67+ cells across TC subsets from mLN of P14 C57Bl/6 mice (n = 4). i, Flow sorting for isolation of the TCP and early TCs from mLN of P11–12 RorcVenus mice. j, Schema for ex vivo cultures of TCP and early TCs from with mLN slices from 2–3-week-old CD45.1 mice. k, Flow cytometry of Siglec-F expression on FL TLPs from E17.5 RorcVenus mice and summary graph (n = 8 mice). l, Expression of Siglecf in clusters defined in Fig. 1g. m, Representative flow cytometry for identification of ILC subsets in mLN of P11 SiglecfcreR26lsl-tdTomatoRorcVenus mice. Each symbol represents an individual mouse. Error bars: means ± s.e.m. Data in g and h representative of three independent experiments. Data in i, j and m representative of two independent experiments. Data in k representative of three independent experiments. One-way ANOVA (e, g, h). All P values are indicated on the corresponding graphs.