Extended Data Fig. 5: Related to main Fig. 3.
From: In vivo site-specific engineering to reprogram T cells

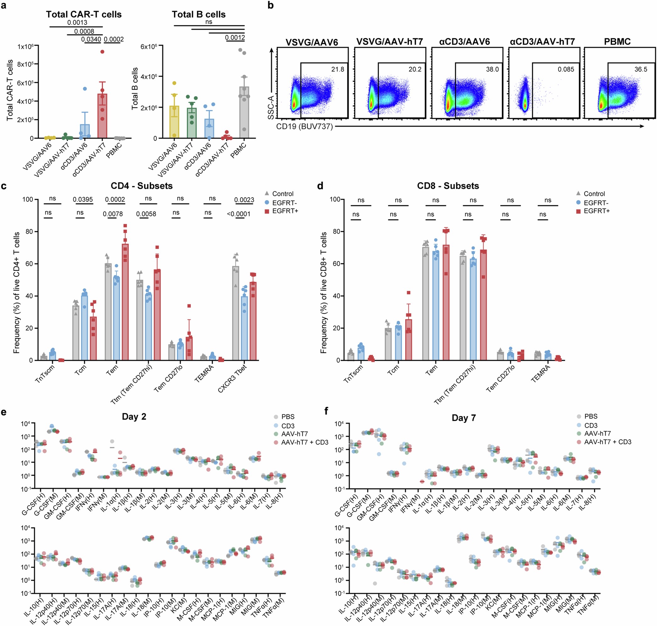
a, From Fig. 3a. NSG-MHCI/II dKO mice transplanted with human PBMC (1 × 107 cells) were injected with either PBS or EDV (VSVG-WT or αCD3, 2.5 × 1011 sgRNA per mouse) carrying Cas9/sgTRAC and AAV (AAV6 or AAV-hT7, 1 × 1012 vg per mouse) carrying an HDR template targeting 1928z-1XX and EGFRT to TRAC. Spleens were harvested and isolated for flow cytometry analysis 14 days after EDV/AAV injections. CAR and CD19 expression in T cells were determined by flow cytometry in spleens. Left panel, total CAR-T cells in each spleen. Right panel, total B cells in each spleen. Results are the mean ± SEM from four to eight mice per group (n = 4,5 or 8). b, Representative flow plot from (Fig. 3d) displaying CD19 expression in human CD45+ cells. c, Spectral flow analysis on CD4+ T cell subsets in control, TRAC-CAR-T cells (EGFRT+) and unedited T cells (EGFRT−), data related to (Fig. 3e-k). Results are the mean ± SEM from six mice per group (n = 6). d, Spectral flow analysis on CD8+ T cell subsets in control, TRAC-CAR-T cells (EGFRT+) and unedited T cells (EGFRT−), data related to (Fig. 3e–k). Results are the mean ± SEM from six mice per group (n = 6). e,f, Peripheral blood samples were collected from three mice (n = 3) injected with either PBS, EDV (CD3), AAV (AAV-hT7) or EDV/AAV (AAV-hT7 + CD3), on day 2 (e) or day 7 (f) after injection. A multi-marker panel was measured using Eve Technologies Humanized Mouse 41-Plex Discovery Assay Array (HUMU41). a, Significance was assessed using two-way ANOVA and Tukey’s multiple comparisons test. c,d,Significance was assessed using two-way ANOVA and Dunnett’s multiple comparisons test.