Extended Data Fig. 8: Related to main Fig. 4.
From: In vivo site-specific engineering to reprogram T cells

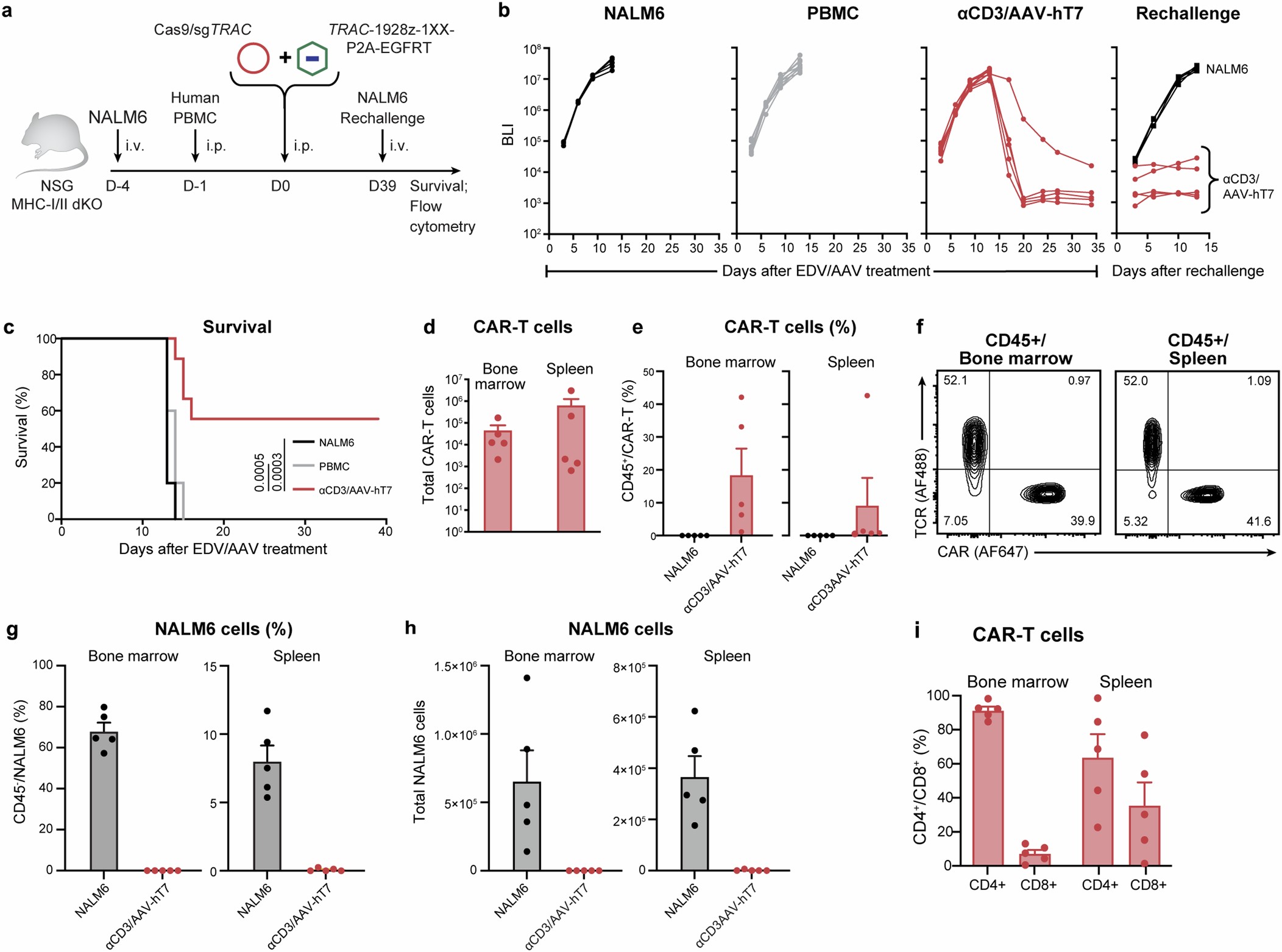
a, Schematic of tumour challenge model. NSG-MHCI/II dKO mice were injected with 2.5 × 105 NALM6-ffLuc-GFP cells intravenously, followed by an intraperitoneal injection of 2 × 107 human PBMCs three days later. One day following the PBMC injections, the mice were injected with either PBS (PBMC only) or αCD3-EDV (2.5 × 1011 sgRNA per mouse) and AAV-hT7 (1 × 1012 vg per mouse) carrying an HDR template targeting 1928z-1XX CAR and EGFRT to TRAC. Tumour burden was tracked by bioluminescence imaging (BLI) measurements. At day 39 post EDV/AAV injection, the mice were rechallenged with 5 × 106 NALM6-ffLuc-GFP cells intravenously and euthanized for organ harvest after 13 days. b, BLI measurements in mice injected with NALM6 (n = 5), NALM6 and PBMC (n = 10), or NALM6, PBMC and EDV/AAV (n = 9). Rechallenge with NALM6 was performed in five EDV/AAV treated mice that controlled tumour growth by day 39, and in five age-matched control mice. BLI values are the average of dorsal and ventral signals and presented as photons/s/cm2. c, Kaplan-Meier survival analysis until day 39 comparing mice injected with NALM6 only (n = 5), NALM6 and PBMC (n = 10), or NALM6, PBMC and EDV/AAV (n = 9). Significance was assessed using a log-rank (Mantel-Cox) test. d, Total number of CAR-T cells in bone marrow and spleen in NALM6 rechallenged mice from (a,b). CAR expression was determined by flow cytometry. Results are the mean ± SEM from five mice (n = 5). e, CAR-T cell percentages in human CD45+ cells from bone marrow and spleen in NALM6 rechallenged mice from (a,b). CD45 and CAR expressions were determined by flow cytometry. Results are the mean ± SEM from six mice (n = 5). f, Representative flow plots showing TCR and CAR expression in human CD45+ cells from bone marrow and spleen from (d). g, NALM6 (CD19+/GFP+/CD45−) percentages in bone marrow and spleen in NALM6 rechallenged mice from (a,b). CD45, GFP and CD19 expressions were determined by flow cytometry. Results are the mean ± SEM from six mice (n = 5). h, Total number of NALM6 cells (CD19+/GFP+/CD45−) bone marrow and spleen in NALM6 rechallenged mice from (a,b). CD45, GFP and CD19 expressions were determined by flow cytometry. Results are the mean ± SEM from six mice (n = 5). i, CD4 and CD8 expression in CAR-T cells from bone marrow and spleen in NALM6 rechallenged mice from (a,b) as determined by flow cytometry. Results are the mean ± SEM from five mice (n = 5).