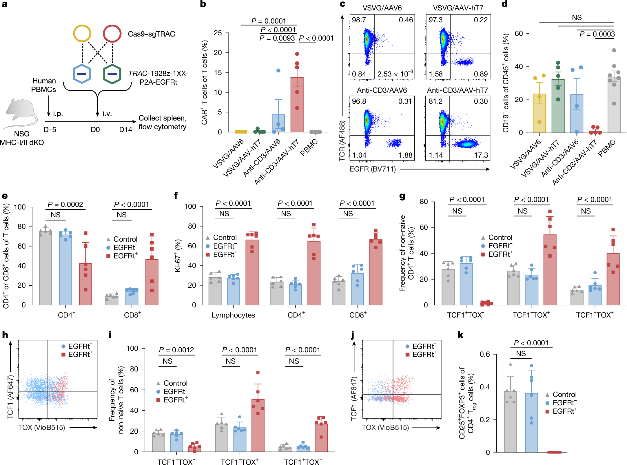
Fig. 3: Improved in vivo generation of functional TRAC-CAR T cells.
From: In vivo site-specific engineering to reprogram T cells

a, NSG MHC-I/II double-KO mice engrafted with human PBMCs (1 × 107) received PBS or EDVs (VSVG-WT or anti-CD3; 2.5 × 1011 sgRNAs per mouse; Cas9–sgTRAC) plus AAVs (AAV6 or AAV-hT7; 1 × 1012 vg per mouse) delivering a TRAC HDRT encoding the 1928ζ-1XX-CAR-P2A-EGFRt. Spleens were collected on day 14 for flow cytometry analysis. b, CAR expression in T cells. Data are mean ± s.e.m. n = 8 (PBS), n = 4 (VSVG/AAV6), n = 5 (VSVG/AAV-hT7), n = 4 (anti-CD3/AAV) and n = 5 (anti-CD3/AAV-hT7). c, Representative CAR/TCR flow cytometry plot from b. d, CD19 expression in human CD45+ splenocytes. Data are mean ± s.e.m. The group sizes were as described in b. e–k, Spectral flow phenotyping of human CD45+ splenocytes. Analyses included all samples with sufficient cell numbers. PBS-treated mice were used as controls (n = 6). CAR-treated samples included one anti-CD3/AAV6 and five anti-CD3/AAV-hT7 mice (n = 6 total). Within each mouse, TRAC-CAR T cells (EGFRt+) were compared with unedited T cells (EGFRt−). Data are mean ± s.e.m. n = 6. e, CD4+ and CD8+ T cell frequencies. f, The Ki-67+ frequencies in total lymphocytes and CD4+ and CD8+ T cells. g,h, Representative flow cytometry plot (f) and quantification (h) of TOX and TCF1 expression in non-naive CD4+ T cells. i,j, Representative flow cytometry plot (j) and quantification (i) of TOX and TCF1 expression in non-naive CD8+ T cells. k, The frequency of regulatory T cells (FOXP3+CD25+) among CD4+ T cells. Statistical analysis was performed using two-way analysis of variance (ANOVA) with Tukey’s multiple-comparison test (b,d) and two-way ANOVA with Dunnett’s multiple-comparison test (e–k). Images in a were adapted from Servier Medical Art (https://smart.servier.com/), under a CC BY 4.0 licence.