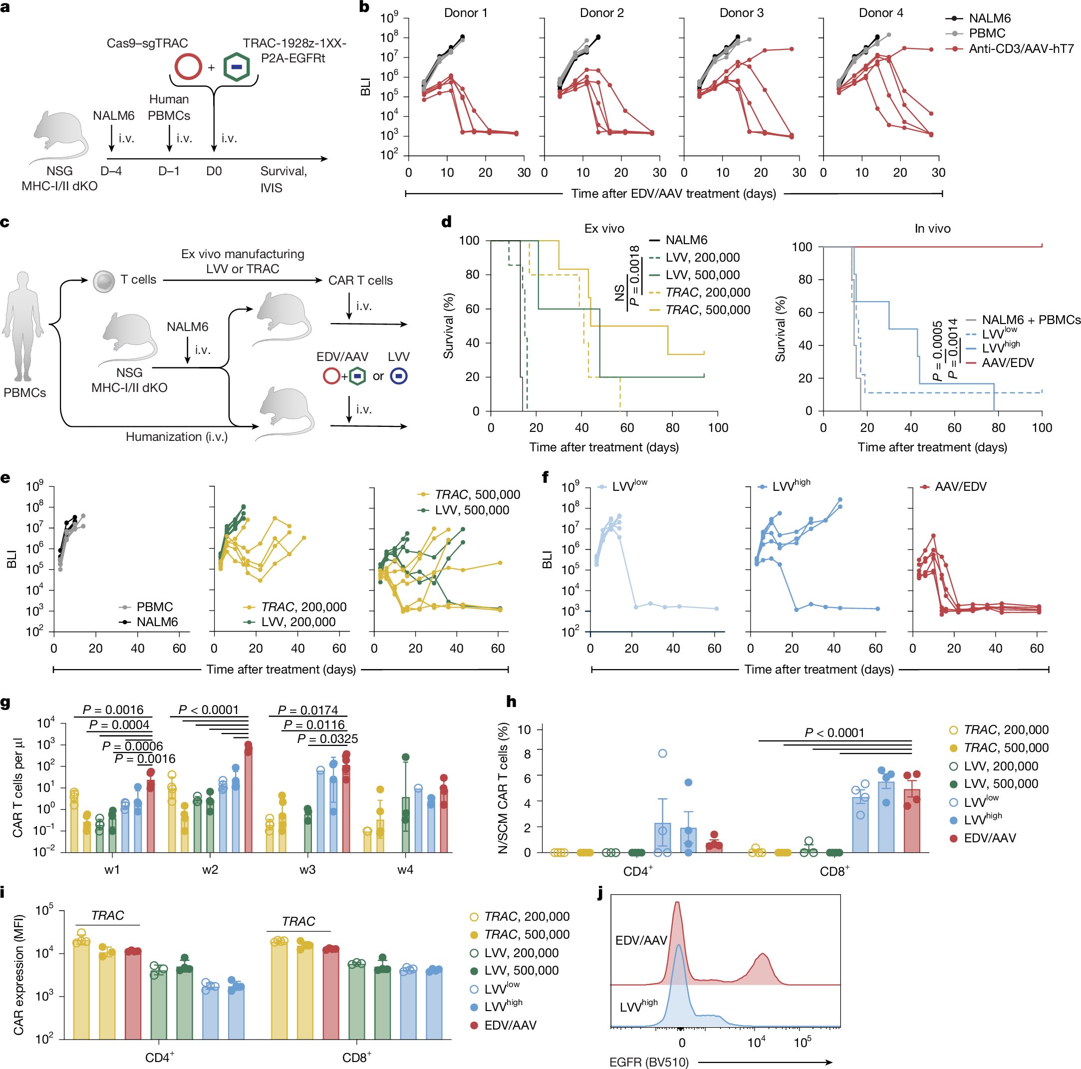
Fig. 4: In vivo TRAC-targeted CAR T cells outperform in vivo lentiviral CAR T cells in a B-ALL model.
From: In vivo site-specific engineering to reprogram T cells

a, Tumour challenge schematic. NSG MHC-I/II double-KO mice received i.v. NALM6-ffLuc-GFP cells (5 × 105), followed 3 days later by human PBMCs (1 × 107). Then, 1 day after PBMC transfer, mice received PBS or anti-CD3-EDV (5 × 1011 sgRNAs per mouse; Cas9–sgTRAC) plus AAV-hT7 (1 × 1012 vg per mouse; 1928ζ-1XX-CAR-P2A-EGFRt TRAC HDRT). The tumour burden was monitored using bioluminescence imaging (BLI). IVIS, in vivo imaging system. b, BLI measurements in mice injected with NALM6 alone (n = 5), NALM6 + PBMC (n = 5) or NALM6 + PBMC + EDV/AAV (n = 5). Experiments were repeated using four PBMC donors. BLI values represent the mean of dorsal and ventral signals (photons per s per cm2). c, Schematic comparing ex vivo and in vivo engineered CAR T cells. NALM6-challenged mice received either PBMCs (followed by EDV/AAV or LVVs expressing 1928ζ−1XX CAR) or ex vivo generated CAR T cells derived from the same donor PBMCs. The tumour burden was tracked using BLI. d, Kaplan–Meier survival analysis. Left, mice receiving NALM6 only (n = 5) or ex vivo TRAC-CAR T or lentiviral CAR T cells at 2 × 105 or 5 × 105 cells (TRAC, n = 5 and 6; LV, n = 7 and 5). Right, mice receiving NALM6 + PBMC with PBS (n = 5), EDV/AAV (n = 6), LVVlow (n = 9), or LVVhigh (n = 6). Statistical analysis was performed using the log-rank (Mantel–Cox) test. e,f, BLI measurements from mice in c and d (ex vivo (e) and in vivo (f)). Values are the average of dorsal and ventral signals (photons per s per cm2). g–j, Flow cytometry analysis of peripheral blood collected from the mice described in c and d.g, Longitudinal peripheral blood CAR T cell expansion. Data are geometric mean ± geometric s.d. h, The frequency of naive/stem cell memory (N/SCM) (CD45RA+CD62L+) CAR T cells at week 2, separated by CD4+ and CD8+ subsets. Data are mean ± s.e.m. i,j, Quantification (i) and representative flow cytometry plots (j) of CAR expression (EGFRt MFI) at week 2 in CD4+ and CD8+ CAR T cells. Data are geometric mean ± geometric s.d. Statistical analysis was performed using one-way ANOVA with Dunnett’s multiple-comparison test (g–i). Images in a and c were adapted from Servier Medical Art (https://smart.servier.com/), under a CC BY 4.0 licence.