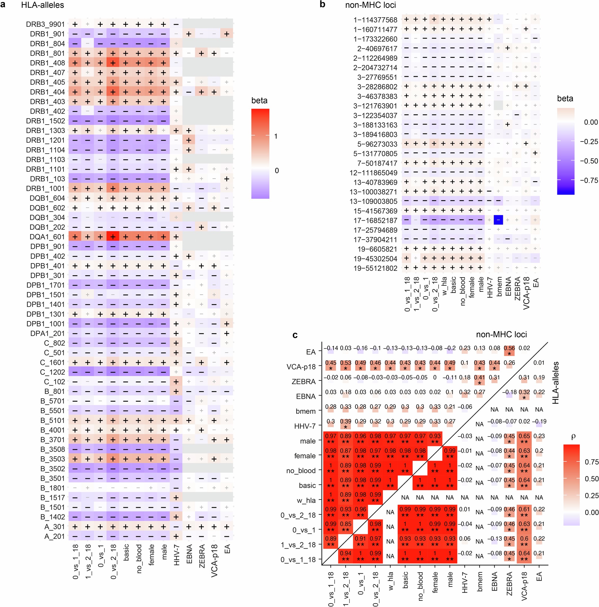
Extended Data Fig. 6: Correlation of effect sizes of EBVread+ GWAS lead variants.
From: Host control of persistent Epstein–Barr virus infection

We compared the results of the main analysis (EBVread+ : controls: 0 EBV reads vs. cases: 1–18 EBV reads) to (i) three different case-control definitions based on EBV read counts in UKB (1 read vs. 2–18 reads, 0 reads vs. 1 read, 0 reads vs. 2–18 reads), (ii) different sets of covariates in UKB (“basic”, “no blood”, “w_hla” see Supplementary Table 4). (iii) male- and female-specific analyses in UKB, (iv) HHV7read+ in UKB and (v) external GWAS: memory B cell absolute counts (from GCST9000140730, no MHC-data), and EBV-related serology data for four antibodies (Methods). Point estimates of effect sizes (beta) are color-coded for (a) 54 conditionally independent HLA-alleles and (b) the lead variants at 27 non-MHC loci. +/− illustrates the direction of effect and +/− font is faded grey if the individual association was not nominally significant. Grey boxes indicate missing data. In (c), Spearman’s correlations and respective P values (two-sided) were calculated between all pairs of traits, based on effect sizes and alleles. Correlation coefficients (ρ) are shown for HLA-alleles (bottom triangle) and non-MHC loci (upper triangle). * P < 0.05; ** P < 0.001; NA, not available. Numbers of individuals as well as association statistics used to calculate correlation of effect sizes are given for each trait in Supplementary Table 12.