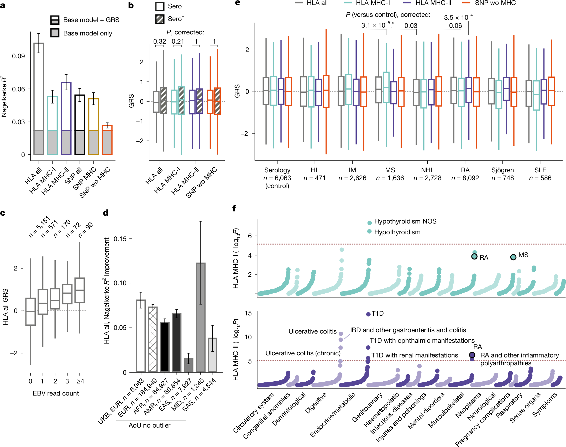
Fig. 4: GRS analyses in UKB and AoU.
From: Host control of persistent Epstein–Barr virus infection

a, In the UKB serology target cohort (n = 6,063, unrelated, EUR), EBVread+ status was predicted using a baseline model with or without one of six GRSs: imputed HLA alleles (HLA all); HLA alleles of MHC-I (HLA MHC-I); HLA alleles of MHC-II (HLA MHC-II); genotyped SNPs (SNP all); SNPs within MHC (SNP MHC); or all non-MHC SNPs (SNP wo MHC). Nagelkerke R2 values are plotted (error bars denote standard deviations; bootstrapped, n = 1,000). b, GRSs were compared between sero− (n = 348) and sero+ (n = 5,715) individuals and were non-significant (P values Bonferroni adjusted for four tests; statistical test: likelihood ratio test applied to logistic regression models, adjusted for covariates; see Methods). c, HLA all was positively correlated with EBV read counts. Sample sizes are indicated above the boxplots. d, Improvements in Nagelkerke R2 for different AoU ancestry groups (HLA all GRS; abbreviations as in Extended Data Fig. 3), compared with the baseline model within UKB (from panel a). Error bars represent standard deviations (bootstrapped, n = 1,000). See the x axis for sample sizes. AFR, African; AMR, admixed American; EAS, East Asian; MID, Middle Eastern; SAS, South Asian. e, GRS distributions in individuals of the UKB serology target cohort and with EBV-associated diseases (UKB disease target cohort; see the x axis for sample sizes). Individuals with multiple diseases were included in each respective group. The statistical test is as in panel b. P values (Bonferroni adjusted) are provided if P < 0.1. aFor multiple sclerosis (MS), the signal was driven by HLA-A*02:01. HL, Hodgkin lymphoma; IM, infectious mononucleosis; NHL, non-Hodgkin lymphoma; RA, rheumatoid arthritis; SLE, systemic lupus erythematosus. f, −log10(P) of 1,751 PheCodes, grouped by organ systems or disease groups, for GRS HLA MHC-I and HLA MHC-II (statistical test as in panel b; dashed line: Bonferroni-corrected significance threshold) from the AoU QC EUR subset (n = 189,658). Phenotype terms are provided for test-wide significant results and for associations identified in panel e (encircled). IBD, inflammatory bowel disease; NOS, not otherwise specified; T1D, type 1 diabetes. The boxplots show the median (thick line), 25th and 75th percentiles (box) and the largest–smallest values no further from the box than 1.5 times the interquartile range (whiskers; b,c,e). Dashed lines in b,c,e correspond to values of 0.