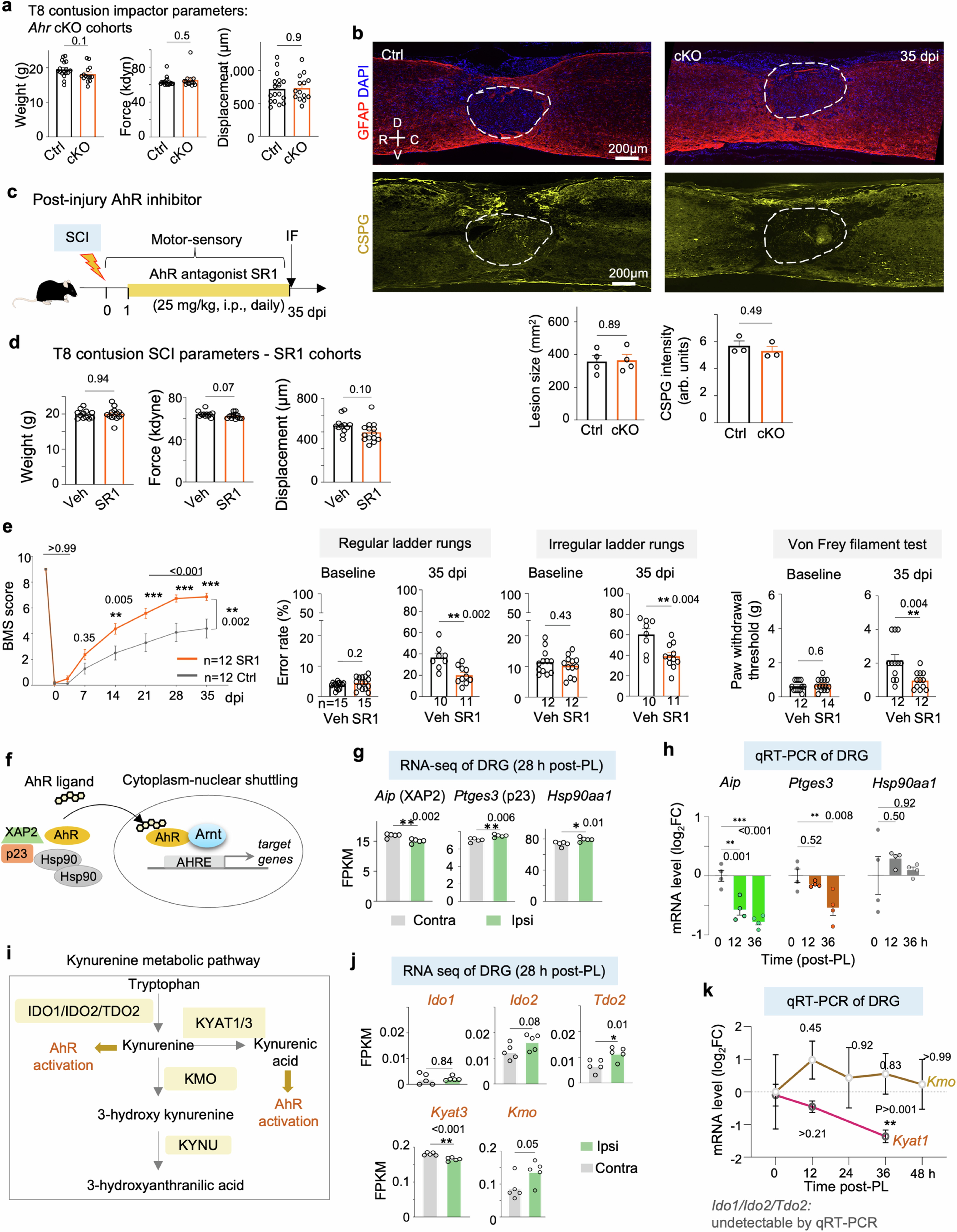
Extended Data Fig. 5: Post-injury AhR inhibition enhances functional recovery after SCI. No major expression changes of kynurenine pathway genes after PL.
From: AhR inhibition promotes axon regeneration via a stress–growth switch

a, Contusion injury parameters with impactor device. n = 17 control and 14 cKO mice. Unpaired two-tailed t-test. b, IF for reactive astrocyte marker GFAP (n = 4 mice/group) and matrix proteoglycan CSPG (antibody clone CS-56, n = 3) at 35 dpi after SCI show comparable lesion size. Unpaired two-tailed t-test. c, In vivo administration of AhR antagonist SR1 starting at 1 day post-SCI (25 mg/kg i.p., daily). d, Parameters of contusion injury with impactor device in SR1 (n = 14) and control (n = 12) cohorts. Mean ± s.e.m. unpaired two-tailed t-test. e, BMS scores show improved locomotor recovery with post-injury SR1 treatment after SCI. n = 12 mice/group. Two-way ANOVA with Bonferroni correction. Ladder walking and von Frey filament testing were performed at baseline and 35 dpi. Data represent mean ± s.e.m.; unpaired two-tailed t-test. f, Diagram: AhR is sequestered in cytoplasm by two Hsp90 chaperones, p23 and XAP2. Ligand binding triggers dissociation of complex and AhR nuclear translocation. g, mRNA reads from RNA-seq analysis of ipsi- and contralateral sciatic DRGs. n = 5 samples/condition. Unpaired two-tailed t-test. h, Time-course qRT-PCR of sciatic DRGs at 12 h and 36 h post-PL. n = 4 samples/condition. One-way ANOVA with Dunnett’s correction. i, Overview of tryptophan metabolism/kynurenine pathway: IDO, indoleamine 2,3 dioxygenase; TDO, tryptophan-2,3-dioxygenase; KYAT1, kynurenine amino transferase1; KMO, kynurenine 3 monooxygenase; KYNU, kynureninase. j, mRNA reads from RNA-seq of ipsi- and contralateral sciatic DRGs. n = 5/condition. Unpaired two-tailed t-test. k, Time-course qRT-PCR of axotomized DRGs. n = 3/condition. One-way ANOVA with DEunnett’s correction. Data are mean ± s.e.m.