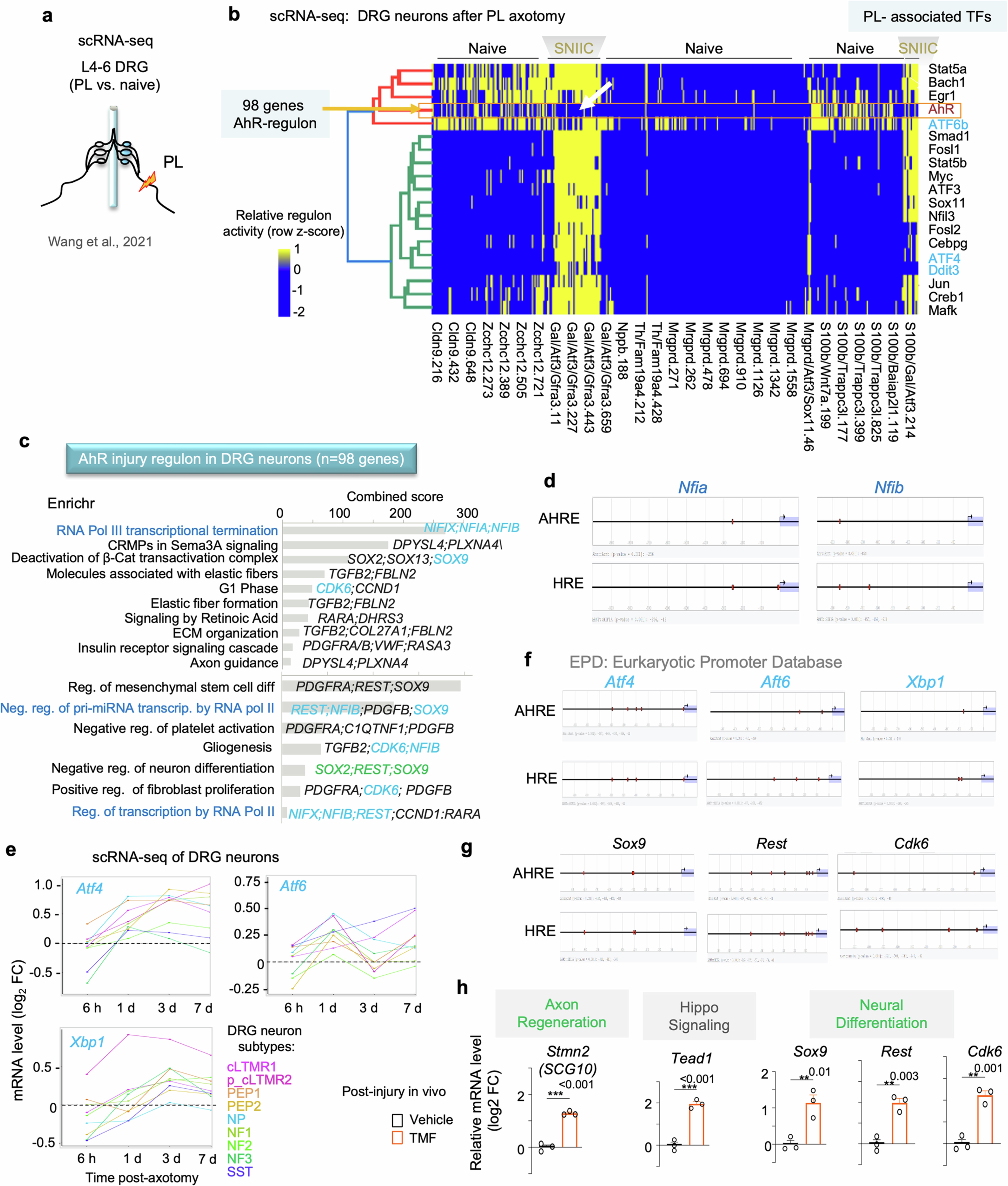
Extended Data Fig. 10: scRNA-seq of DRG reveals neuronal AhR injury regulon associated with RNA regulation and integrated stress response.
From: AhR inhibition promotes axon regeneration via a stress–growth switch

a, Schematic of scRNA-seq of axotomized sciatic DRGs after PL compared to naive DRG (Wang et al.37). b, Heatmap of regulon activity scores for PL-associated transcription factors in DRG neurons after axotomy. Sciatic nerve injury-induced neuronal clusters (SNIIC), defined by ATF3 expression, showed AhR in OFF state (white arrow), in contrast to ON state for majority of TFs, including ATF3. Integrated stress response (ISR) denoted in blue. c, Enrichr pathway analysis of a predicted AhR regulon of 98 genes in axotomized DRG neurons, showing enrichment in RNA processing and ISR-related pathways (blue font). d, Eukaryotic Promoter Database analyses of AHRE and HRE motifs in promoters of Nfia and Nfib genes. e, scRNA-seq survey of conditioned DRG (dataset Renthal et al., 2019) shows induction of Atf4, Atf6, and Xbp1 in the majority of DRG neurons after PL. f, g, Eukaryotic Promoter Database analyses of AHRE or HRE motifs in gene promoters. h, qRT-PCR analysis of genes linked to neural differentiation and axonogenesis. Hprt1 expression was used for normalization. n = 3 independent samples (each pooled from L4-L6 DRGs from 3 mice per group). Mean ± s.e.m. Unpaired two-tailed t-test.