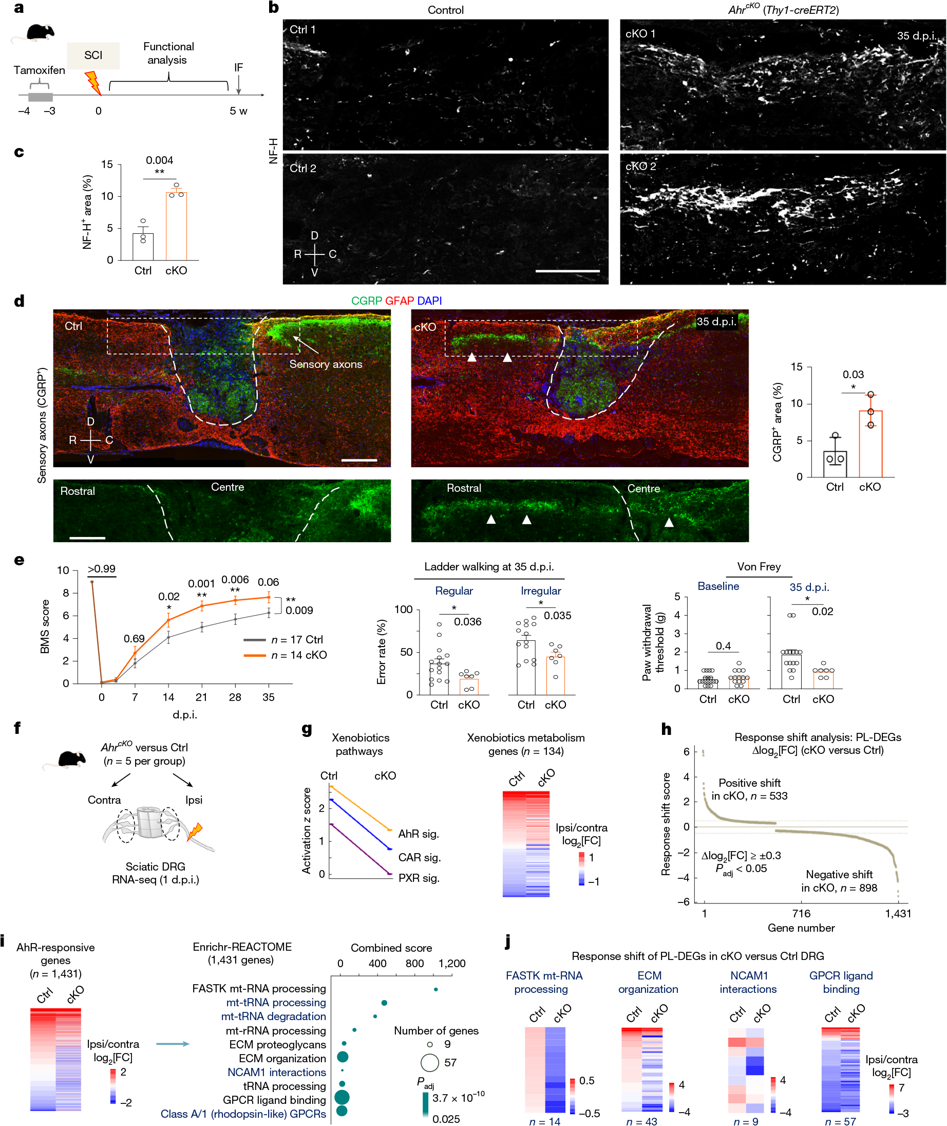
Fig. 3: Neuronal Ahr deletion enhances axon regrowth and functional recovery after SCI.
From: AhR inhibition promotes axon regeneration via a stress–growth switch

a, The experimental timeline of the T8 contusion injury study. w, weeks. b,c, IF analysis of NF-H (b) and quantification (c) shows an increase in axons traversing the lesion site in AhrcKO mice at 35 d.p.i. n = 3 mice per group. Data are mean ± s.e.m. C, caudal; D, dorsal; R, rostral; V, ventral. d, IF analysis of CGRP revealing more sensory axons in the dorsal column of the injury site in AhrcKO mice, with multiple fibres detected in regions rostral to lesion centre (arrowheads). n = 3 mice per group. Data are mean ± s.e.m. e, Locomotor function scored based on BMS, the ladder walking assay and the von Frey filament assay demonstrates improved motor and sensory performance in AhrcKO mice. For BMS, n = 17 control and 14 cKO mice per datapoint. For regular ladder walking and von Frey assays, n = 15 for control and 7 for AhrcKO mice; for irregular rung ladder assay, n = 14 for control and 7 for AhrcKO mice. P values are shown for difference in BMS score between control and cKO mice at each timepoint (numbers above datapoints) and across all timepoints (number next to bracket). Data are mean ± s.e.m. f, RNA-seq analysis of ipsilateral and contralateral sciatic DRGs (L4–L6) from AhrcKO mice and littermate controls at 1 d.p.i. n = 5 per group. g, Xenobiotic metabolism pathways were suppressed in AhrcKO mice. The heat map shows AhR-dependent response shifts of 134 xenobiotic metabolism genes after PL. sig., signalling. h, The response shift score (log2[FC (cKO)]) − log2[FC (control)]) across PL-DEGs. Adjusted P (Padj) values (Benjamini–Hochberg FDR correction; |Δlog2[FC]| ≥ 0.3, adjusted P < 0.05) were derived from the original differential expression analyses before calculating RSSs. i, The heat maps show changes for 1,431 AhR-responsive genes at 1 d.p.i. after PL (left). Enrichr pathway analysis of AhR-responsive genes after PL (right). Pathways with adjusted P < 0.1 (Fisher’s exact test, Benjamini–Hochberg correction) were retained and ranked by combined score. ECM, extracellular matrix; mt, mitochondrial. j, Gene expression changes in the enriched pathways between control and cKO after PL. Statistical analysis was performed using unpaired two-tailed t-tests (c, d and e (ladder walking and von Frey)) and two-way ANOVA with Tukey’s correction (e (BMS)). Scale bars, 100 μm (b and d (bottom)) and 200 μm (d (top)).