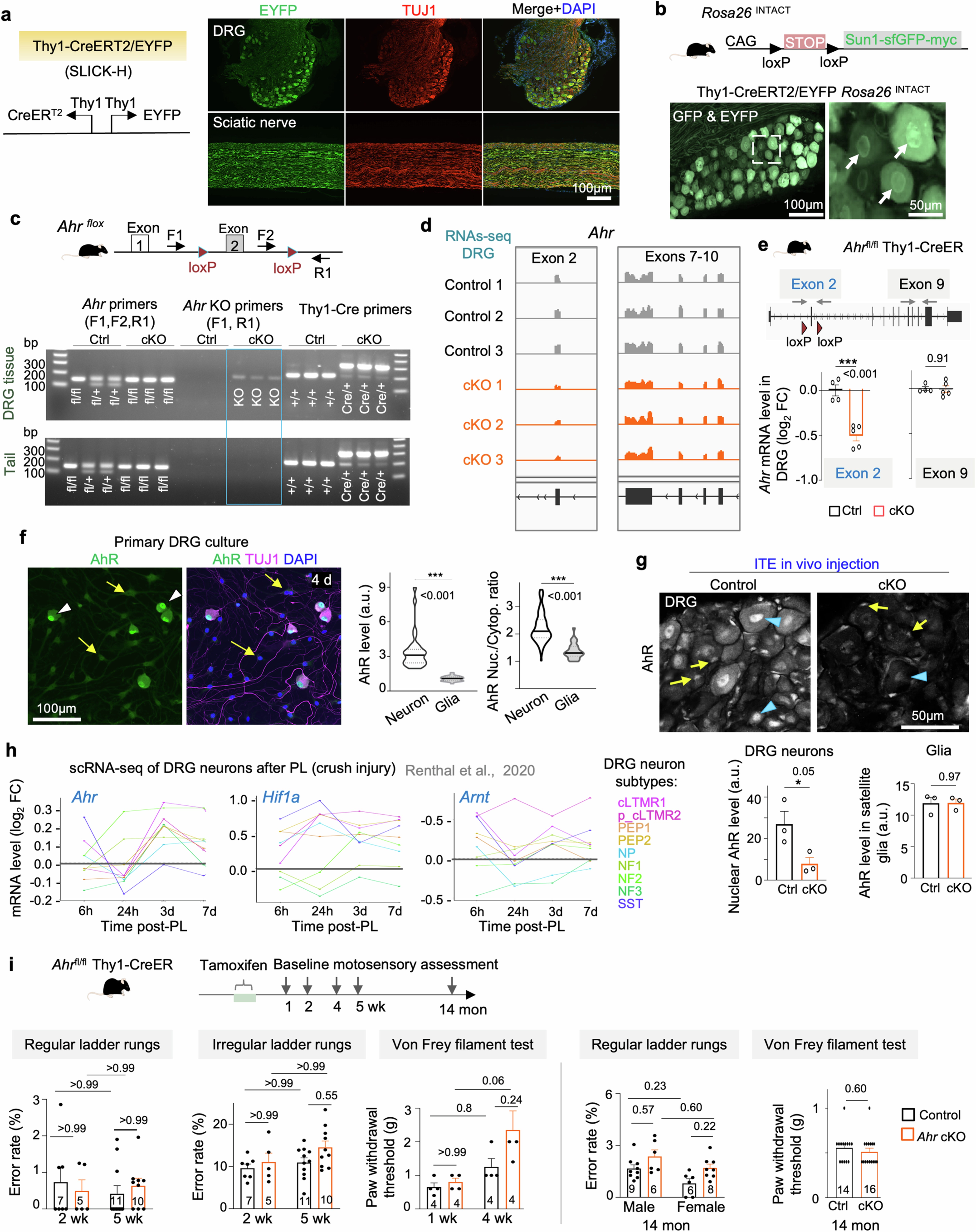
Extended Data Fig. 2: Validation of neuronal Ahr cKO mice and normal baseline motosensory performance.
From: AhR inhibition promotes axon regeneration via a stress–growth switch

a, Diagram of the SLICK-H transgenic line expressing tamoxifen-inducible CreERT2 and EYFP under bidirectional Thy1 promoter. IF images of DRG and sciatic nerve show pan-neuronal (TUJ1+) EYFP expression (anti-GFP IF). DAPI, nuclear counterstain. b, Rosa26 INTACT (isolation of nuclei tagged in specific cell types) reporter allele. IF of DRG section reveals cytoplasmic GFP from Thy1-CreERT2/EYFP allele and nuclear membrane GFP from INTACT/Sun1-GFP reporter (arrows). c, Ahr floxed allele with loxP sites flanking exon 2 and genotyping primers indicated. PCR genotyping of Ahrfl/fl Thy1-CreERT2/EYFP mice confirmed excision of Ahr exon 2 in DRG but not tail at 2 weeks after tamoxifen (100 mg/kg i.p. x 5 d). d, RNA-seq read tracks (3 examples/genotype) show reduced Ahr exon 2, but no change in downstream exons 7–10 in DRGs of Ahr cKO mice compared to controls. e, Ahr cKO allele with loxP sites flanking exon 2 and qRT-PCR primers covering exons 2 and 9. Reduced Ahr transcript containing exon 2 in sciatic DRGs from Ahr cKO mice (n = 5) compared to controls (n = 4). One-way ANOVA with Dunnett’s correction. f, IF of primary DRG cultures shows higher nuclear AhR signals in TUJ1+ neurons (arrowheads) compared to glia (yellow arrows). For AhR intensity, n = 30 cells; nuclear/cytoplasmic AhR ratio, n = 100 neurons and 30 glia from 3 cultures. Violin plots show median and quartiles. Unpaired two-tailed t-test. g, DRGs from ITE treated mice show high nuclear levels of AhR in neurons, which was ablated in Ahr cKO. No significant changes were observed in glial AhR levels (yellow arrows), which displayed lower levels than neurons. n = 3 L5 DRGs/condition. Unpaired two-tailed t-test. h, Expression of Ahr, Hif1a, and Arnt across DRG neuron subtypes after PL. i, Top, timeline of motosensory performance assessment after neuronal Ahr cKO at baseline without injury. Sample sizes are indicated in graphs. Two-way ANOVA with Bonferroni correction; Mann-Whitney test for von Frey assay. Data are mean ± s.e.m.