Extended Data Fig. 5: CHARM enables comparative and integrative multi-omics analysis of cell types in the mouse cortex.
From: Gene regulatory landscape dissected by single-cell four-omics sequencing

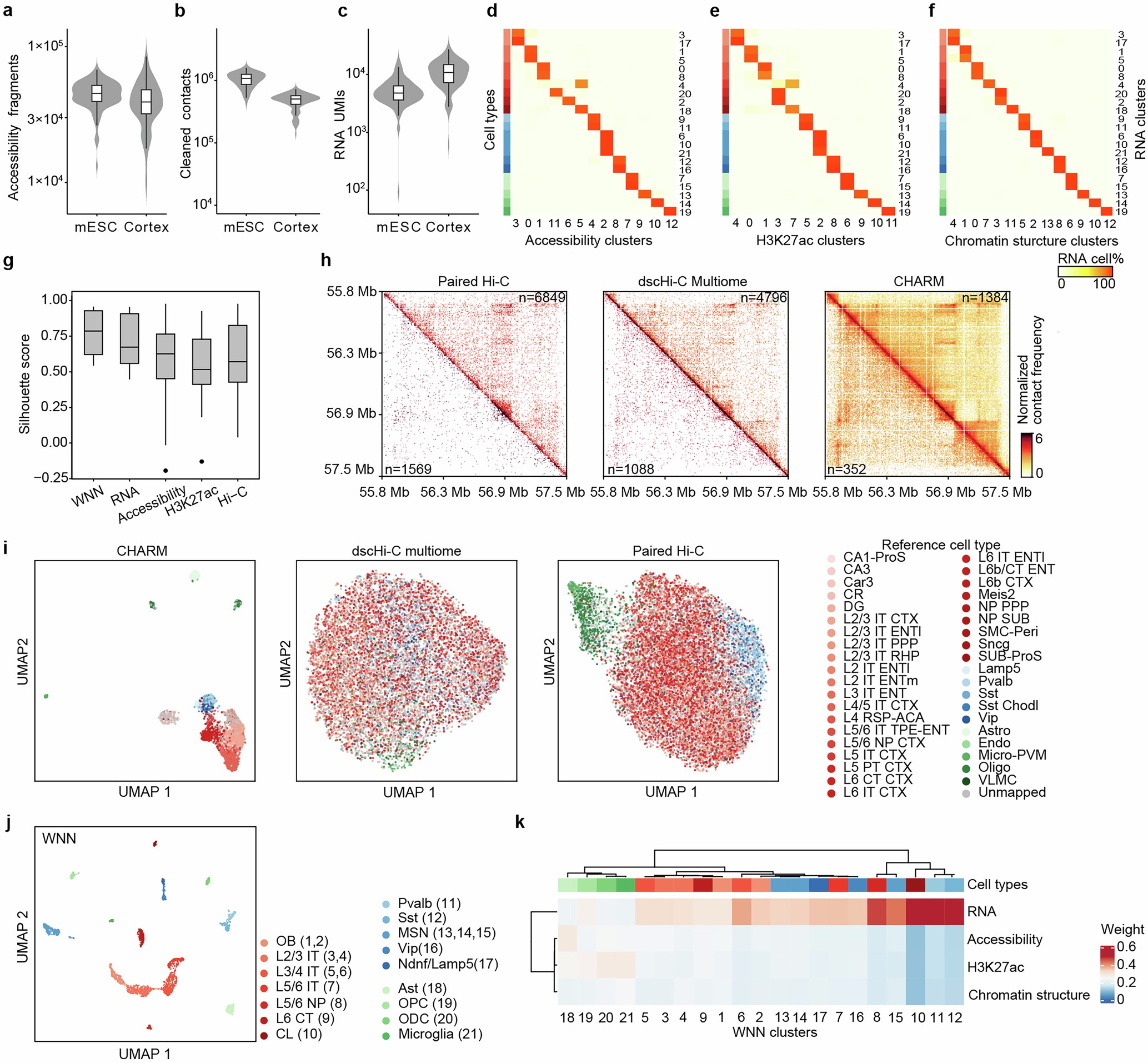
a-c, Violin plots comparing per-cell data yield between mESC and mouse cortex datasets for chromatin accessibility (a), chromatin contacts (b), and RNA UMIs (c). 100 randomly sampled cells were analyzed for each dataset. Violin plots show the distribution of per-cell values; embedded box plots indicate the median and 25th-75th percentiles, with whiskers extending to 1.5× the interquartile range. d-f, Heatmaps showing the proportion of cells from RNA-based cell type that overlapped with corresponding clusters defined by chromatin accessibility (d), H3K27ac (e), and chromatin structure (f). g, Box plots of silhouette scores assessing clustering performance based on individual modalities and integrated Weighted Nearest Neighbor (WNN) analysis (n = 3,620 cells). Boxes indicate the median and 25th-75th percentiles, with whiskers extending to 1.5× the interquartile range. Points beyond the whiskers represent outliers. h, Aggregated Hi-C contact maps comparing intratelencephalic and claustrum excitatory neurons (upper right) and other excitatory neuron subtypes (bottom left) generated by Paired Droplet Hi-C, dscHi-C-multiome, and CHARM. The number of cells included in each group is indicated. i, UMAP visualization of the scHiCluster embedding at 500-kb resolution, with cells colored by cell-type labels transferred from a reference RNA atlas to the RNA modality of each dataset using Seurat Canonical Correlation Analysis (CCA). j, UMAP embedding of mouse cortical cells based on integrated WNN analysis. k, Heatmap of modality weights assigned by WNN for each identified cell cluster.