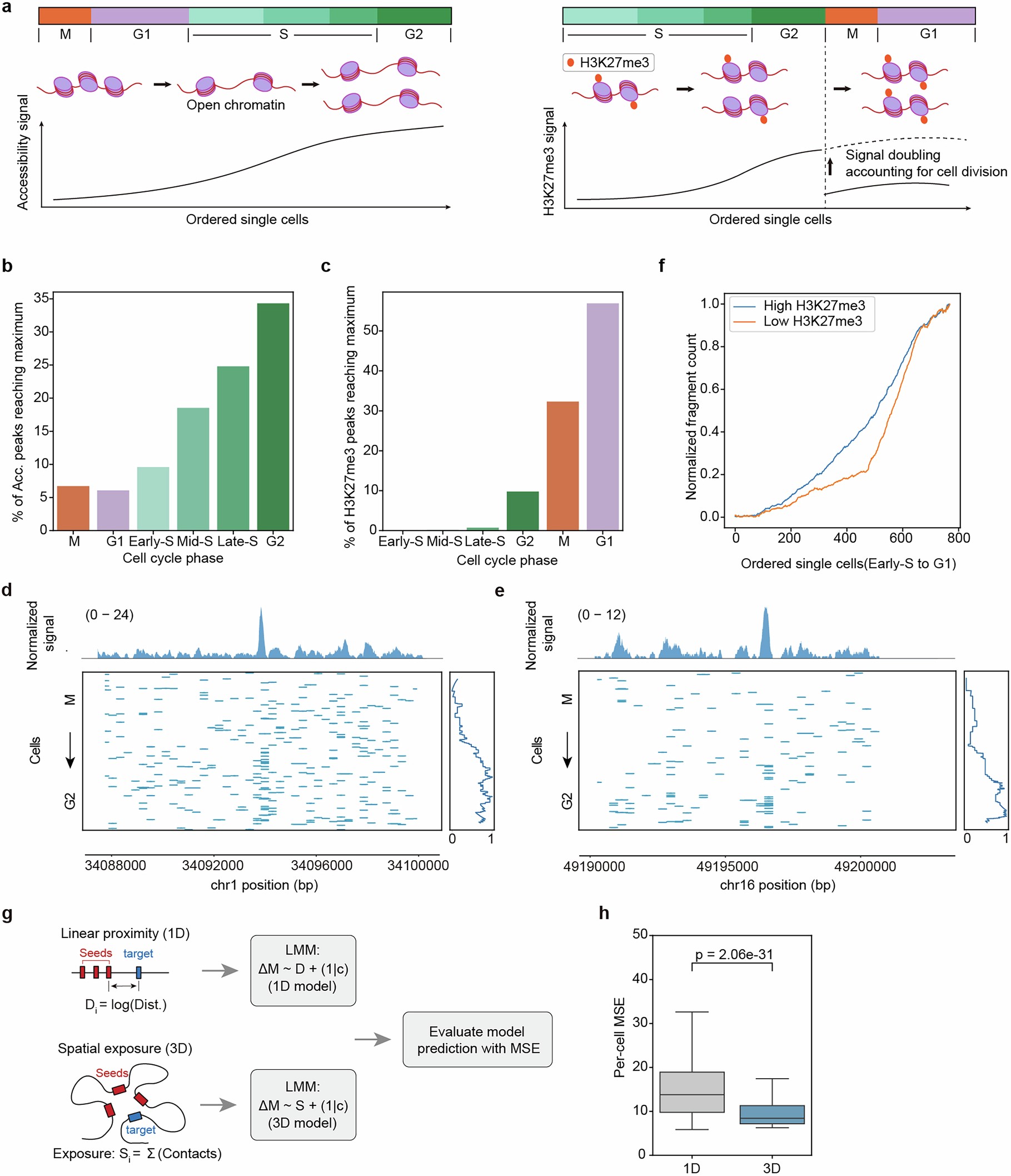
Extended Data Fig. 3: Distinct restoration kinetics of chromatin accessibility and H3K27me3 across the cell cycle.
From: Gene regulatory landscape dissected by single-cell four-omics sequencing

a, Schematics illustrating the analytical framework for profiling epigenomic restoration. Left: To assess the reestablishment of chromatin accessibility, cells are ordered along a pseudo-cell-cycle trajectory from M phase—when chromatin is condensed and inaccessible—to G2 phase, reflecting progressive chromatin reopening. Right: For histone mark restoration, cells are ordered from S to G1 phase. A signal-doubling step in M and G1 phases is applied to account for the dilution of H3K27me3 due to cell division. b,c, Percentage of peaks reaching their maximum signal along the pseudo-cell-cycle for chromatin accessibility (b) and H3K27me3 (c). d, Normalized average peak intensity stratified by signal strength, comparing the 1,000 ENCODE H3K27me3 peaks with the highest signal (High H3K27me3) to the 1,000 peaks with the lowest signal (Low H3K27me3). e, Example peak in an early-replicating domain. f, example peak in a late-replicating domain. In both panels, cells are ordered along the cell-cycle trajectory (M to G2). Top tracks show aggregate accessibility; bottom panels display the corresponding single-cell signals. g, Schematic illustrating the prediction of H3K27me3 recovery using 1D or 3D models. LMM, linear mixed-effects model; MSE, mean squared error. h, Box plots showing per-cell mean squared error (MSE) for the 1D and 3D models (n = 193 cells). Boxes indicate the median and 25th-75th percentiles, with whiskers extending to 1.5× the interquartile range. Statistical significance was assessed using a two-sided Wilcoxon signed-rank test (P = 2.06 × 10−31).