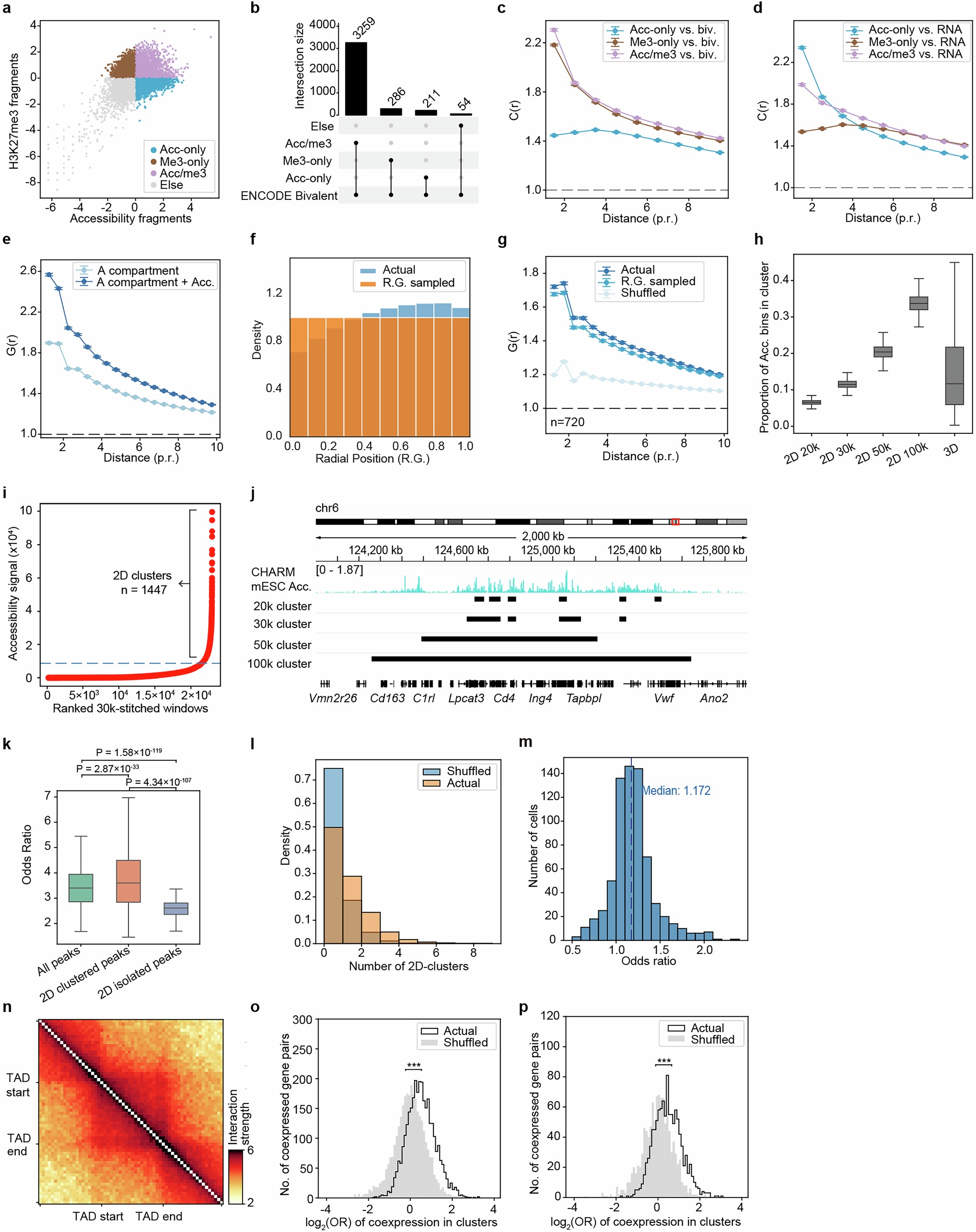
Extended Data Fig. 4: Spatial localization of active and repressive chromatin in 3D nuclear space.
From: Gene regulatory landscape dissected by single-cell four-omics sequencing

a, Classification of A-compartment particles based on z-score normalized accessibility and H3K27me3 fragment counts per particle. Using 0 as the threshold on each axis, particles with accessibility > 0 and H3K27me3 ≤ 0 were labeled accessibility-only (acc-only), those with accessibility ≤ 0 and H3K27me3 > 0 were labeled H3K27me3-only (me3-only), and those with accessibility > 0 and H3K27me3 > 0 were labeled accessibility-plus-H3K27me3 (acc/me3). Particles in the B compartment and remaining particles are grouped into the “Else” category. b, UpSet plot showing the number of ENCODE-defined bivalent regions that overlapping with the particle classifications shown in a. c, Pair cross-correlation C(r) between ENCODE-defined bivalent regions (biv.) and each particle class in a. Values were computed per cell and are shown as the mean across 720 cells with s.e.m.; distance is measured in particle radii (p.r.). d, Pair cross-correlation C(r) between RNA particles and each particle class in a. For panels c, d, e, and g, data are presented as mean values ± s.e.m. (n = 720 cells)., Pair autocorrelation function G(r) for accessibility particles restricted to the A compartments. f, Radial distribution of actual accessibility particles compared to a control set of particles sampled to match a uniform radial distribution (R.G. sampled). g, Pair auto-correlation function G(r) showing that radial distribution minimally affects clustering of accessibility particles. h, Box plots comparing the fraction of accessible particles located within 2D clusters with different stitch sizes versus 3D clusters across all mESC cells (n = 720). i, Waterfall plot showing 2D clusters identified from ranked, stitched accessibility windows. j, Genome browser snapshots of representative 2D clusters defined using various stitch sizes. k, Box plots of per-cell odds ratios showing the enrichment of 3D-clustered particles at all peaks, 2D clustered peaks, or 2D isolated peaks (two-sided Wilcoxon rank-sum test). For panels h and k, boxes indicate the median and 25th-75th percentiles, with whiskers extending to 1.5× the interquartile range (n = 720 cells). l, Histogram comparing the number of distinct 2D clusters contributing to a single 3D cluster in actual versus shuffled datasets. m, Histogram of odds ratios quantifying the enrichment of bulk chromatin loop anchors in 3D accessibility clusters, similar to Fig. 3h. n, Heatmap of aggregated chromatin interaction frequencies between pairs of accessibility particles co-residing in the same 3D cluster. o, Distribution of odds ratios for co-expression among gene pairs within 2-Mb regions that residing in the same 3D accessibility cluster (Actual) compared to shuffled controls. (P = 8.80 × 10−158, ***P < 0.001, two-sided Wilcoxon signed-rank test). p, Distribution of odds ratios for co-expression among gene pairs within the same 2D accessibility cluster (with 50-kb stitch size) that residing in the same 3D accessibility cluster (Actual) compared to shuffled controls. (P = 4.34 × 10−23, ***P < 0.001, two-sided Wilcoxon signed-rank test).