Fig. 1: Genetic associations with GLP1 medication efficacy.
From: Genetic predictors of GLP1 receptor agonist weight loss and side effects

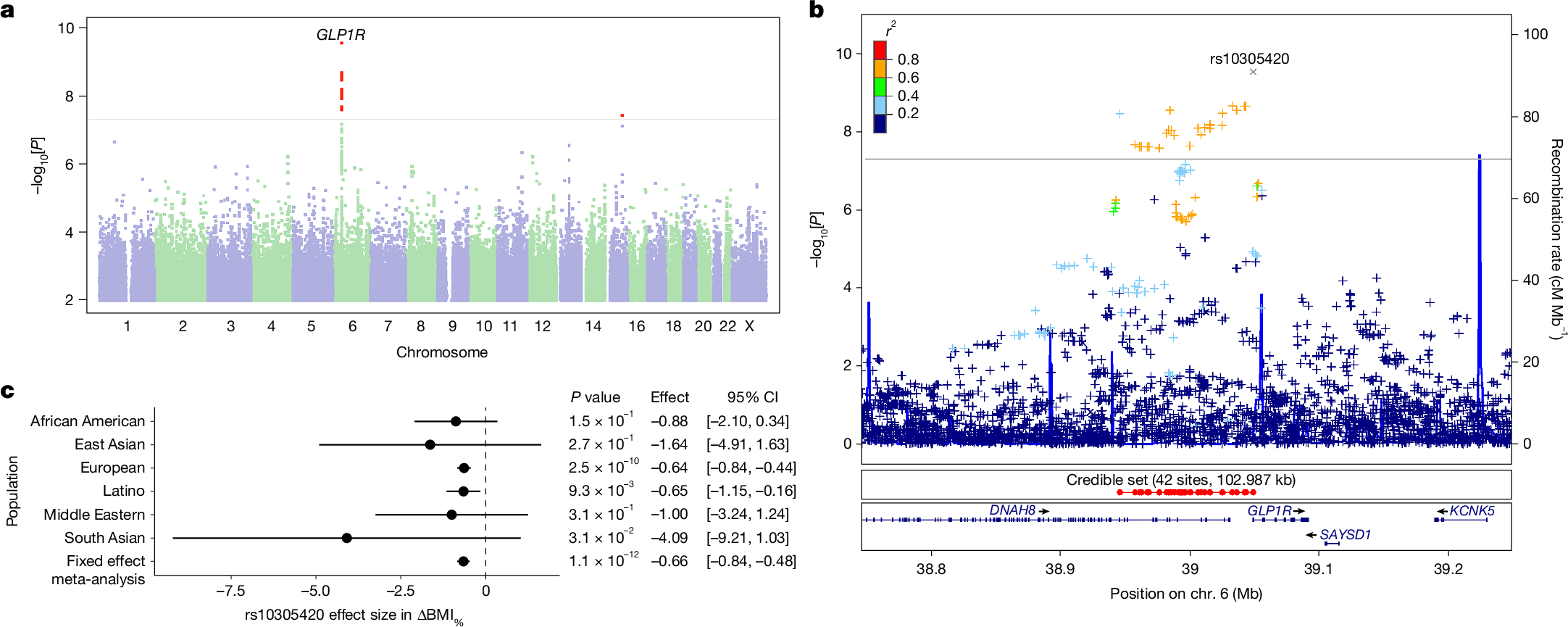
a, Manhattan plot of percentage BMI change (ΔBMI%) GWAS. SNPs achieving genome-wide significance (P < 5 × 10−8) are highlighted in red. b, Regional plot around the GLP1R locus. Colours indicate the strength of linkage disequilibrium (r2) relative to the index SNP (rs10305420). Non-coding variants are indicated with plus symbols; coding variants are indicated with multiplication symbols. c, Estimated effect sizes of the index variant in ΔBMI% for each ancestral population. Circles, point estimates; horizontal bars, 95% confidence intervals (CI).