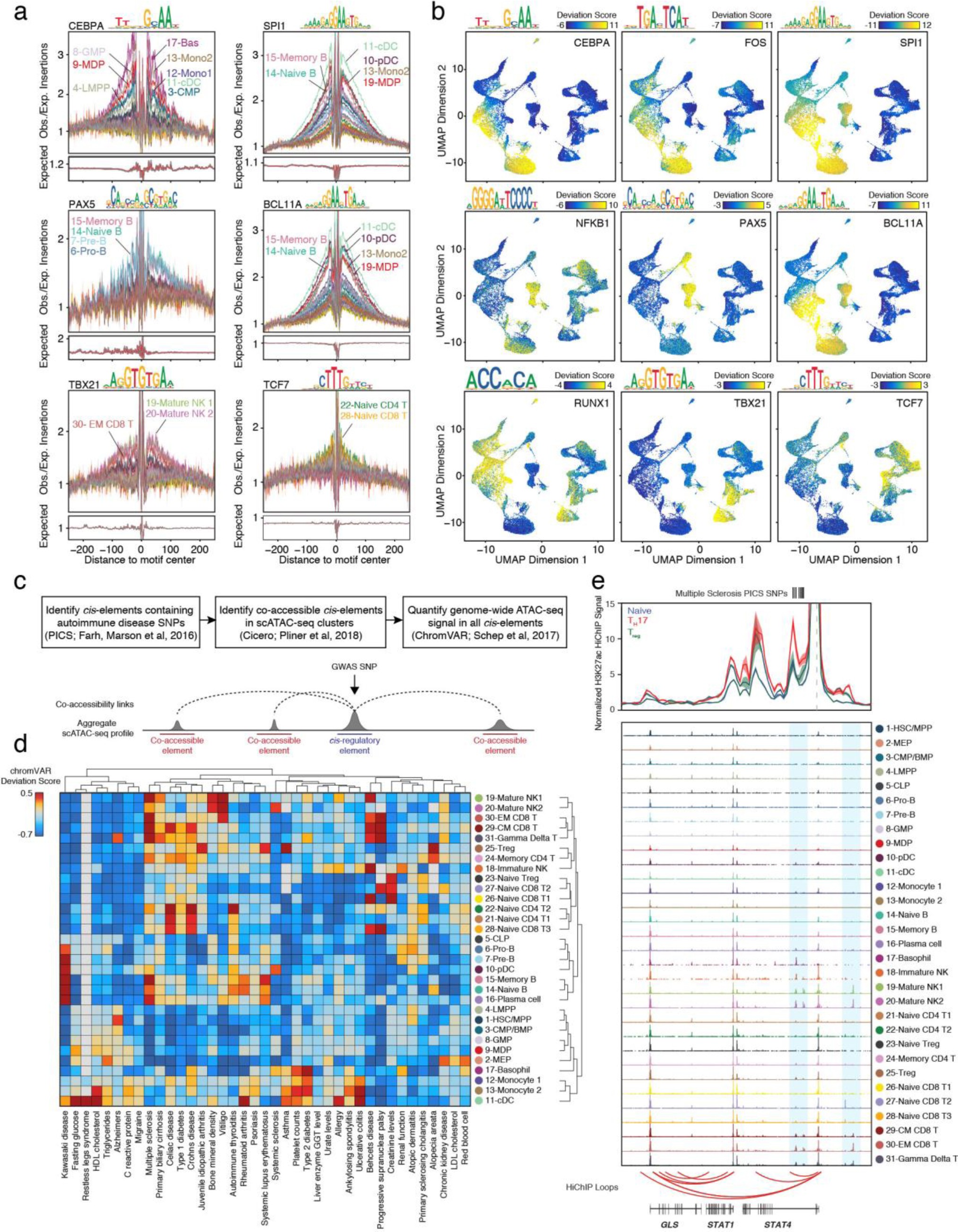
Supplementary Figure 5: TF motif accessibility in hematopoiesis and cell type-specific GWAS enrichment.

(a) Example TF footprints and motifs in the indicated scATAC-seq clusters identified in Fig. 2b. The Tn5 insertion bias track is shown below. (b) UMAP projection of scATAC-seq profiles colored by chromVAR TF motif bias-corrected deviations for the indicated factors. (c) Analysis workflow for GWAS enrichment scores using Cicero co-accessibility. (d) Heatmap showing GWAS deviation scores for PICS SNPs associated with the indicated diseases. PICS SNPs were identified previously21. (e) Example of increased ATAC-seq signal in a GWAS-containing cis-element in NK and T cell scATAC-seq clusters. The HiChIP plot (top) demonstrates increased H3K27ac HiChIP signal between the STAT4 promoter and the highlighted cis-elements. The center line represents the Loess fit, and shaded regions indicate 95% confidence interval (n=2 biologically independent HiChIP profiles per cell type).