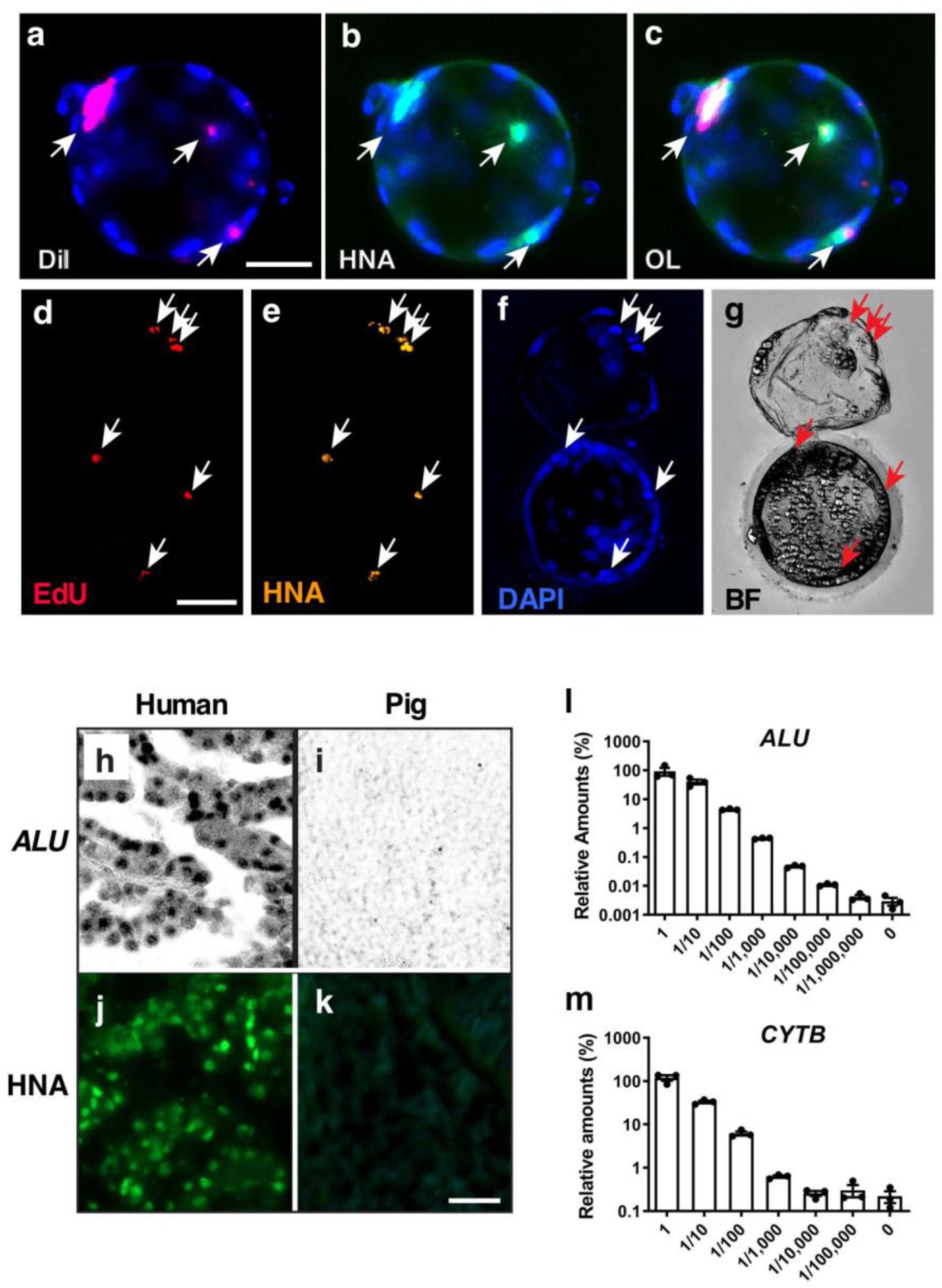
Supplementary Figure 10: Detection of hiPSCs in porcine host.
From: Generation of human endothelium in pig embryos deficient in ETV2

(a-g) hiPSCs were prelabeled with DiI (a-c) or EdU (d-g) and injected into parthenogenotes. Embryos were analyzed 48hrs later. DiI and HNA immunohistochemistry (a-c) or EdU and HNA detection identified the same cells (d-f). Note that panel g is a brightfield image of panels d-f. (h-k) Genomic in situ hybridization using primate specific ALU probe (h,i) and HNA immunohistochemistry (j, k) on human (h, j) and pig (i, k) sections reveal specificity of detection. Scale bars, 50 μm. Data shown are representative images from n = 5 biologically independent samples. (l, m) Genomic qPCR using ALU and CYTB primers. Data shown are in triplicate for each dilution series and plotted as mean±SEM.