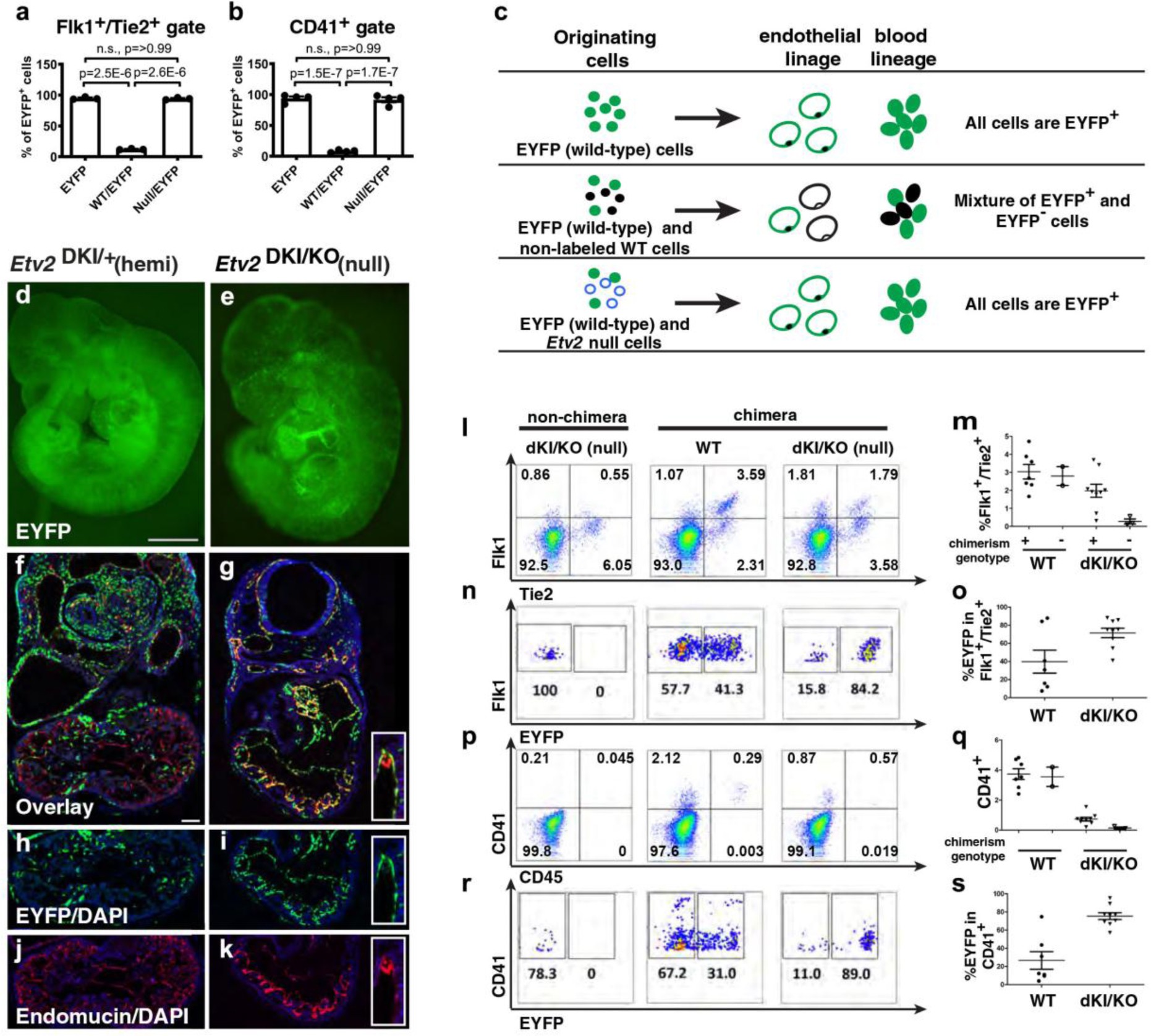
Supplementary Figure 1: Lineage complementation occurs in a cell-autonomous manner in Etv2 mutant hosts.
From: Generation of human endothelium in pig embryos deficient in ETV2

(a, b) ES/EB differentiation assay. The EYFP-transgenic wild type ES line 7AC5 was differentiated alone (EYFP), with WT ES cells (WT/EYFP), or with Etv2 knockout ES cells (KO/EYFP) in the ES/EB system. Percentage of EYFP positive cells within the endothelial (a; Flk1+/Tie2+ ; n = 3 biologically independent samples) and hematopoietic (b; CD41+; ; n = 4 biologically independent samples) populations. Statistical significance (P < 0.0001) determined by one-way ANOVA with a Bonferroni posttest for repeated measures. Exact P-values are mentioned in the figure panels. n.s. = non-significant (c) Diagram summarizing the results in a and b. (d–k) Blastocyst complementation of Etv2 mutant mouse embryos. Representative images and cross-sections of chimeric embryos with Etv2dKI/+ hemizygous host (d, f, h, j) and Etv2dKI/KO mutant host (e, g, i, k) (n = 3 for each group). Sections were immunostained with antibodies to GFP (f-i, green), Endomucin (f, g, j, k, red), or Tie2 (insets in g, i, k, red). Sections in f and g are enlarged in Supplementary Fig. 2a and Supplementary Fig. 2c, and the green channels are shown in Supplementary Fig. 2b and Supplementary Fig. 2c. da: dorsal aorta, ht: heart, nt: neural tube. Scale bars, 1mm (d, e), or 100 μm (f-k). (l-s). Representative FACS profiles (l, n, p, r) and quantification (m, o, q, s) of endothelial (l-o) and hematopoietic (p-s) lineages (n = 7 WT chimeric embryos, n = 9 dKI/KO chimeric embryos and n = 3 for each of the other groups). Flk1+ populations in l and CD41+ populations in p were analyzed for EYFP expression in n and r, respectively. Data represent mean ± SEM.