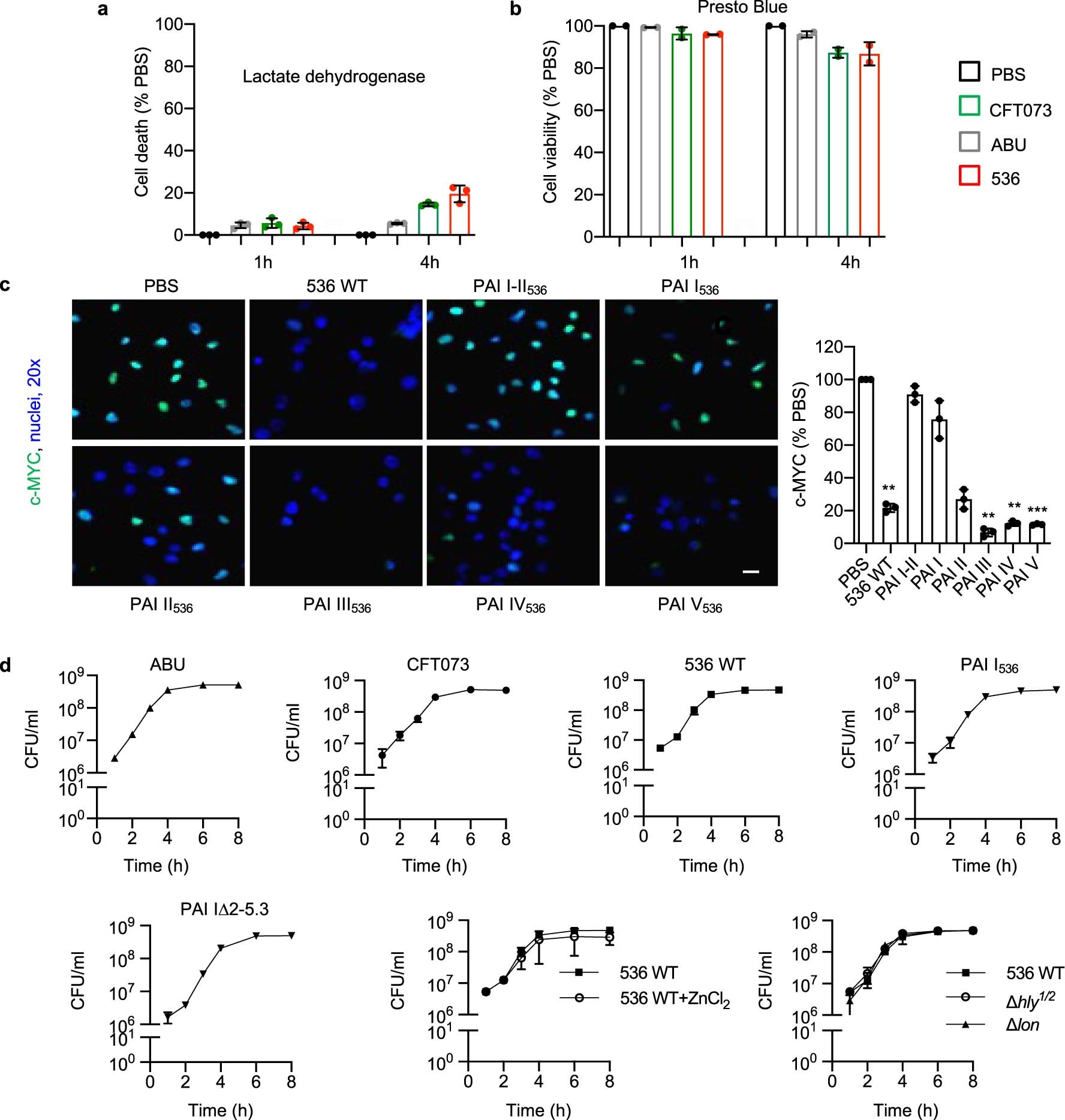
Extended Data Fig. 1: Control experiments for Main Figs. 1 and 2.

a, b, Effects of infection on cell viability. Human kidney cells were infected with E. coli 83972 (ABU), CFT073 (APN) or 536 (APN) (105 CFU/ml, 4 hours). PBS served as a control. Cell viability was measured by (a) Lactate dehydrogenase release (n = 3 experiments) and (b) Presto Blue levels (n = 2 experiments). c, Low magnification confocal images of human kidney cells infected with different E. coli 536 deletion mutants (PAI I536 to PAI V536 and PAI I-II536) (105 CFU/ml, 4 hours). Cellular c-MYC staining visualised by confocal microscopy (green = c-MYC, blue = nuclei, scale bar = 10 μm) (left panel). Quantification of fluorescence intensity in 50 cells (n = 3 experiments) (right panel). Data are presented as mean ± s.d. and analysed by two-tailed paired t-test. ** P < 0.01, *** P < 0.001. d, Growth curves of bacterial strains used in this study. A single colony of each E. coli strain or mutant was cultured in Luria Broth in a shaking incubator at 37 °C. OD600 was measured at 1, 2, 3, 4, 6 and 8 hours. Average of n = 2 experiments per strain.