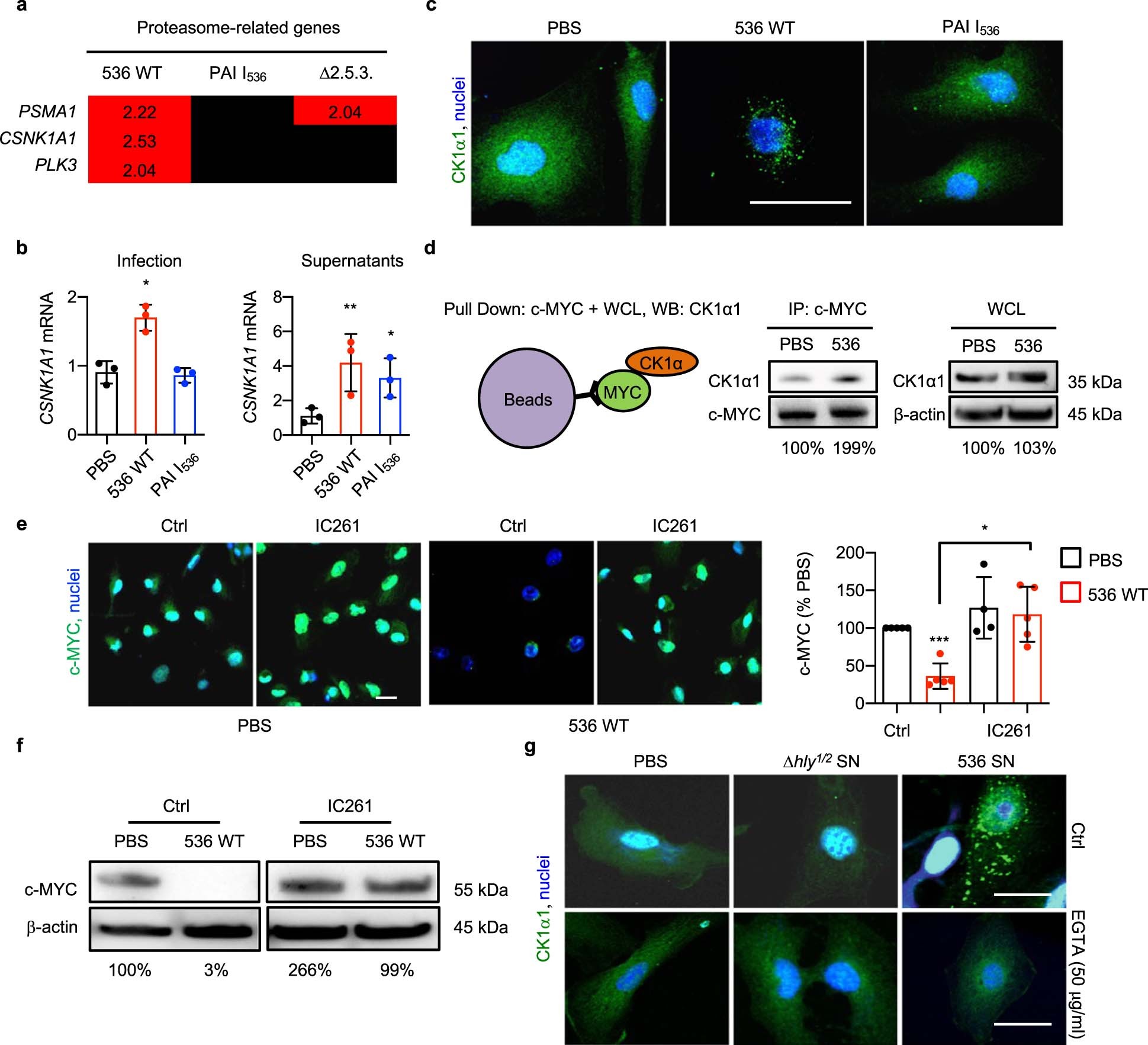
Extended Data Fig. 3: Control experiments for Main Fig. 4.

a, CK1α1-dependent c-MYC degradation. Genes involved in proteasome degradation were upregulated in E. coli 536 infected human kidney cells, including CSNK1A1 and PLK3 (Red = up-regulated, black = not regulated, cut off FC > 1.41). b, CSNK1A1 expression was increased by E. coli 536 infection and by the E. coli 536 supernatant (SN) exposure (n = 4 experiments). c, CK1α1 activation, defined by a redistribution from the nuclei to characteristic cytoplasmic puncta (green = CK1α1, blue = nuclei, n = 3 experiments, scale bar = 10 μm). d, Binding of CK1α1 to c-MYC shown by co-immunoprecipitation, using recombinant c-MYC and lysates from infected cells (n = 3 experiments). e, Reversal of c-MYC inhibition by the CK1α1 inhibitor IC261 (30 min pre-treatment) by confocal imaging (green = c-MYC, blue = nuclei, n = 5 experiments, scale bars = 10 μm). Quantification of fluorescence intensity in 50 cells (black = PBS, red = E. coli 536). f, Western blot analysis (n = 4 experiments). g, Ca 2+ fluxes in human kidney cells were inhibited by EGTA treatment (50 μg/ml, 30 min) prior to stimulation with supernatants from E. coli 536 WT or 536 Δhly1/2. EGTA pre-treatment inhibited the activation of CK1α1. Data are represented as mean ± s.d. and analysed by two-tailed one-way ANOVA with Geisser greenhouse correction (b) or two tailed paired t-test (e). * P < 0.05, ** P < 0.01, *** P < 0.001.