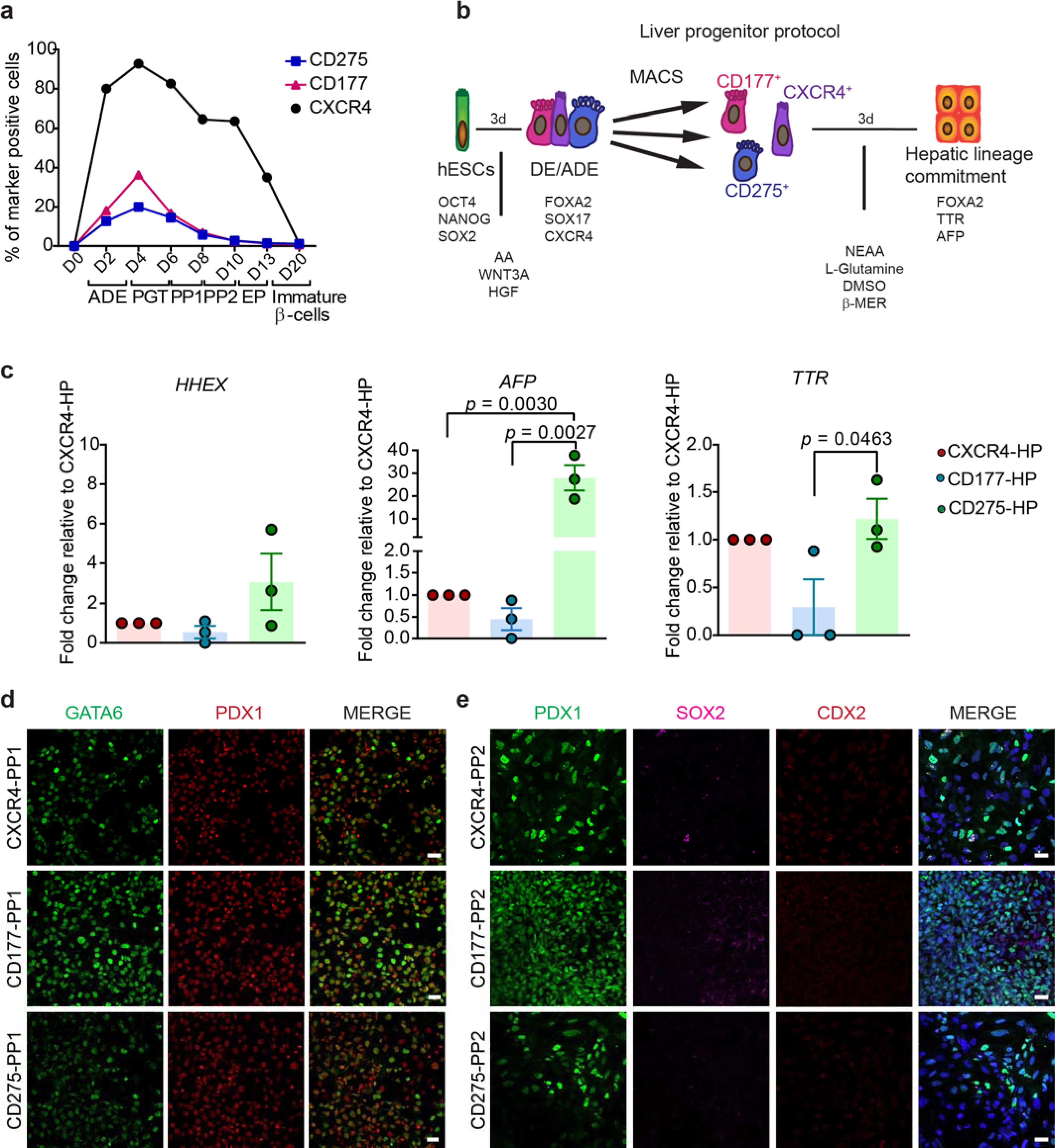
Supplementary Figure 4: Differentiation of enriched CD177+, CD275+ and CXCR4+ ADE subpopulations toward liver and pancreas fate.
From: Generation of pancreatic β cells from CD177+ anterior definitive endoderm

(a) Expression of CD177-, CD275-, and CXCR4 during differentiation of hESCs toward pancreatic β-like cells. (b) Liver differentiation protocol. (c) qPCR quantification of the expression of early liver progenitor markers HHEX, TTR and AFP in enriched ADE subpopulations (ANOVA, n = 3, biologically independent experiments). (d) Immunofluorescent staining of pancreatic progenitor cells derived from enriched ADE subpopulations for the co-expression of posterior foregut marker GATA6 and PDX1. (e) Immunofluorescent staining of pancreatic progenitor cells derived from enriched ADE subpopulations for the co-expression of lung marker SOX2, intestinal marker CDX2 and PDX1 ((d, e) n = 3, biologically independent experiments). Data is represented as mean ±s.e.m; P<0.05 and P<0.01. Statistically non-significant results are not indicated in the figure. Scale bars, 25µm.