Extended Data Fig. 7: Additional data and analysis from DNA and RNA off-target experiments and SPACE-inducible codon and amino-acid modifications.
From: A dual-deaminase CRISPR base editor enables concurrent adenine and cytosine editing

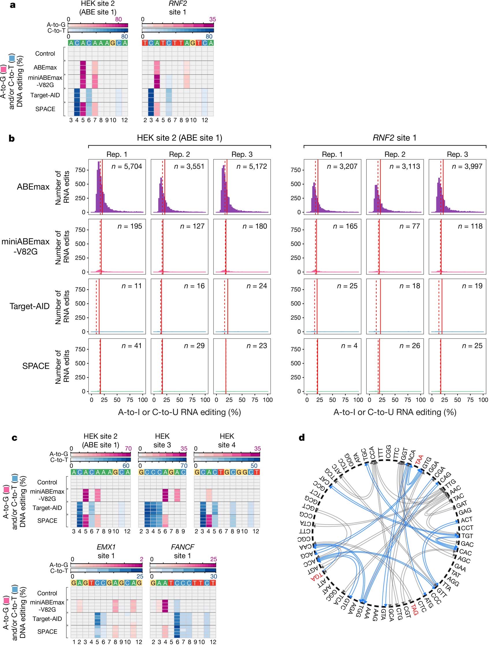
a, Heat maps showing the on-target DNA A-to-G (pink) and C-to-T (blue) editing frequencies of nCas9 (Control), ABEmax, miniABEmax-V82G, Target-AID, or SPACE with HEK site 2 and RNF2 site 1 gRNAs (n = 3 independent replicates) for the RNA-seq experiments shown in Fig. 2a. Editing windows shown represent the most highly edited adenines and cytosines, not the entire protospacer. Numbering at the bottom represents the position of the respective base in the protospacer sequence with 1 being the most PAM-distal location. b, Histograms showing the total number of RNA A-to-I or C-to-U edits observed (y-axis) with different editing efficiencies (x-axis) for ABEmax, miniABEmax-V82G, Target-AID, or SPACE, each tested with the HEK site 2 and RNF2 site 1 gRNAs. n = number of modified adenines and cytosines. Experiments were performed in triplicate (data are from the same experiments as shown in Fig. 2a). Dashed red line, median; solid red line, mean. c, Heat maps showing on-target DNA A-to-G (pink) and C-to-T (blue) editing efficiencies of nCas9 (Control), miniABEmax-V82G, Target-AID, or SPACE with HEK sites 2–4, EMX1 site1, and FANCF site 1 gRNAs (n = 4 independent replicates) for DNA off-target experiments shown in Fig. 2b. Editing windows shown represent the most highly edited adenines and cytosines, not the entire protospacer. Numbering at the bottom represents the position of the respective base in the protospacer sequence with 1 being the most PAM-distal location. d, Circos plot showing 60 unique codon changes (with respect to the start codon) that can be induced by dual editing of adenines and cytosines by SPACE (grey), 18 of which (blue) lead to unique SPACE-inducible amino-acid changes with respect to the original codon (also see Fig. 2c and Supplementary Table 7).