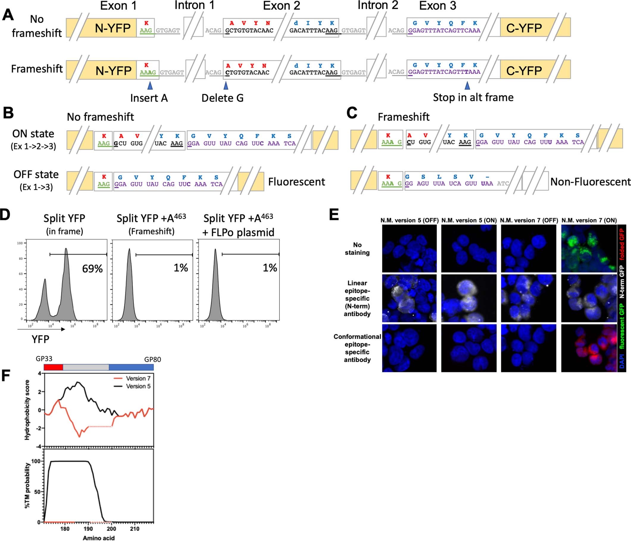
Extended Data Fig. 3: Introduction of frameshift into NM.
From: Inducible de novo expression of neoantigens in tumor cells and mice

Schematic of NM.3, which shows the two possible in silico insertions of the spliced neoantigen construct from NM.2 in YFP, where in one skipping exon 2 results in a frameshift and premature stop codon. b-c,The transcription product and fluorescence status in the ON or OFF state is shown for the frameshift version (b) or no frameshift version (c). d, Flow cytometry histograms of YFP fluorescence of the constructs from c. The frameshift version is only YFP positive after FLPo exposure. Representative of 3 independent experiments. e, 293T cells transiently transfected with plasmids expressing the indicated version of the NINJA NM were imaged by confocal microscopy after staining with an antibody specific for either the N-term portion of GFP (middle panels), for a conformational epitope of GFP (bottom panels) or with no antibody (top panels). BLUE = DAPI, RED = folded GFP, GREEN = fluorescent GFP. Representative images are shown (n = 3). f, Hydrophobicity score (top graph) in relation to amino acid position along the NM (red/grey/blue rectangle). In version NM.5 (black line) positions GP43-GP59 are predicted to be a transmembrane domain (bottom graph), and this elevated hydrophobicity is abrogated when replaced by a FLAG domain in NM.7 (red line).