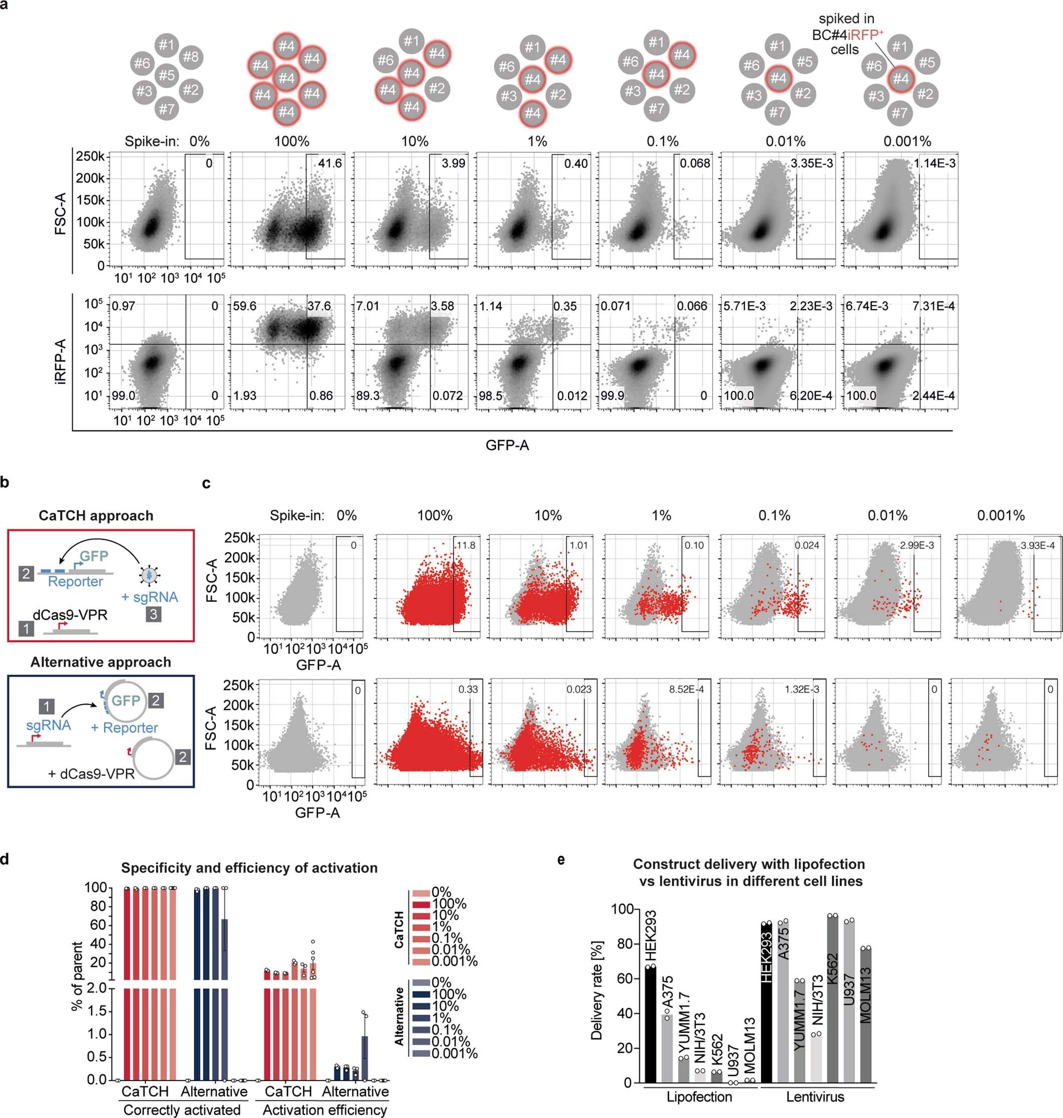
Extended Data Fig. 3: Order of construct delivery and delivery method influence the resolution of reporter activation.
From: Isolating live cell clones from barcoded populations using CRISPRa-inducible reporters

a, Sensitivity of CaTCH reporter activation (full dataset of spike-in experiment from Fig. 1c–e). FACS plots on the top show the GFP signal only, while plots at the bottom additionally visualize the spiked in iRFP+ cell populations. The experiment was repeated independently 3 times with similar results and 6 times for the 0.001% spike in. b, Experimental outline of two different reporter activation strategies. CaTCH approach: After the (1) dCas9-VPR construct, the (2) BC-controlled GFP-reporter is stably introduced into the cells. Reporter activation is achieved by lentiviral (3) sgRNA transduction. Alternative approach: (1) First, a sgRNA is stably expressed and functions as an identifier in the cells. (2) Subsequently, an sgRNA-specific GFP-reporter plasmid and a separate dCas9-VPR construct are simultaneously, transiently co-transfected for reporter activation. c, FACS data of GFP-reporter activation of both approaches in a spike-in experiment similar to Fig. 1c. iRFP+ spiked-in cells are visualized in red. Gates were set to obtain 0 unspecific events in the 0% spike-in control after delivery of sgRNA/reporter plasmid and dCas9-VPR. Reporter activation was measured by GFP signal. Every experimental condition was performed in triplicates, except 0.001% spike-ins, which were performed in six replicates. d, Quantification of the GFP-reporter activation. Correctly activated = percent of iRFP+(spike-in) of GFP+(reporter-positive) events. Activation efficiency = percent of GFP+ within iRFP+ events. Data displayed as mean ± standard error of mean (s.e.m.). n = 3 biologically independent samples, n = 6 for 0.001% spike-in. e, Delivery rates of a plasmid constitutively expressing GFP in several cell lines with lipofection or lentiviral delivery. Data measured by FACS, n = 2 biologically independent samples. Bar graph displays the mean.