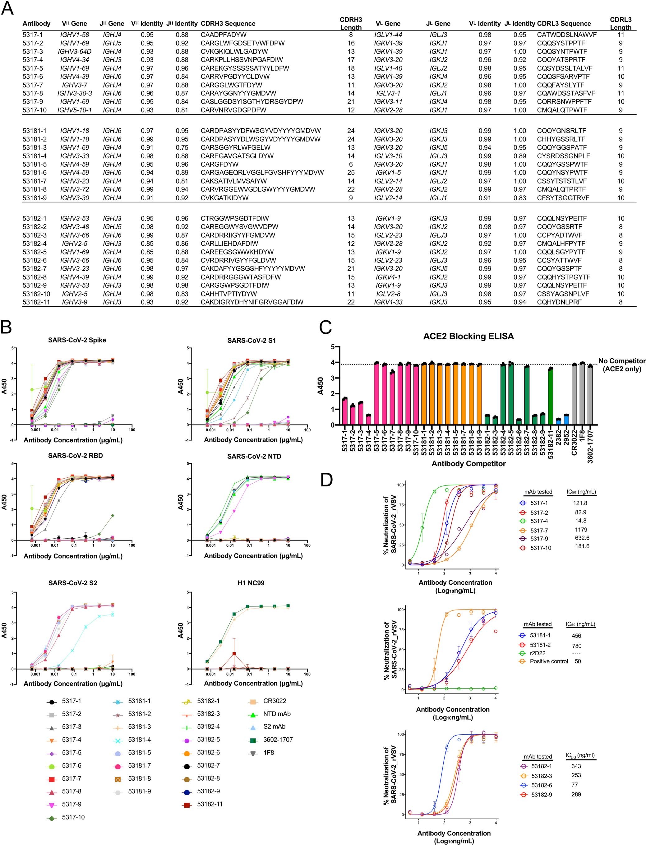
Extended Data Fig. 2: Characterization of LIBRA-seq-identified antibodies.

a. Genetic characteristics for monoclonal antibodies prioritized for expression and validation. VH, JH, VL, JL inferred gene segment identity is shown at the nucleotide level. CDRH3 and CDRL3 amino acid sequence and length are also shown. b. ELISA binding of antibodies to SARS-CoV-2 spike, SARS-CoV-2 S1, SARS-CoV-2 RBD, SARS-CoV-2 NTD, SARS-CoV-2 S2 and influenza hemagglutinin H1 NC99. Data are represented as mean ± SEM of technical duplicates and represent one of at least two independent experiments (n = 2). c. ACE2 blocking ELISA. Antibodies were added to spike, and recombinant ACE2 was added and detected. Antibodies that block ACE2 binding show a reduction in absorbance compared to ACE2 binding without competitor (dotted line). ELISAs were performed at one antibody concentration, and data are represented as mean ± SEM of technical triplicates and represent one of at least two independent experiments (n = 2). d. Antibodies were tested in a VSV SARS-CoV-2 real time cell analysis (RTCA) neutralization assay. Neutralization curves and IC50 values are shown. Data are represented as mean ± S.D. of technical triplicates, and represent one of two independent experiments (n = 2).