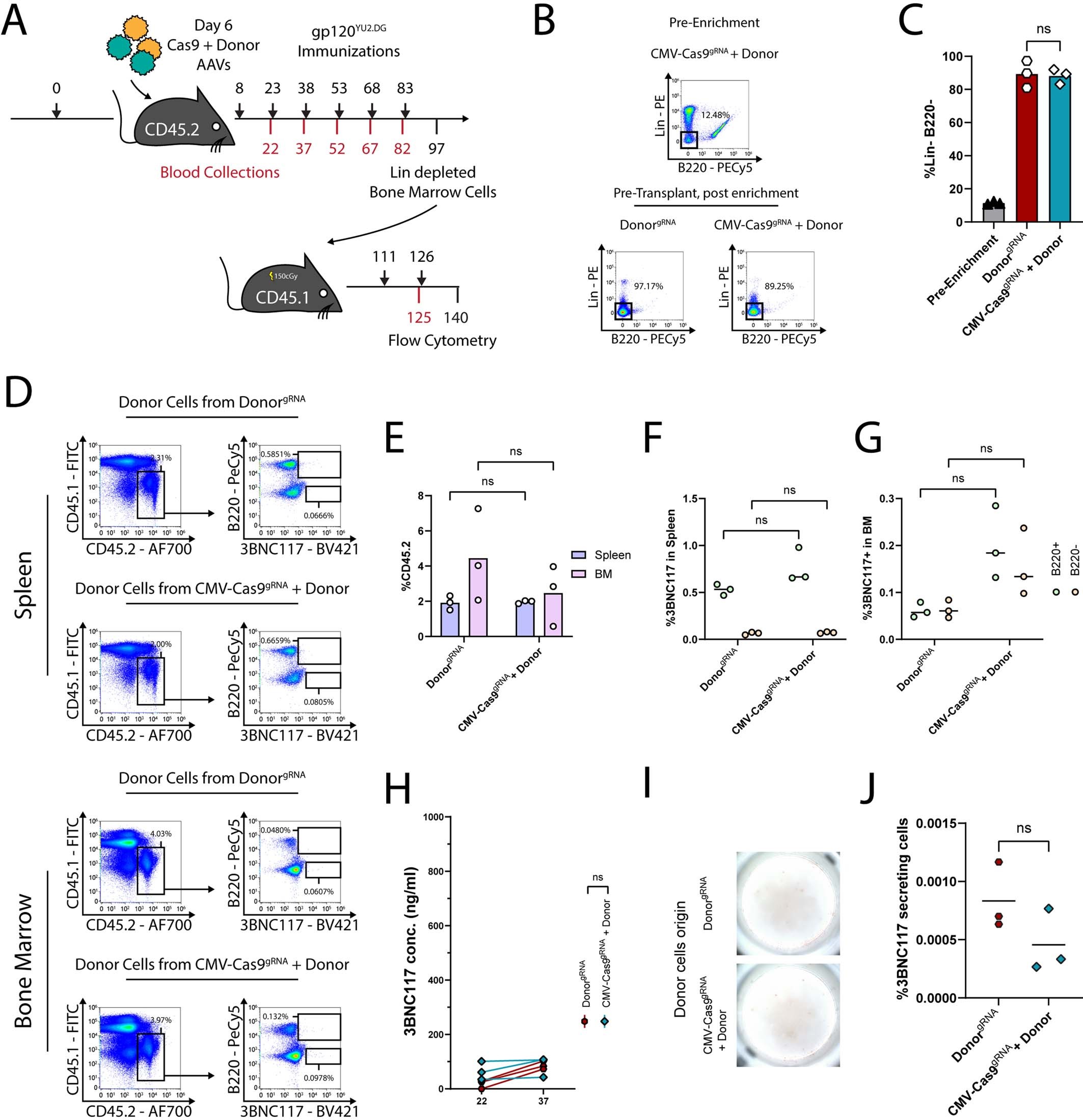
Extended Data Fig. 8: Low 3BNC117 staining and ELISA levels are obtained following syngeneic transplantation of Lin- enriched cells from mice injected with the donor vector with or without the saCas9 coding vector.
From: In vivo engineered B cells secrete high titers of broadly neutralizing anti-HIV antibodies in mice

a. Experimental scheme. CD45.2 mice received either a donor AAV expressing the gRNA or both a donor AAV and an AAV expressing saCas9 and the gRNA. Immunization protocol is indicated by the bars in black. On day 97, bone marrow cells were collected, enriched for lineage negative cells (Lin-) and transplanted into, recipient CD45.1 mice. Recipient mice are sublethally irradiated before transplantation and immunized after transplantation. b-c. Representative flow cytometry analysis (B) and quantification (C) of the enriched Lin- population from the donor mice. ns; pv = 0.9627 for One-Way ANOVA with Tukey’s multiple comparison. d. Representative flow cytometry analysis (D) of spleens (top) or bone marrows (bottom) from recipient mice at day 140, as in (A) e. Quantification of D. for the CD45.2+ CD45.1- population. From top to bottom: ns; pv = 0.4595 and pv > 0.9999 for Two-Way ANOVA with Tukey’s multiple comparison. f-g. Quantification of D. for the rate of 3BNC117-expressing cells for the spleen (F) or the bone marrow (G). From top to bottom: ns; pv = 0.9994 and pv = 0.0668 (F) and pv = 0.2371 and pv = 0.0560 for Two-Way ANOVA with Tukey’s multiple comparison. h. Serum 3BNC117 IgG titers at the indicated time points. The scale of the Y-axis was chosen to correspond to the other 3BNC117 titer plots in this manuscript. ns; pv = 0.1726t for Two-Way ANOVA. i. Representative ELISPOT assay of a day 140 bone marrow from CD45.1 recipient mice. j. Quantification I. ns; pv = 0.1756 for two-sided unpaired t-test. For B-D, FcR block was used in staining.