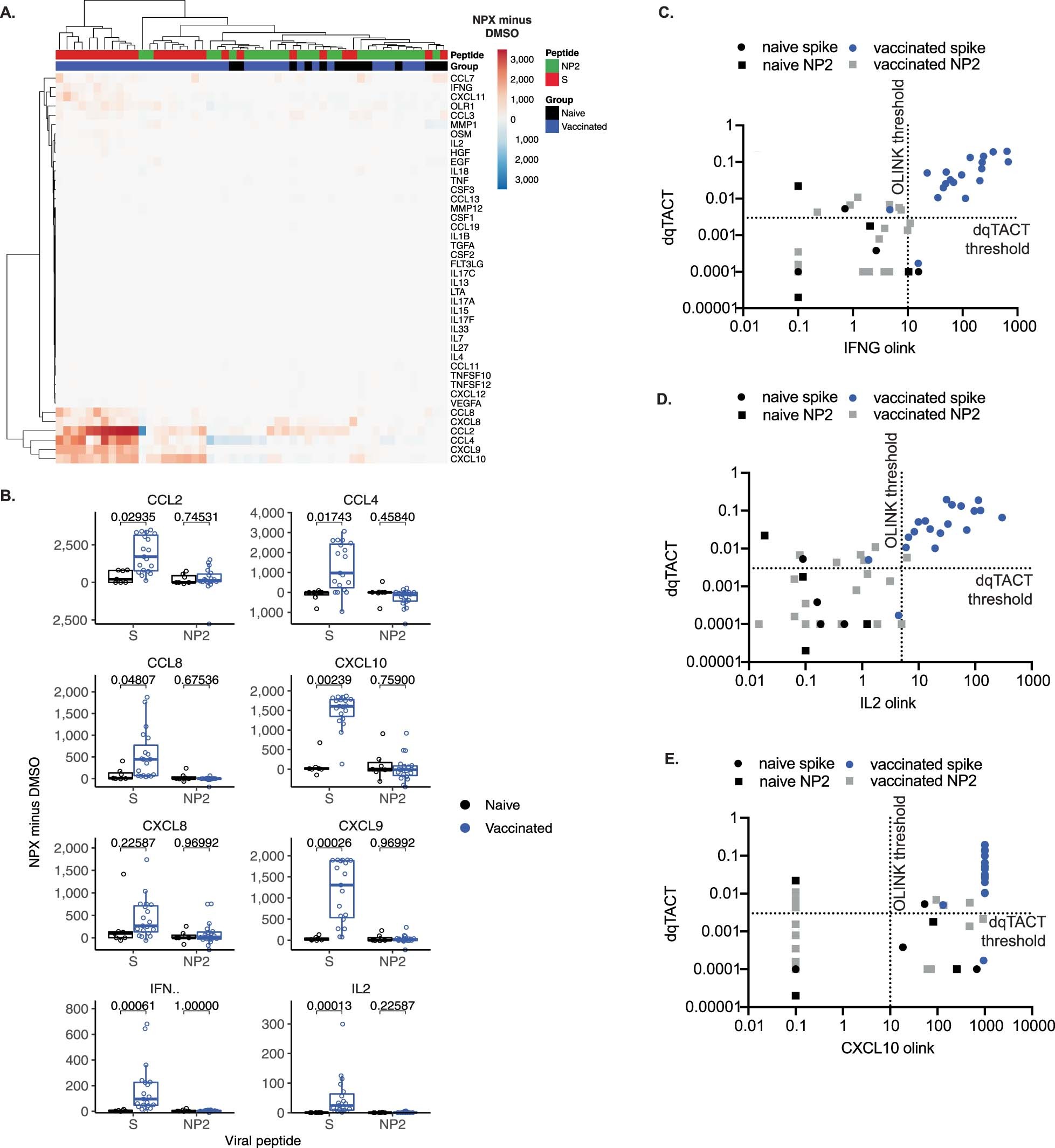
Extended Data Fig. 4: Comparing dqTACT and Olink assays.
From: Rapid, scalable assessment of SARS-CoV-2 cellular immunity by whole-blood PCR

A. Heatmap displaying normalized protein expression (NPX) values minus DMSO across 42 peptides measured by Olink. B. Boxplot displaying normalized protein expression (NPX) values minus DMSO. Comparisons show significance for the Wilcoxon Rank Sum two-sided test, corrected using the Benjamini-Hochberg method. Naive, N = 7; vaccinated, N = 19 biologically independent samples. The box bounds represent the first quartile (bottom), median (center), and the third quartile (top). The whiskers represent the range of samples up to 1.5 times the interquartile range. Beyond this point, samples are shown as outliers. C-E. Concordance between Olink and dqTACT assays. For 23 samples, IFN-γ (C), IL2 (D), and CXCL10 (E) protein secretion was quantified by O-link (x-axis) and CXCL10 mRNA by qTACT (y-axis). The quantification shown is with the DMSO control subtracted from the spike peptide stimulated sample. Each dot represents a unique subject color coded based on their COVID-19 and vaccination statuses. The dashed line represents thresholds for each assay.