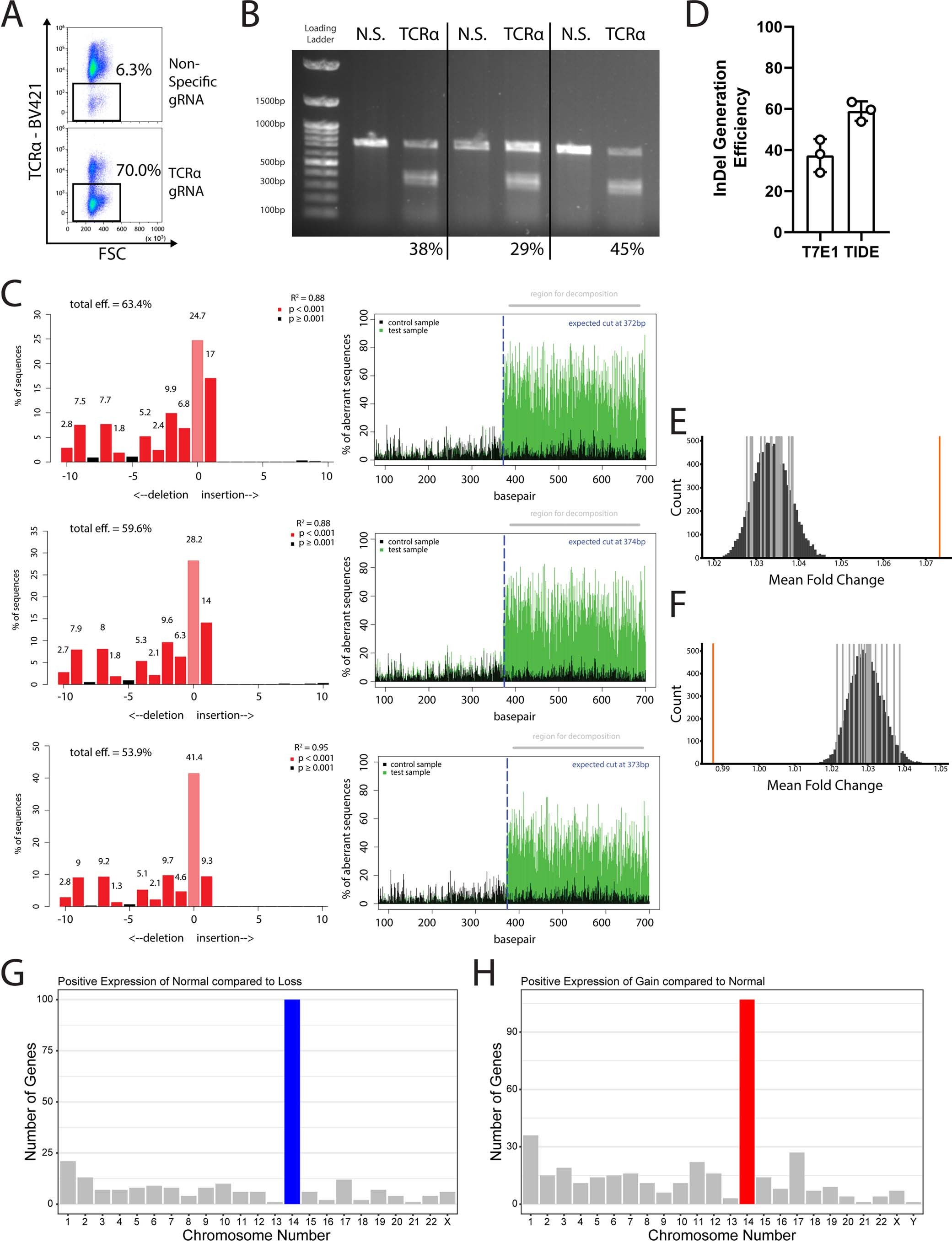
Extended Data Fig. 1: Quantification of InDels produced by CRISPR-Cas9 activity at the TCRα locus indicates efficient cleavage.
From: Frequent aneuploidy in primary human T cells after CRISPR–Cas9 cleavage

A. Flow cytometry example of TCR ablation in primary human T cells following CRISPR-Cas9 RNP electroporation. Cells were electroporated with Cas9 and either a non-specific gRNA or a TCRα-targeting gRNA. B. T7 Endonuclease 1 (T7E1) assay for three independent experiments. For each experiment, one lane for non-Specific gRNA (N.S.) and one lane for TCRα-targeting gRNA treated cells are presented. Experiments are separated by a black bar. Percentages, presented below the lanes, refer to cleavage efficiency as inferred by densitometric analysis. Loading Ladder and relative sizes are indicated on the left. Unprocessed scan can be found in Supplementary Data 1. C. TIDE Analysis for the same experiments as in B. In the left panel, the height of each bar corresponds to the rate of sequences having the given number of nucleotides added or deleted. The right panel depicts the rate of sequence misalignments at each position of the PCR fragment amplified from the TCRα locus of cells treated with either the TCRα-targeting gRNA (green) or a non-Specific gRNA (black) D. Quantification of B and C. E-F. Enrichment in the number of genes with no detected expression among cells identified as having a chromosome 14 loss (E) or gain (F) in Fig. 1f. The x-axis represents the fold-change in the number of genes with no detected expression between cells with or without a chromosome 14 loss, based on the InferCNV analysis (Fig. 1f). The dark gray lines represent the empirical values obtained for each chromosome, except for chromosome 14. The orange line is the empirical value for chromosome 14. The black bars are the results of 10,000 permutations. G. Number of differentially expressed genes in each chromosome, as compared between cells with or without a chromosome 14 loss (see Fig. 1f). H. Number of differentially expressed genes in each chromosome, as compared between cells with or without a chromosome 14 gain (see Fig. 1f).