Extended Data Fig. 5
From: Frequent aneuploidy in primary human T cells after CRISPR–Cas9 cleavage

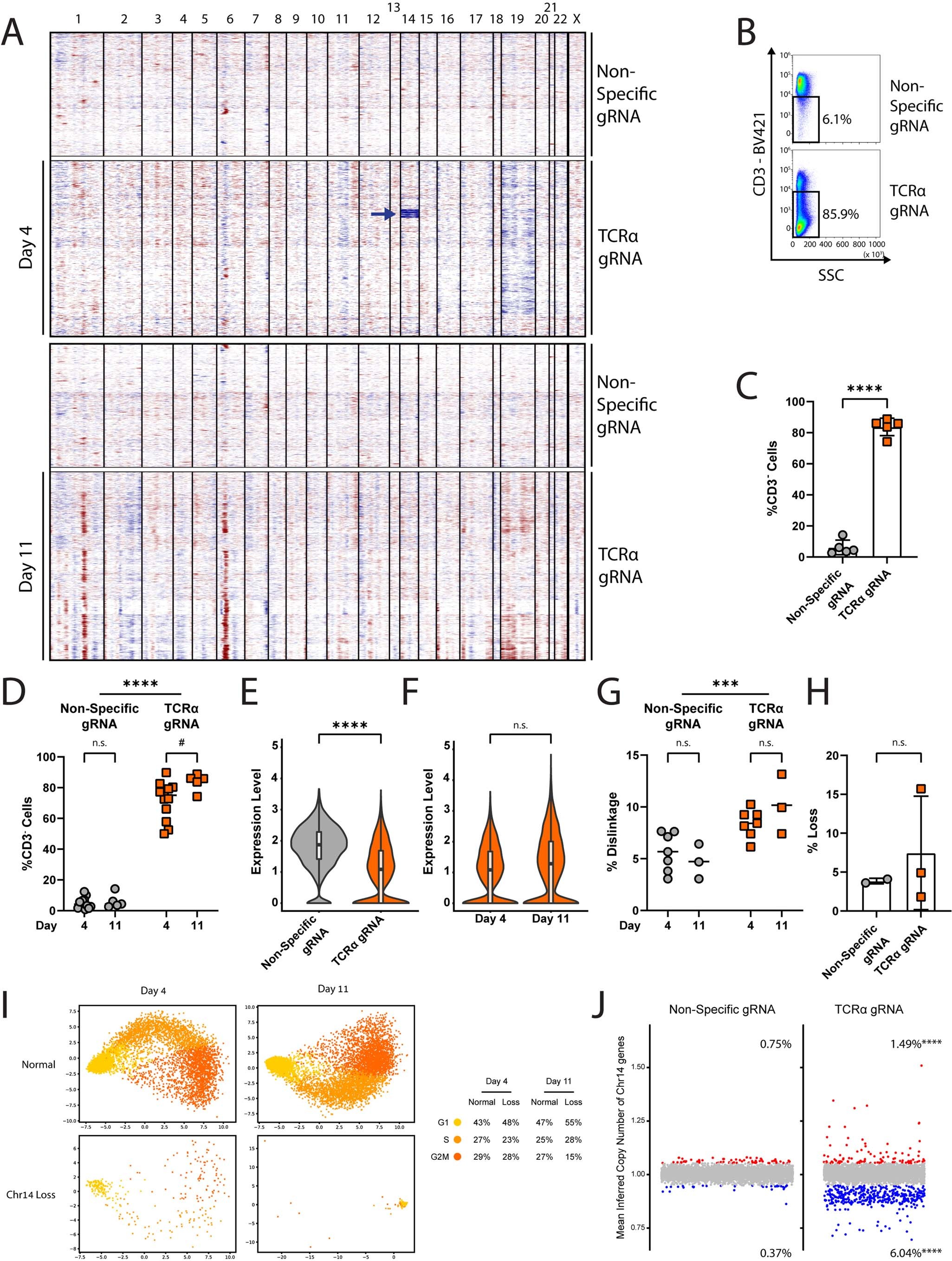
A. Heat map depicting gene copy numbers inferred from scRNAseq analysis following treatment with the TCRα-targeting gRNA 4 days (above) or 11 days (below) after CRISPR-Cas9 electroporation, as presented in Fig. 3h. The expression levels in cells treated with a non-specific gRNA 4 days after CRISPR-Cas9 electroporation served as a reference in both analyses. Each line represents an individual cell. The Chromosomes are ordered in columns and the color coding indicates an increase (red) or decrease (blue) in copy number of genes along the chromosomes (x-axis). B. Flow cytometry example of TCR ablation in primary human T cells, measured by CD3 staining, 11 days following CRISPR-Cas9 RNP electroporation. Cells were electroporated with Cas9 and either a non-specific gRNA or a TCRα-targeting gRNA. C. Quantification of B. Each dot represents an independent experiment. Mean value, standard deviation and individual experiments are indicated. n = 3, ****, p < 0.0001, two-sided unpaired t-test. D. CD3 expression from flow cytometry data at either 4 days or 11 days following CRISPR-Cas9 electroporation. n = 5-12, ****, p < 0.0001 for Two-Way ANOVA. #, p = 0.0410 and ns, p > 0.05 Tukey’s multiple comparison. This plot includes data presented in Fig. 1c. E. A reduction in TCRα expression is evident in the scRNAseq, 4 days following CRISPR-Cas9 electroporation. The violin plots correspond to the TCRα expression level in cells treated with either a non-specific gRNA or the TCRα-targeting gRNA. Upper and lower boundaries as well as median and quartiles are indicated. ****, p < 0.0001, two-sided unpaired Wilcoxson test. F. A reduction of TCRα expression is stable in the scRNAseq, 11 days following CRISPR-Cas9 electroporation. The violin plots correspond to TCRα expression level in cells treated with the TCRα-targeting gRNA at either 4 days or 11 days following treatment. Upper and lower boundaries as well as median and quartiles are indicated. n.s., p > 0.05, two-sided unpaired Wilcoxson test. G. ddPCR dislinkage at either 4 days or 11 days following CRISPR-Cas9 electroporation. n = 3-7. Each dot represents the mean of replicates from an independent experiment, ***, p = 0.0003 and ns, p > 0.05 for Two-Way ANOVA and Tukey’s multiple comparison, respectively. This plot includes the means of data presented in Fig. 2e. H. Quantification of FISH signals, from three independent experiments of T cells 11 days following CRISPR-Cas9 electroporation. Signal loss designates loss of either both signals or only the distal signal. Mean and Standard Deviations are indicated. n = 2-3, ns, non-significant two-sided unpaired t-test. I. Principal component (PC) analysis of cell cycle phase among cells treated with a TCRα-targeting gRNAs and characterized, as in Fig. 3h, as having a chromosome 14 loss (bottom) or not (normal, up) for cells 4 days following treatment (left) or 11 days following treatment (right). Legend and fraction of cells in each cell cycle phase is indicated on the right. J. Each dot represents the mean inferred copy number of genes coded on chromosome 14 in each cell treated with a non-specific gRNA (left) or a TCRα-targeting gRNA (right). Cells are marked with dots spread along the x-axis. The dots are colored red and blue when corresponding to cells with a chromosome 14 gain or loss respectively, at day 4 following treatment, if their mean inferred gene copy number is >2 standard deviations (blue and red), from the population’s mean. ****, p < 0.0001 for Fisher’s exact test comparing chromosome 14 gain or loss between cells treated with the TCRα gRNA and cells treated with a non-specific gRNA. Data with inferred gene copy number >3 standard deviations (blue and red), from the population’s mean is presented in Fig. 3h.