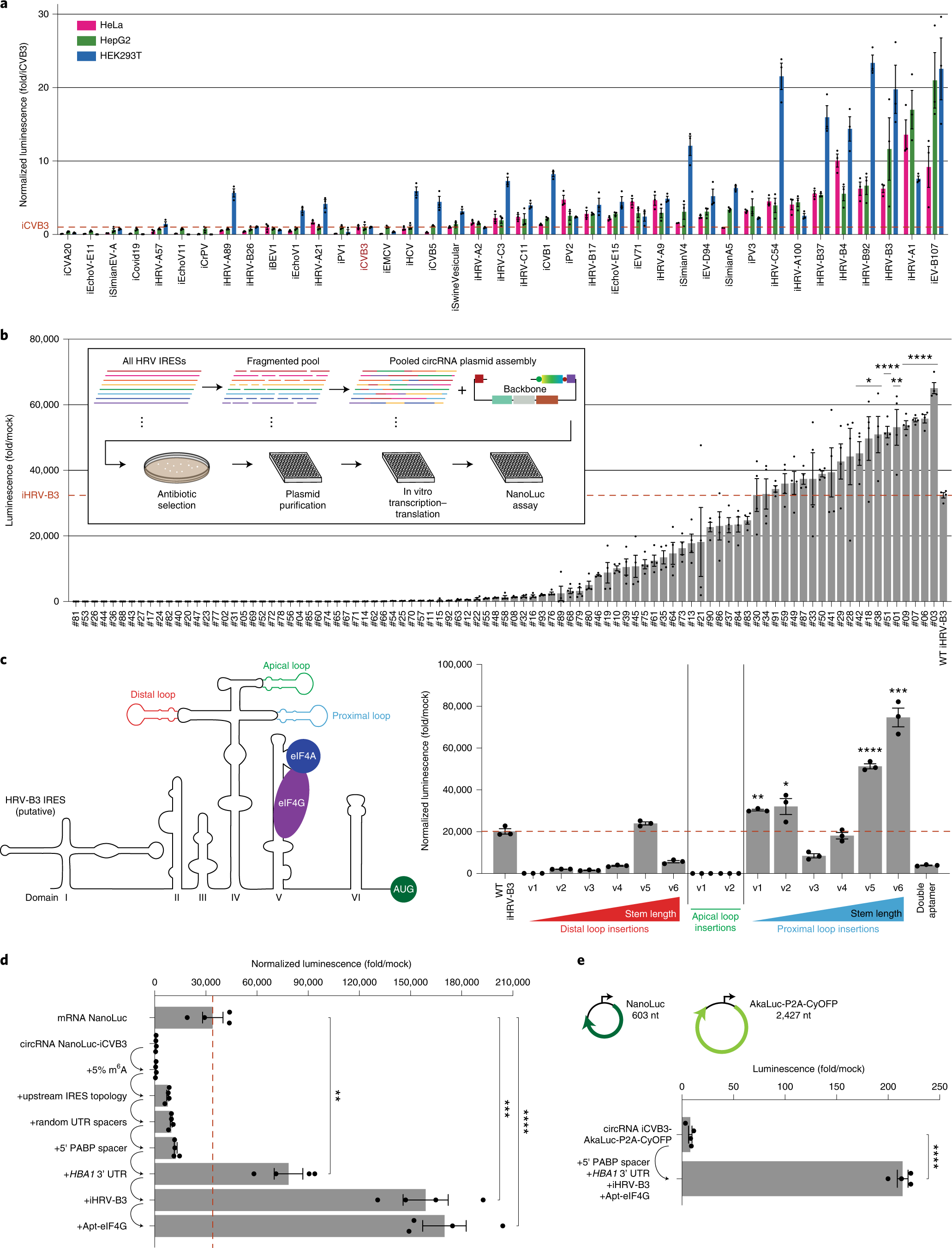
Fig. 5: Large-scale screens and IRES engineering expand the repertoire of strong IRESs.
From: Engineering circular RNA for enhanced protein production

a, NanoLuc activity at 24 hours after transfection of HeLa, HepG2 and HEK293T cells with circRNAs containing the indicated IRESs. NanoLuc activity was normalized to constitutive firefly luciferase activity from the same sample and then divided by values from mock transfection. Data are mean ± s.e.m. for n = 3 biological replicates. b, NanoLuc activity after IVTT of circRNA plasmids containing shuffled human rhinovirus IRESs. NanoLuc activity was divided by values from mock IVTT. Data are mean ± s.e.m. for n = 4 biological replicates. *P < 0.05, **P = 0.0095 and ****P < 0.0001 by unpaired two-sided t-test compared to wild-type iHRV-B3. c, NanoLuc activity at 24 hours after transfection of HeLa cells with circRNAs containing different insertions of Apt-eIF4G into iHRV-B3. The putative iHRV-B3 secondary structure, predicted eIF4G and eIF4A binding sites and Apt-eIF4G insertion locations are shown. Versions (v1–v6) of each insertion differ in stem length. Double aptamer refers to Apt-eIF4G insertion at both distal and proximal loops. NanoLuc activity was normalized to constitutive firefly luciferase activity from the same sample and then divided by values from mock transfection. Data are mean ± s.e.m. for n = 3 biological replicates. *P = 0.0422, **P = 0.0018, ***P = 0.0003 and ****P < 0.0001 by unpaired two-sided t-test compared to wild-type iHRV-B3. d, NanoLuc activity at 24 hours after transfection of HeLa cells with mRNA or circRNAs containing successive optimizations. mRNA was synthesized with CleanCap reagent, 100% N1Ψ incorporation and a 120-nt poly(A) tail. NanoLuc activity was normalized to constitutive firefly luciferase activity from the same sample and then divided by values from mock transfection. Data are mean ± s.e.m. for n = 4 biological replicates. **P = 0.0051, ***P = 0.0001 and ****P < 0.0001 by unpaired two-sided t-test. e, AkaLuc activity at 24 hours after electroporation of HeLa cells with circRNAs encoding AkaLuc-P2A-CyOFP. CircRNA iCVB3-AkaLuc-P2A-CyOFP was synthesized with 5% m6A, upstream IRES topology and random UTR spacers. AkaLuc activity was divided by values from mock electroporation. Sizes indicate coding sequence lengths for NanoLuc and AkaLuc-P2A-CyOFP. Data are mean ± s.e.m. for n = 4 biological replicates. ****P < 0.0001 by unpaired two-sided t-test. WT, wild-type.