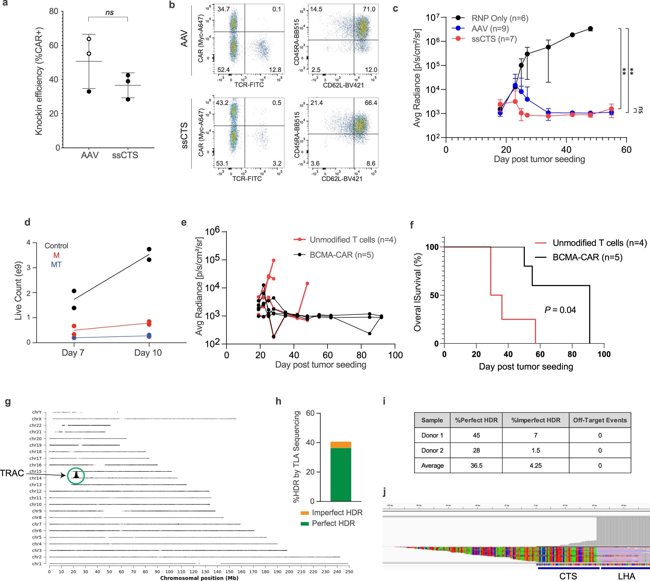
Extended Data Fig. 10: Evaluation of a nonviral strategy for anti-BCMA CAR-T cell manufacturing.

(a-c) Comparison of (a) knockin efficiency (mean + /- SD), (b) flow cytometric immunophenotypes, and (c) tumor burden of MM1S-bearing NSG mice treated with TRAC anti-BCMA CAR-T cells generated using either AAV or non-viral ssCTS HDRTs (mean + /- SD). (d) Live cell counts for large-scale GMP-compatible manufacturing process at Day 7 and Day 10 post-activation. (e) Tumor burden (average radiance) of individual MM1S-bearing NSG mice treated with Unmodified T cells and TRAC anti-BCMA CAR-T cells generated in GMP-compatible anti-BCMA-CAR T cell scaleup experiment. (f) Kaplan–Meier analysis showing overall survival of MM1S xenotransplant NSG mice treated with anti-BCMA-CAR or unmodified T cells. (g-j) Targeted Locus Amplification (TLA) analysis for anti-BCMA TRAC CAR-T cell products generated in GMP-compatible scaleup experiments. (g) Integration site analysis based on TLA sequencing demonstrating targeted insertion at the expected TRAC locus on chromosome 14. (h) Mean percentage of perfect and imperfect HDR events by TLA sequencing from 2 independent healthy human blood donors. (i) Table of perfect HDR, imperfect HDR, and off-target events for individual donors by TLA sequencing. (j) TLA sequence coverage aligned on the TRAC anti-BCMA CAR ssCTS reference construct. Grey bars on Y axis indicate sequence coverage. Low coverage across the CTS indicates relatively rare non-HDR events incorporating the indicated bases. Panel a was performed with 3 independent healthy human blood donors. Open circles represent use of serum-free media post-electroporation, closed circles represent use of serum-containing media post-electroporation. Panel c performed with the indicated number of mice using T cell products generated from a matched single healthy blood donor. Panel d performed with 2 independent healthy human blood donors. Panel e-f performed with unmodified T cells (n = 4 mice) and BCMA-CAR T cells (n = 5 mice) generated from one healthy human blood donor. A second cohort of mice treated with cells from a second donor was excluded because tumor failed to efficiently engraft in control group. TLA Analyses performed in 2 independent healthy human blood donors. **P < 0.05; ns, not significant. P values obtained by (a) unpaired two tailed t-test, (c) two tailed Mann-Whitney test, or (f) log-rank Mantel–Cox test (survival). rAAV = recombinant adeno-associated virus, HDRT = homology-directed repair templates, RNP = ribonucleoprotein, TCR = T cell receptor, CTS = Cas9 target site, ssCTS = ssDNA + CTS HDRT, CAR = chimeric antigen receptor, GMP = good manufacturing practice, TLA = targeted locus amplification, LHA = left homology arm.