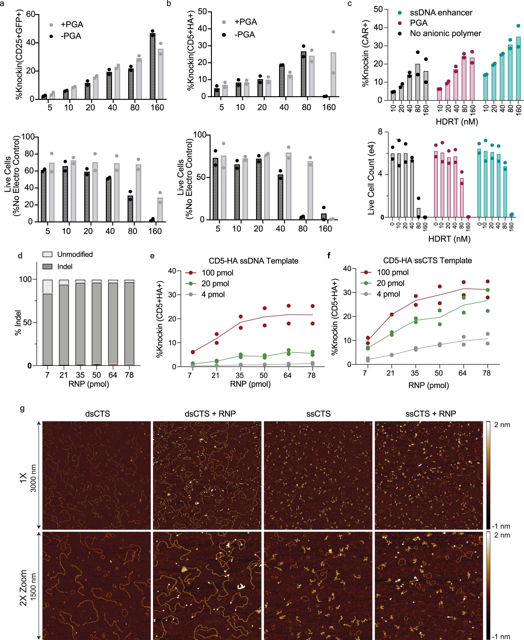
Extended Data Fig. 4: Additional parameters affecting ssCTS knockin and biophysical analysis of RNP interactions with HDRTs.

(a-b) Comparison of knockin efficiency (top) and live cell counts (bottom) +/- PGA using (a) large IL2RA-GFP ssCTS templates or (b) large CD5-HA ssCTS templates (~1.3 kb homology arms). (c) Comparison of knockin efficiency (top) and live cell counts (bottom) with PGA, ssDNA enhancer, or no anionic polymer using a BCMA-CAR ssCTS templates. (d-f) evaluation of (d) indel formation by amplicon sequencing, (e) knockin efficiency with short ssDNA CD5-HA HDRTs, or (f) knockin efficiency with short ssCTS CD5-HA HDRTs (40 nucleotide homology arms) using varied molar amounts of RNP and HDRT. (g) Representative AFM images of gel purified dsCTS or ssCTS templates + /- Cas9 RNPs. Brightness shows the relative height as indicated in by scale bars to right of figure. Background circular forms in all panels are likely residual agarose. Experiments in panels a-f were performed with T cells from 2 independent healthy human blood donors represented by individual dots + mean (a, b, c, e, f) or mean alone (d). RNP = Ribonucleoprotein, CTS = Cas9 Target Site, ssCTS = ssDNA HDRT + CTS sites, HDRT = homology-directed-repair template, AFM = atomic force microscopy.