Fig. 3: STRS enables simultaneous analysis of viral infection and host response.
From: Spatial mapping of the total transcriptome by in situ polyadenylation

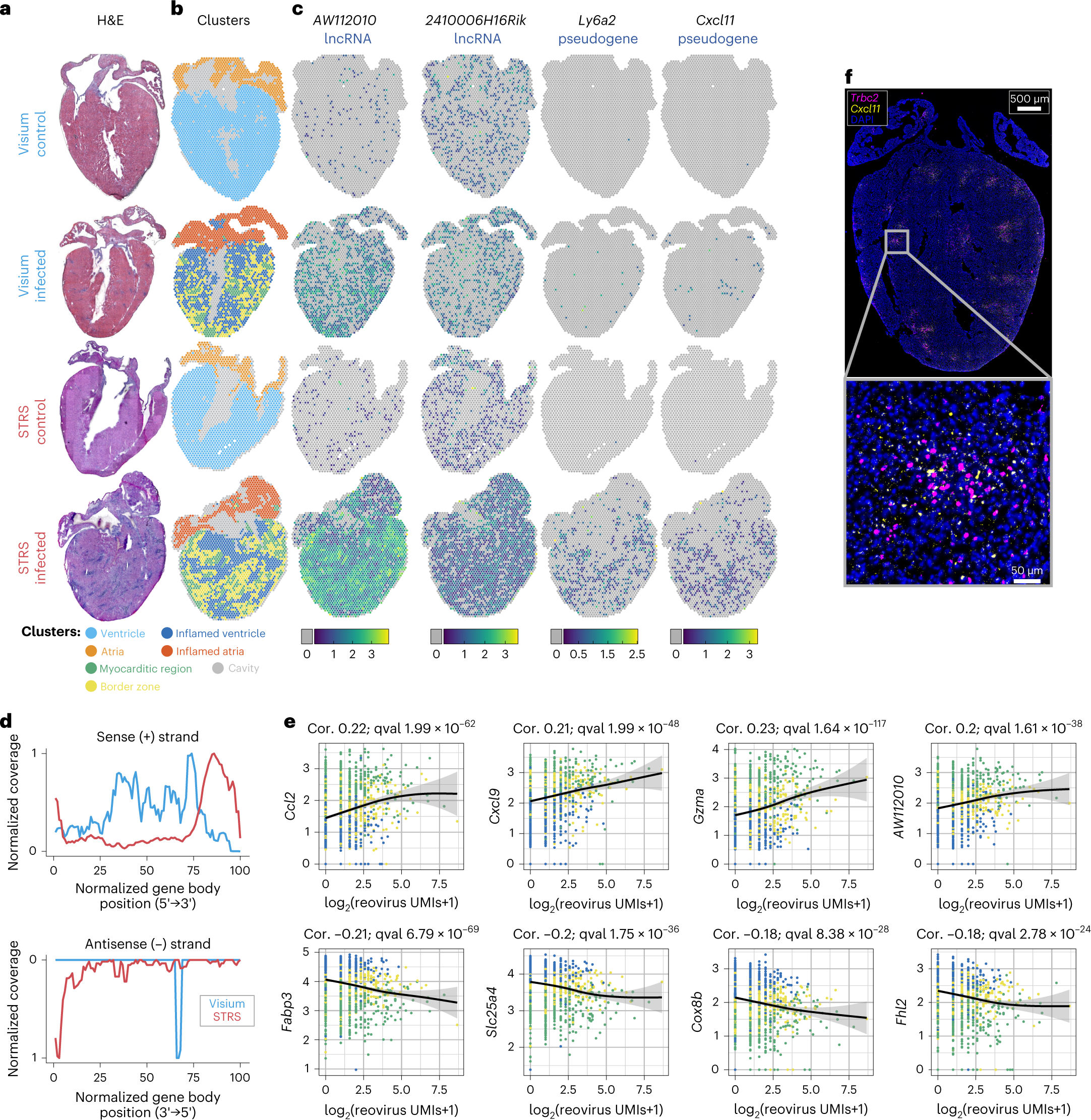
a, H&E staining of control and REOV-infected hearts, collected using the standard Visium workflow and STRS. b, Tissue regions identified through unsupervised clustering of spot transcriptomes. c, Log-normalized expression of noncoding and coding RNAs that are highly expressed in myocarditic regions. Spots in which transcripts were not detected are shown in gray. d, Normalized coverage of deduplicated reads for the sense (+) and antisense (–) strands of all ten REOV gene segments. The x axis shows the length-normalized position across the gene bodies of all ten REOV segments. Note that the peak in antisense (–) coverage for the Visium sample (blue) corresponds to only 11 total reads. e, Co-expression of pulldown-enriched REOV UMIs versus infection-associated genes in spots underneath inflamed and myocarditic tissue. Spots are colored according to legend in b. The line shows log2-normalized REOV counts (x axis) and log10-normalized gene expression (y axis) fit to a general additive model and error bands show a 95% confidence interval (Methods). Correlation (Cor.) and Q value (qval) reported are from general additive model analysis. f, Multiplexed RNA-smFISH (n = 2 replicates; Methods) for the T cell marker Trbc2 and the pseudogene Cxcl11 in an infected heart.