Extended Data Fig. 10: Trajectory-specific H3K27me3 dynamics uncovered by MulTI-Tag.
From: Multifactorial profiling of epigenetic landscapes at single-cell resolution using MulTI-Tag

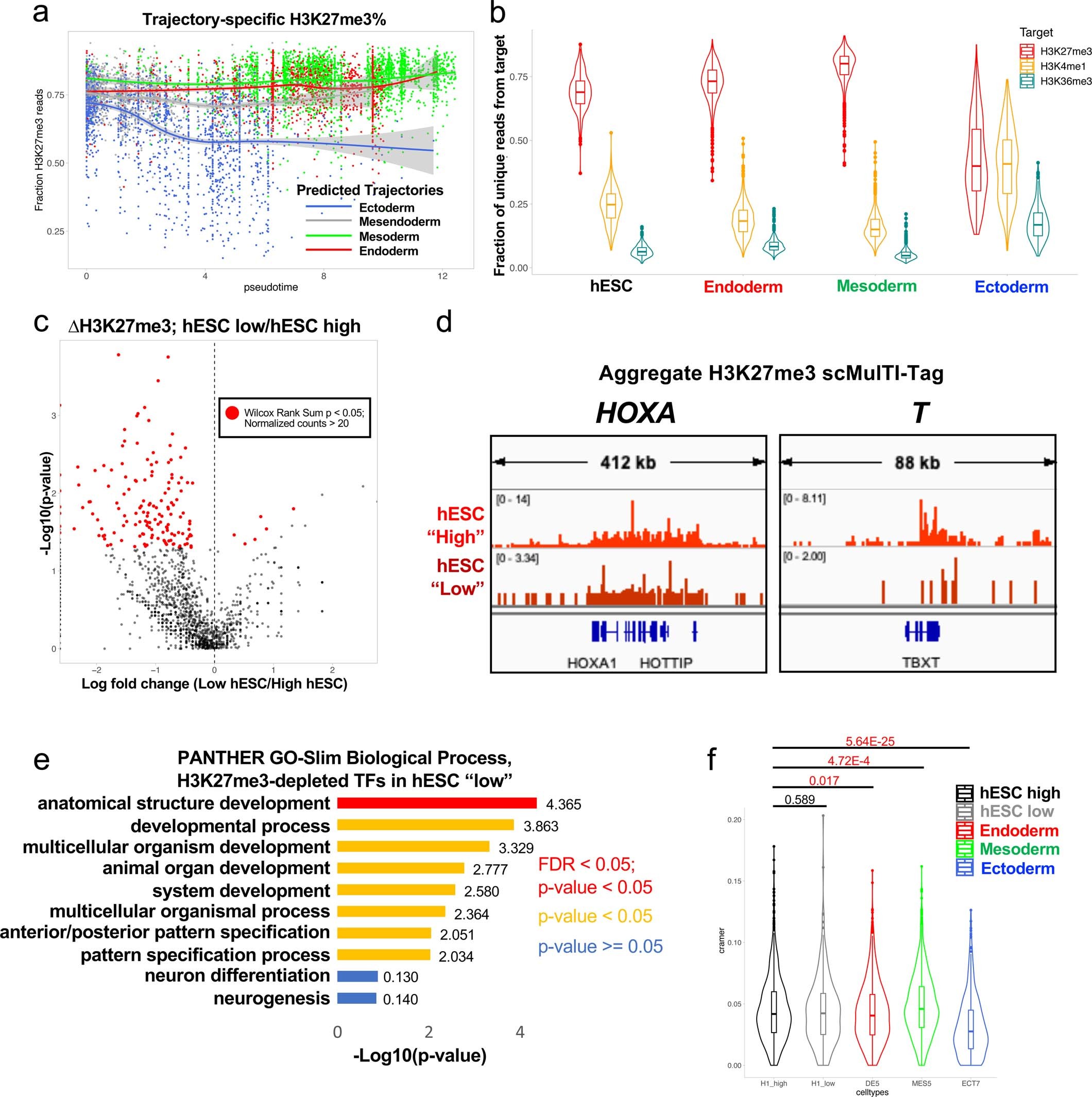
a) Scatterplot showing single cells plotted by increasing pseudotime on the X-axis, increasing fraction of H3K27me3 as a proportion of total unique reads on the Y-axis, and colored by trajectory to which they belong (Ectoderm = blue, Mesendoderm = grey, Mesoderm.= green, Endoderm = red). LOESS smoothing curves describing average results for each trajectory are overlaid. b) Violin plots describing the distribution of the proportions of MulTI-Tag H3K27me3 (red), H3K4me1 (orange), or H3K36me3 (teal) unique reads out of total unique reads in individual H1 hESC (left, n = 1750) endoderm (center-left, n = 1167), mesoderm (center-right, n = 1693), or ectoderm (right, n = 485) cells. c) Volcano plot showing all human transcription factors plotted by log fold change in H3K27me3 MulTI-Tag normalized enrichment between ‘H3K27me3-low’ and ‘H3K27me3-high’ H1 hESCs on the X-axis, and negative log10 Wilcoxon Rank-Sum p-value of the comparisons on the y-axis. Genes for which the total normalized counts are greater than 20 and the p-value is less than 0.05 are highlighted in red. d) Genome browser shots showing aggregate H3K27me3 MulTI-Tag enrichment in ‘H3K27me3-high’ (red) and ‘H3K27me3-low’ (dark red) cells at the HOXA (left) and TBXT (T, right) loci. e) Gene Ontology analysis of transcription factors with a statistically significant reduction in H3K27me3 in ‘H3K27me3-low’ hESCs as compared to all human TFs, with p-values, length of bars and reported values at right of bars corresponding to negative Log10(p-value) for each category displayed. Bars are colored by FDR and p-value thresholds as denoted. f) Violin plots describing calculated Cramér’s V of association between H3K27m3 and H3K4me1 in individual H3K27me3-high hESCs (black), H3K27me3-low hESCs (grey), endoderm (red), mesoderm (green), and ectoderm cells. Wilcoxon Rank-Sum p-values of comparisons between ‘H3K27me3-high’ hESCs and other cell types are displayed at top. P-values less than 0.05 are highlighted in red.