Extended Data Fig. 2: SPOTS library preparation and optimizations.
From: Integration of whole transcriptome spatial profiling with protein markers

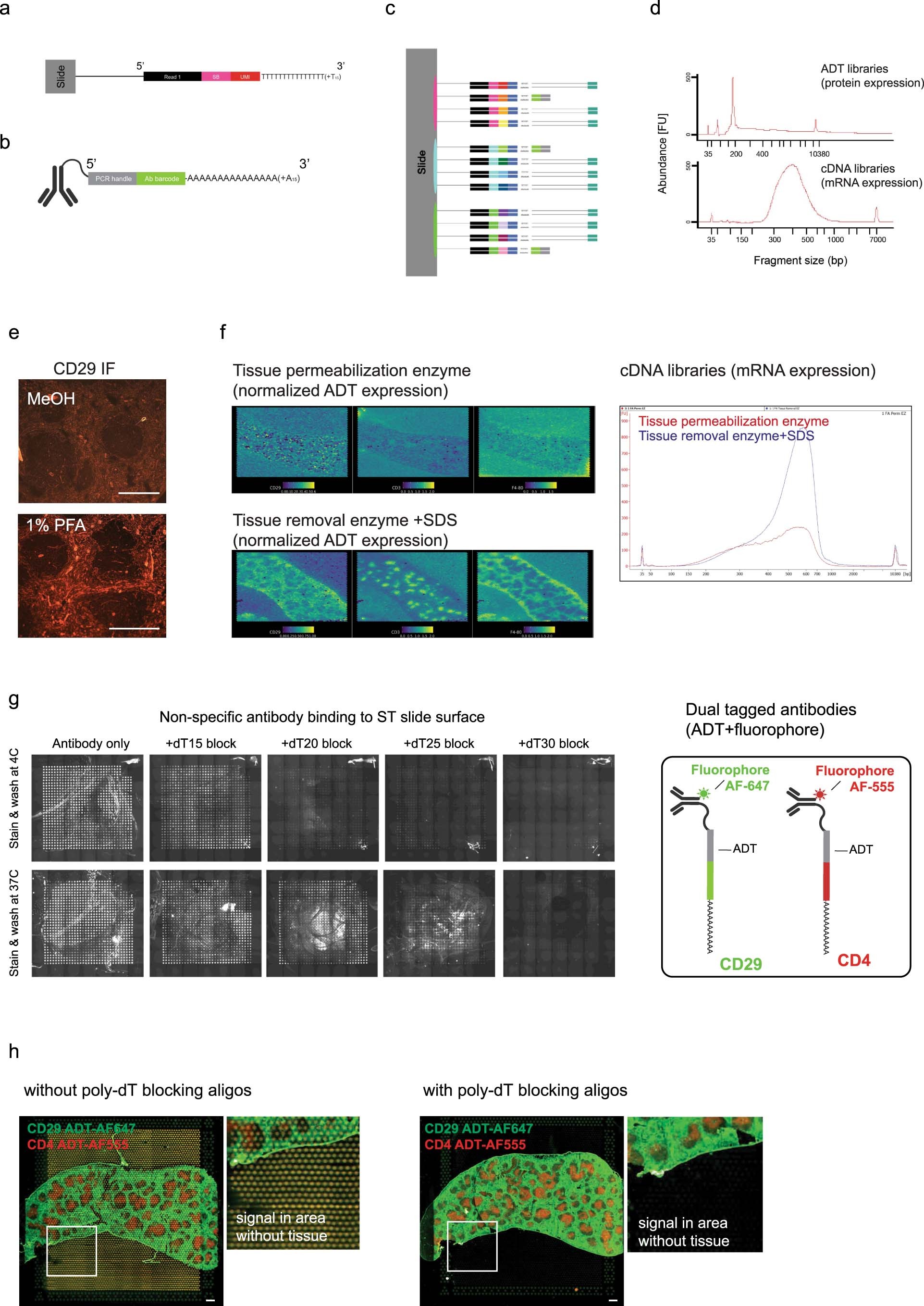
(a) Illustration of the structure of a barcoded oligo, including Read 1, spatial barcode (SB), unique molecular identifier (UMI), and poly-T (T30) sequences, attached to the Visium slide. (b) Illustration of the structure of an ADT-conjugated antibody, including a PCR handle (Handle), an antibody barcode (AB), and poly-A (A30). (c) Schematic of SPOTS following second strand synthesis. ADT and mRNA location is recorded through spatial barcodes on the Visium slide. (d) After cDNA amplification, ADT and cDNA libraries can be separated and prepared for sequencing to produce indexed ADT libraries (top panel, BioA) and gene expression cDNA libraries (bottom panel, BioA). (e) IF analysis using CD29 antibodies (TotalSeq-A clone) in spleen tissues that were fixed for 10 min at 25 °C using 100% Methanol (MeOH, top) or 1% PFA (bottom). Scale bar 200 μm. (f) Normalized ADT levels of indicated antibodies (left) and cDNA libraries (right, BioA) using tissue permeabilization vs. tissue removal enzyme and SDS. (g) Poly-dT blocking oligo length and wash temperature titration. Titration of different poly-dT blocking oligo lengths and their ability to hinder binding of dual-tagged antibodies (ADT + fluorophore) to poly-A surface probes at either 4 °C or 37 °C. Note the binding differences at the different temperatures for dT20. (h) IF using dual-tagged antibodies (ADT + fluorophore) of CD29 (green) and CD4 (red) in mouse spleens in the presence or absence of 20 µM poly-dT20 blocking oligos. Note for reduction of non-specific bindings in tissue-free areas. Scale bar 600 μm.