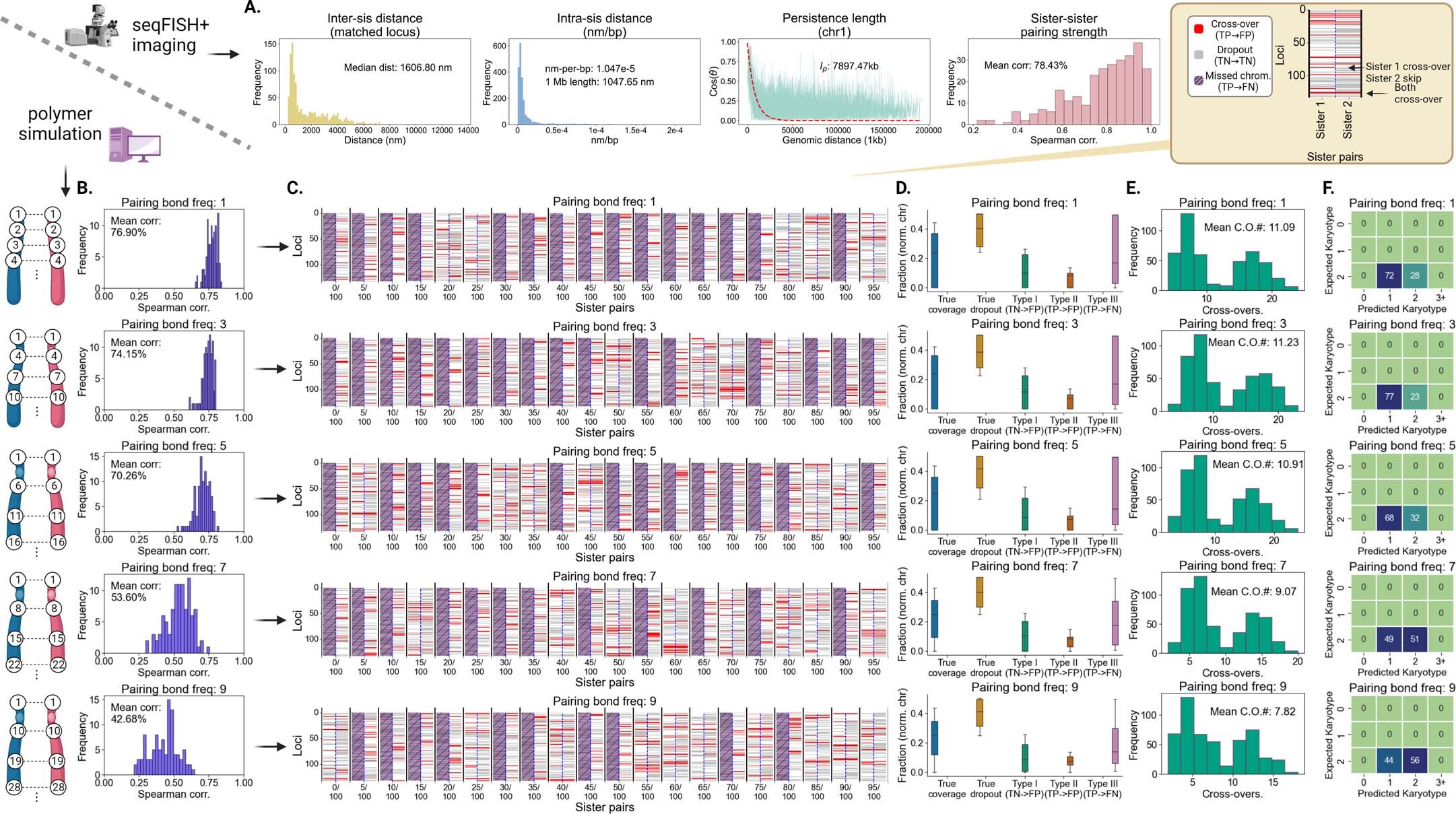
Extended Data Fig. 7: Spatial genome alignment on simulated paired chromatin fibers.
From: A spatial genome aligner for resolving chromatin architectures from multiplexed DNA FISH

(a) Summary of inter-sister locus distance, intra-sister locus distance, persistence length, and sister-chromatid pairing strength for DNA seqFISH+ imaging of mouse chromosome 1. (b) Spearman correlation plot of all 100 pairs of paired fibers, delineated by the frequency of pairing bonds. (c) Representative heatmap of twenty simulated pairs at different pairing strengths, traced via spatial genome alignment. Red delineates misselected loci (cross-over), while gray delineate loci dropped out as input to emulate 50% FNR 0% FPR. (d) Bar plot (center line – 50%tile; box – 25 to 50%tile; bar – 0 to 100%tile) of locus selection summarized for alignment on simulated pairs of different pairing strengths (n = 100 pairs of fibers, per pairing strength), parsed into 5 categories of locus selection. (e) Frequency of cross-over during spatial genome alignment on simulated chromatin pairs of different pairing strengths. (f) Table of expected compared to predicted copy numbers for polymer fiber karyotyping on simulated chromatin pairs of different pairing strengths.