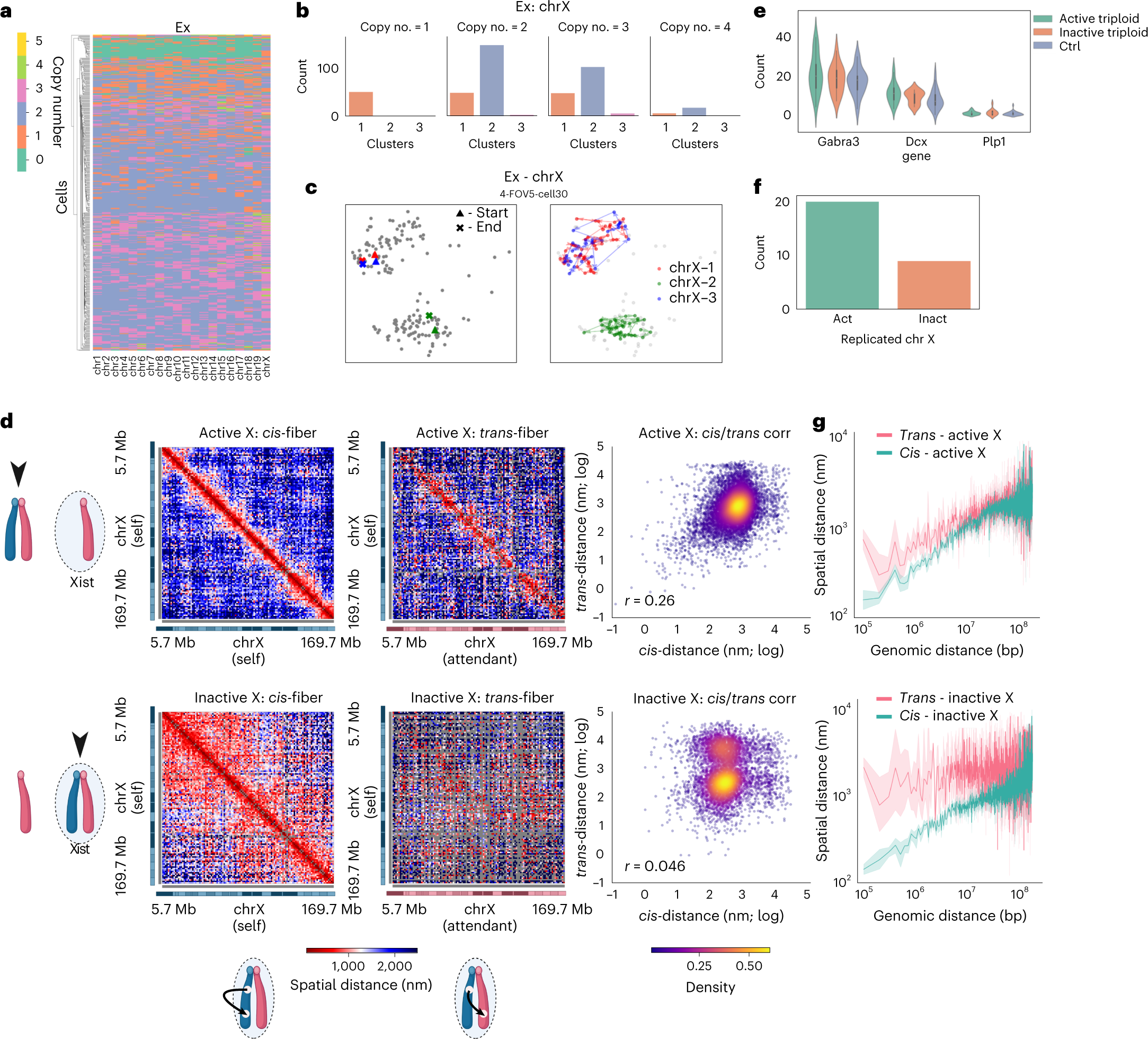
Fig. 6: Copy number variations in mouse cortical neurons.
From: A spatial genome aligner for resolving chromatin architectures from multiplexed DNA FISH

a, Hierarchical clustering of n = 458 excitatory cortical neurons from female mice by copy number similarity. b, Histogram profile of chromosome X traced at 1 Mb resolution across excitatory cortical neurons bearing 1, 2, 3 and 4 copies. c, Representative image of 3N chromosome X organization in excitatory cortical neurons. Two chromosome territories are preserved despite harboring three chromatin fibers; two fibers reside in one territory while the third is divorced in a separate territory. d, Median distance matrices comparing cis-fiber loci distances to trans-fiber loci distances on the active and inactive chromosome X. The log normalized distance density heatmap (right) examines the correlation between cis–trans distances, on the active and inactive X chromosome. e, Violin plot (center dot, median; gray bar, quartiles) of gene expression counts of three genes lying on chromosome X, comparing the effect of gene dosage on transcription, subclassified by chrX activation status (active, n = 20 cells across four experiments; inactive, n = 9 cells across four experiments; control: n = 20 randomly selected cells across four experiments). f, Count plot of excitatory cortical neuron nuclei with three copies of chromosome X, classified by the activation status of the territory where two of the three chromosome X fibers colocalize. g, Spatial distance separation (bolded line, mean; shaded band, 95% confidence interval) across genomic length scales between loci on the same chromatin fiber (cis) versus separation between loci across separate chromatin fibers (trans), subclassified by chromosome X activation status.