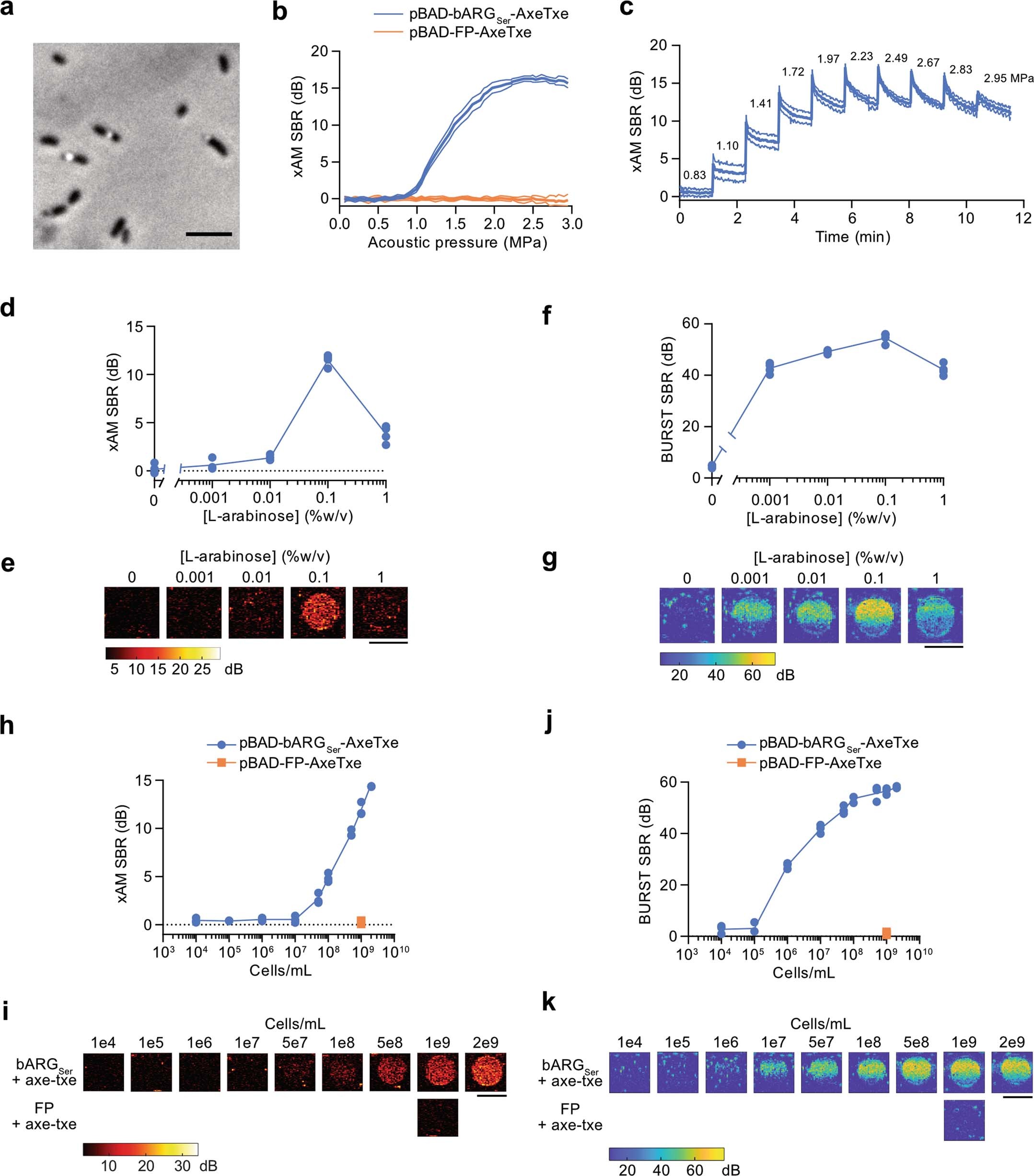
Extended Data Fig. 6: bARGSer expression and acoustic characterization in Salmonella enterica serovar Typhimurium.

(a) Representative phase contrast microscopy image of bARGSer-expressing S. Typhimurium cells (n = 4 biological replicates). (b) xAM SBR as a function of transmitted acoustic pressure for bARGSer-expressing and FP-expressing S. Typhimurium cells. (c) xAM SBRs measured over time when the transmitted acoustic pressure was increased approximately every 70 sec as indicated by the numbers above the curve for bARGSer-expressing S. Typhimurium. Ultrasound was applied at a pulse repetition rate of 86.8 Hz. For (a-c), pBAD-bARGSer-AxeTxe S. Typhimurium cells were induced with 0.1% (w/v) L-arabinose for 24 hours at 37 °C in liquid culture, and were then diluted to 109 cells/mL in agarose phantoms for ultrasound imaging. Bold lines represent the mean and thin lines represent ± standard deviation; n = 3 biological replicates, each with 2 technical replicates. (d-g) xAM ultrasound SBR (d) and corresponding representative ultrasound images (e), and BURST SBR (f) and corresponding representative images (g), using varying L-arabinose concentrations to induce pBAD-bARGSer-AxeTxe S. Typhimurium in liquid culture at 37 °C for 24 hours. (h-k) xAM ultrasound SBR (h) and corresponding representative ultrasound images (i), and BURST SBR (j) and corresponding representative images (k), of varying concentrations of pBAD-bARGSer-AxeTxe or pBAD-FP-AxeTxe S. Typhimurium cells induced for 24 hours at 37 °C with 0.1% (w/v) L-arabinose in liquid culture. Scale bars represent 5 µm in (a) and 2 mm in (e, g, i, k). For (d-g), cells were diluted to 109 cells/mL in agarose phantoms for ultrasound imaging. For (d, f, h, j), each point is a biological replicate (n = 4 for d and f; n = 3 for h and j) that is the average of at least 2 technical replicates, and curves represent the mean. All ultrasound imaging in this figure was performed with an L22-14vX transducer.