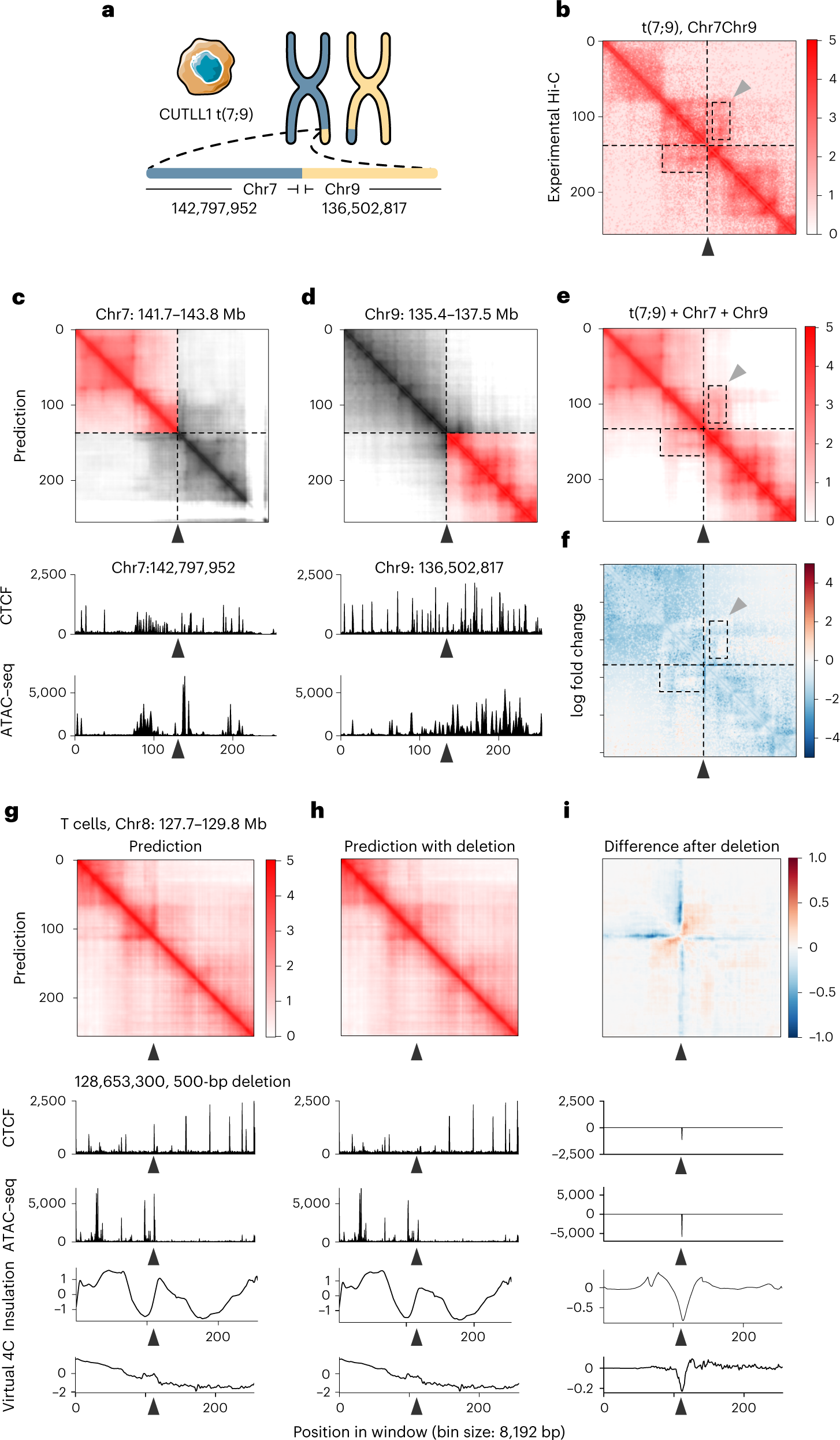
Fig. 4: C.Origami enables prediction of 3D chromatin organization upon in silico genetic perturbations.

a, Chromosomal translocation t(7;9) in CUTLL1 cells35. b, Experimental Hi-C data mapped to a custom reference chromosome with t(7;9) translocation36. c,d, C.Origami prediction of chromatin organization in intact chromosome 7 (c) and chromosome 9 (d), each centered at the translocation sites in CUTLL1 cells. e, C.Origami-predicted Hi-C matrix. The dotted boxes highlight the neo-TAD at the translocation locus. Black and gray arrowheads indicate the translocation site and a stripe in the neo-TAD, respectively. f, log-transformed fold change between experimental and predicted Hi-C matrix at t(7;9) translocation locus. g–i, A 500-bp deletion of a CTCF-binding site at MYC locus (arrowhead)36 led to chromatin looping changes in T cells. The 2-Mb window starts at the promoter region of MYC36. The presented results include C.Origami-predicted contact matrices with (g) or without (h) the deletion, and their difference (i). Virtual 4C signals calculated from predicted Hi-C matrices are shown at the bottom.