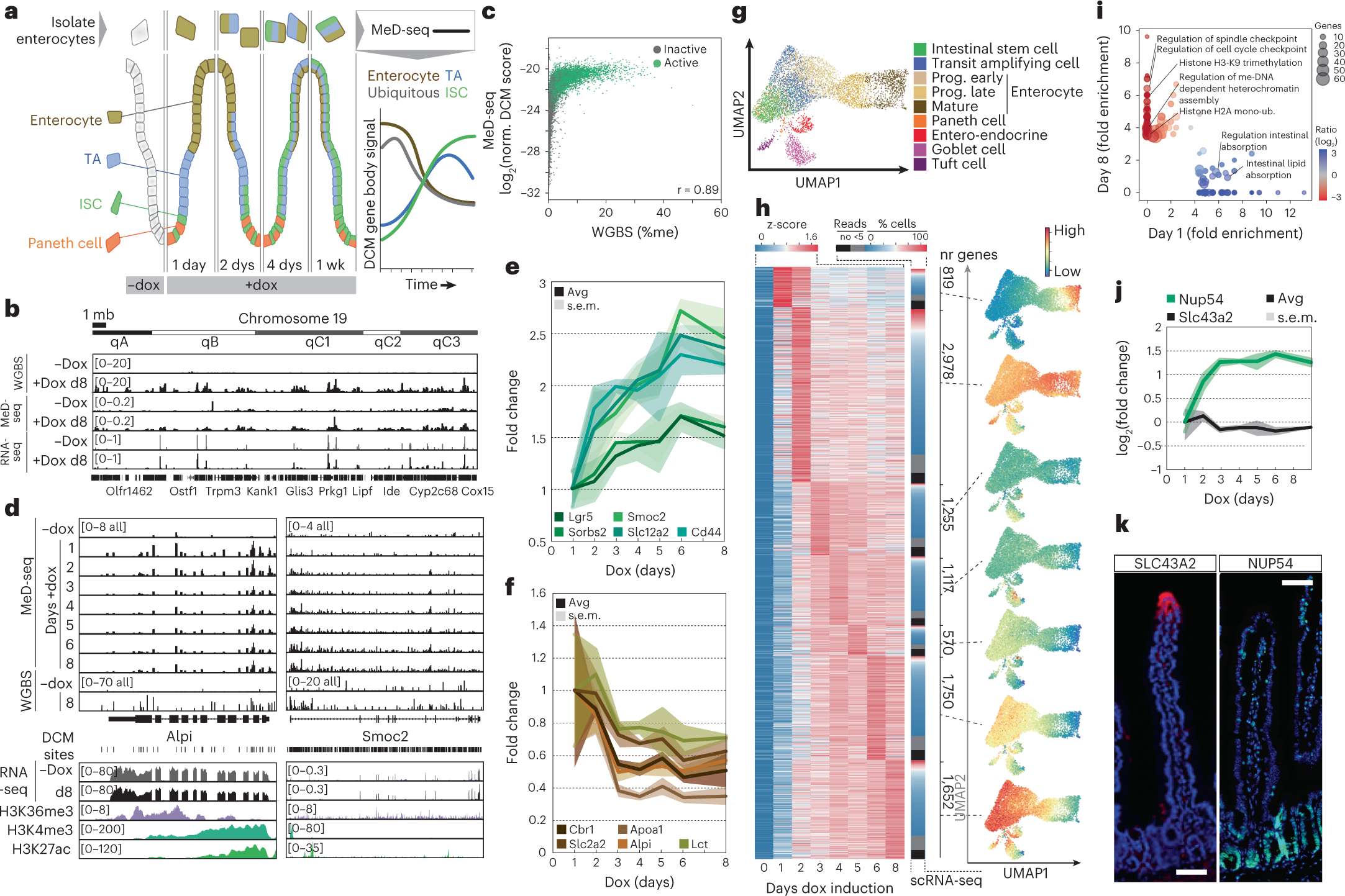
Fig. 3: DCM–Polr2b labeling reveals gene activity maps from ISC to enterocyte.
From: Retrospective analysis of enhancer activity and transcriptome history

a, Overview of experimental procedure; mice are labeled with dox and sacrificed at different timepoints to isolate EPCAM+/SLC2A2+ enterocytes that are subjected to MeD-seq. ISC, TA, enterocyte and ubiquitously expressed genes are expected to display different dynamic behavior in time. b, Genome browser view of chromosome 19 showing WGBS (n = 1), MeD-seq (average of n = 3) and RNA-seq (average of n = 3) read count distribution on untreated and 8-day dox-treated enterocytes. c, Correlation plot of DCM gene body labeling comparing MeD-seq and WGBS. Genes that are significantly detected using MeD-seq are highlighted in green. d, Genome browser view of the average normalized MeD-seq DCM (average of n = 3), WGBS (n = 1), RNA-seq (average of n = 3) and ChIP-seq (H3K36me3, H3K4me3 and H3K27ac) reads in the Smoc2 and Alpi loci at different timepoints after the start of dox treatment. e,f, DCM labeling (fold change in DCM reads relative to total and normalized to t = 1 day) of ISCs (e) and enterocyte-specific genes (f). g, UMAP of jejunum scRNA-seq data showing clusters annotated as specific cell types. h, DCM labeling of all significantly labeled genes (negative (t = 0) samples compared to all days after the start of dox treatment) clustered according to the maximum DCM signal. For each cluster, the capture by scRNA-seq is shown as the number of genes without reads (black), expressed in five cells with fewer than five reads (gray) and, when expressed, the percentage of cells with signal (blue to red), and average expression of clustered genes is plotted in the UMAP shown in g. i, Top 200 normalized fold-enriched GO terms for each set of genes peaking at day 1 and day 8. Circle size represents gene number per GO term, and color bar displays the ratio of gene count between day 1 and day 8. j,k, DCM labeling (j) and validation by immunocytochemistry (k) of SLC43A2 and NUP54 expression (FITC; DNA is DAPI stained; representative image shown from n ≥ 5 (NUP54) or n = 3 (SLC43A2) replicates; scale bars, 50 μm).