Extended Data Fig. 9: Highly perturbed samples require a higher degree of aggregation for dataset alignment.
From: Comparative analysis of cell–cell communication at single-cell resolution

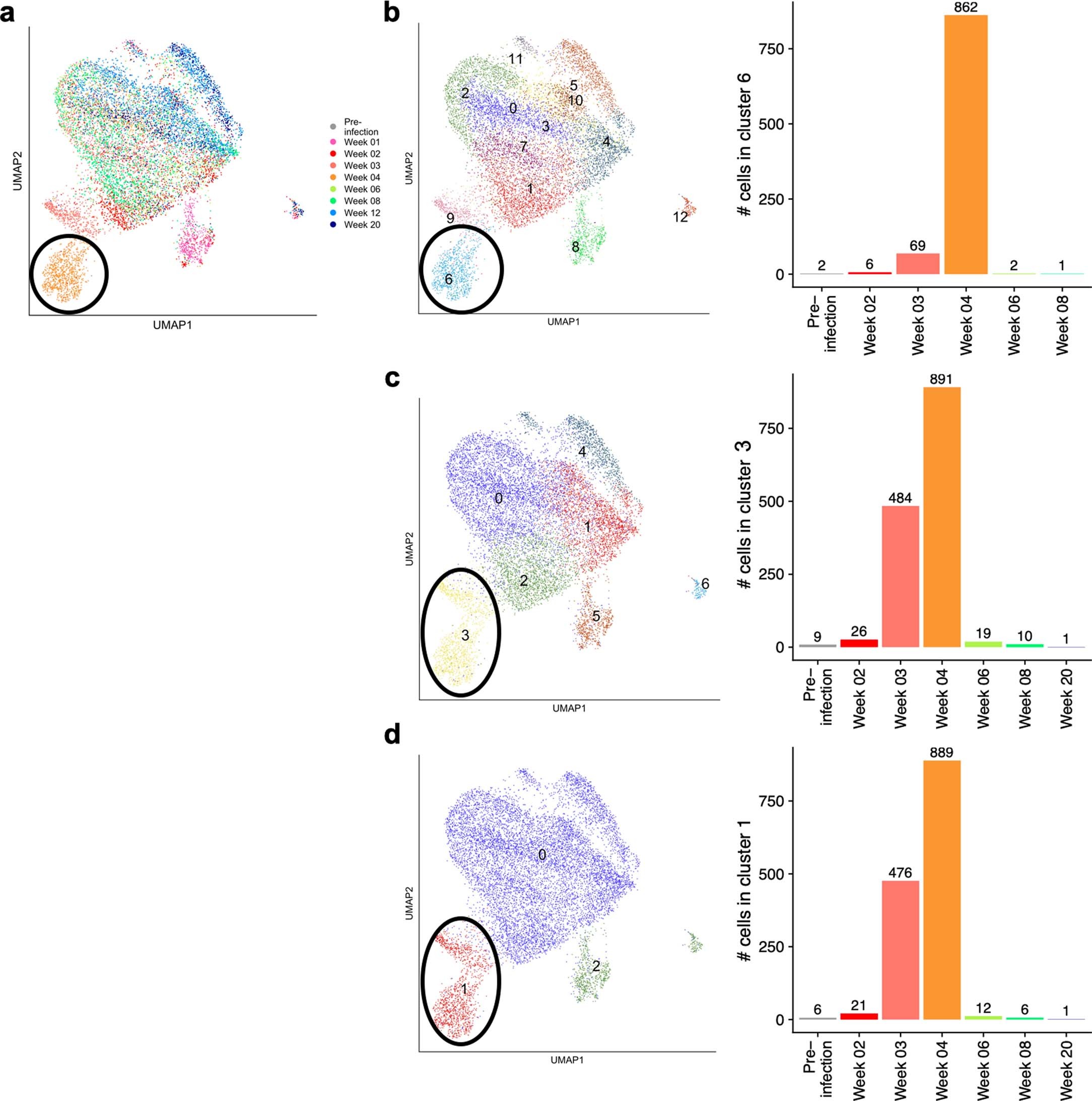
A toy dataset of peripheral blood monocytes from a longitudinal dataset was analyzed. a) UMAP projection colored by time point. b-d) UMAP projections (left) colored by cluster identity, and bar plot depicting per timepoint cluster membership in the cluster principally occupied by sample Week 04 (right). Cluster resolutions: 1 (default, b), 0.3 (c), 0.05 (d).